当前位置:首页>文档>高一生物上学期期末测试卷03(人教版必修1)(原卷版)_高中九科知识点归纳。_人教版高中Word电子版试卷练习试题知识点全科_高中生物试卷习题_生物必修_必修1_1.模拟题

高一生物上学期期末测试卷03(人教版必修1)(原卷版)_高中九科知识点归纳。_人教版高中Word电子版试卷练习试题知识点全科_高中生物试卷习题_生物必修_必修1_1.模拟题

  • 2026-04-11 19:08:53 2026-03-22 07:12:28

文档预览

高一生物上学期期末测试卷03(人教版必修1)(原卷版)_高中九科知识点归纳。_人教版高中Word电子版试卷练习试题知识点全科_高中生物试卷习题_生物必修_必修1_1.模拟题
高一生物上学期期末测试卷03(人教版必修1)(原卷版)_高中九科知识点归纳。_人教版高中Word电子版试卷练习试题知识点全科_高中生物试卷习题_生物必修_必修1_1.模拟题
高一生物上学期期末测试卷03(人教版必修1)(原卷版)_高中九科知识点归纳。_人教版高中Word电子版试卷练习试题知识点全科_高中生物试卷习题_生物必修_必修1_1.模拟题
高一生物上学期期末测试卷03(人教版必修1)(原卷版)_高中九科知识点归纳。_人教版高中Word电子版试卷练习试题知识点全科_高中生物试卷习题_生物必修_必修1_1.模拟题
高一生物上学期期末测试卷03(人教版必修1)(原卷版)_高中九科知识点归纳。_人教版高中Word电子版试卷练习试题知识点全科_高中生物试卷习题_生物必修_必修1_1.模拟题
高一生物上学期期末测试卷03(人教版必修1)(原卷版)_高中九科知识点归纳。_人教版高中Word电子版试卷练习试题知识点全科_高中生物试卷习题_生物必修_必修1_1.模拟题
高一生物上学期期末测试卷03(人教版必修1)(原卷版)_高中九科知识点归纳。_人教版高中Word电子版试卷练习试题知识点全科_高中生物试卷习题_生物必修_必修1_1.模拟题
高一生物上学期期末测试卷03(人教版必修1)(原卷版)_高中九科知识点归纳。_人教版高中Word电子版试卷练习试题知识点全科_高中生物试卷习题_生物必修_必修1_1.模拟题
高一生物上学期期末测试卷03(人教版必修1)(原卷版)_高中九科知识点归纳。_人教版高中Word电子版试卷练习试题知识点全科_高中生物试卷习题_生物必修_必修1_1.模拟题
高一生物上学期期末测试卷03(人教版必修1)(原卷版)_高中九科知识点归纳。_人教版高中Word电子版试卷练习试题知识点全科_高中生物试卷习题_生物必修_必修1_1.模拟题
高一生物上学期期末测试卷03(人教版必修1)(原卷版)_高中九科知识点归纳。_人教版高中Word电子版试卷练习试题知识点全科_高中生物试卷习题_生物必修_必修1_1.模拟题

文档信息

文档格式
docx
文档大小
1.000 MB
文档页数
11 页
上传时间
2026-03-22 07:12:28

文档内容

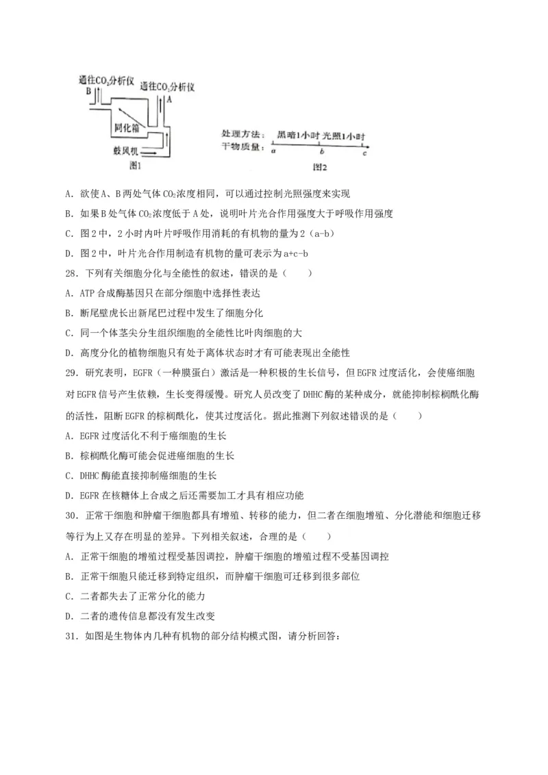
高一生物上学期期末测试卷03(人教版必修1) 1.位于宿州市北部,萧县东南部的“皇藏峪”,集山、水、泉、涧等自然景观浑然一体,森林植 被种类以华北植物区系成分为主,同时混有相当数量亚热带树种,皇藏峪内有鸟类58种,野生动 物主要有野兔、狐狸、刺猬、蛇、獾等。下列与皇藏峪的“生命系统的结构层次”水平相当的是( ) A.一间充满生机的温室大棚 B.一个池塘的全部鲤鱼 C.一座山上的全部生物 D.一块稻田的全部害虫 2.淡水水域污染后富营养化,导致蓝细菌和绿藻等大量繁殖,会形成让人讨厌的水华,影响水质 和水生动物的生活。下列关于蓝细菌和绿藻叙述中,错误的是( ) A.蓝细菌和绿藻都含有细胞壁 B.蓝细菌和绿藻都含有叶绿体,能进行光合作用,属自养生物 C.发菜、颤蓝细菌、念珠蓝细菌,都属于蓝细菌 D.蓝细菌和绿藻的遗传物质都是DNA 3.下列叙述正确的是( ) A.a中生物所含核酸,都由5种碱基和8种核苷酸组成 B.衣藻、金鱼藻、蓝藻都因含藻蓝素和叶绿素,因而都可以进行光合作用 C.b中生物的遗传物质都存在于拟核中 D.c中生物都有核糖体,都能合成蛋白质 4.用普通光学显微镜观察细胞,下列叙述错误的是( ) A.观察横纹肌细胞时,可看到有多个细胞核 B.观察菠菜叶肉细胞时,通常能看到叶绿体 C.低倍镜下看到图像时,直接转换成高倍镜观察 D.观察蛙血涂片时,需选择细胞不太密集的区域 5.2020年10月7号诺贝尔化学奖颁给了2位研究生物学的科学家,以表彰她们“开发出一种基因 编辑方法”。她们阐述和发展了CRISPR基因编辑技术,利用这些技术和工具,研究人员可以极其 精确地修改动物、植物和微生物的DNA。下列有关叙述正确的是( )A.动物、植物和微生物的DNA主要分布在细胞核中 B.动物、植物和微生物的DNA所含的五碳糖、磷酸和碱基种类均不同 C.科学家精确地修改生物的DNA就是改变DNA的空间结构 D.DNA是储存、传递遗传信息的生物大分子 6.下列有关人们饮食习惯的说法科学合理的是( ) A.胆固醇会引起血管堵塞,膳食中不需要摄入胆固醇 B.谷类和蔬菜含糖类较少,过量摄入不会使人长胖 C.基因是核酸片段,补充特定的核酸有利于基因修复 D.不同食物中营养物质有很大差别,膳食中食物要合理搭配 7.近年世界范围内频发的严重“生物事件”,如SARS。禽流感、新冠肺炎疫病等都给世界公共卫 生安全和生物安全拉响警报,主动防御、主动应对显得必要且紧迫。下列关于导致人体感染新冠肺 炎的病原体一新 型冠状病毒( RNA病毒)的叙述,正确的是( ) A.该病毒的核酸中含有5种碱基 B.该病毒的结构简单,属于原核生物 C.该病毒核酸与ATP的组成元素不同 D.该病毒的RNA能控制其蛋白质的合成 8.下列关于“检测生物组织中的油脂”的实验步骤,正确的排序是( ) ①滴加1~2滴体积分数为50%的乙醇溶液②滴加清水,盖上盖玻片 ③滴加2~3滴苏丹Ⅲ胞内的染液,染色2~3min④浸泡花生种子 ⑤取最薄的切片,放至载玻片上的清水中⑥去皮,取子叶进行徒手切片 A.④⑤⑥③①② B.④⑥⑤③①② C.④⑥⑤②①③ D.④⑥⑤③②① 9.由新冠病毒引起的新冠肺炎疫情给人们的生活带来巨大影响。已知新冠病毒是一种RNA病毒。 下列相关叙述错误的是( ) A.新冠病毒不具有细胞结构,不属于生命系统的结构层次 B.佩戴口罩能有效降低新冠病毒感染的风险 C.新冠病毒和核糖体的主要成分类似 D.新冠病毒的核酸彻底水解产物含有A、T、C、G四种碱基和核糖、磷酸 10.下图为真核细胞蛋白质合成和转运的示意图。下列叙述中,错误的是( )A.图中由双层膜包被的结构有④⑤⑦ B.图中与胰岛素合成有关的结构有①②③④ C.若①合成的是光合作用有关的酶,则该酶在⑤中发挥作用 D.若①合成的是染色体蛋白,则该蛋白会运送到④⑤⑦中 11.2020年诺贝尔化学奖得主通过对化脓性链球菌的研究,开发出一种基因编辑技术。下列关于化 脓性链球菌的叙述中,正确的是( ) A.化脓性链球菌利用自身所含有的核糖体合成蛋白质 B.化脓性链球菌的细胞核是遗传物质储存的场所 C.化脓性链球菌的遗传物质主要分布在染色体上 D.化脓性链球菌有细胞壁,其主要成分与植物细胞壁相同 12.研究人员对分别取自4种不同生物的部分细胞(甲、乙、丙、丁)进行分析、观察等实验,获 得的结果如下表(表中“√”表示“有”,“×”表示“无”)。下述甲、乙、丙、丁4种细胞所 代表的生物最可能是( ) 核膜 叶绿素 叶绿体 线粒体 核糖体 纤维素酶处理的结果 甲 × √ × × √ 无变化 乙 √ × × × √ 无变化 丙 √ × × √ √ 外层结构破坏 丁 √ √ √ √ √ 外层结构破坏 ①蓝细菌②硝化细菌③乳酸菌④水稻⑤蛔虫⑥小球藻 A.②⑤⑥① B.①⑤④⑥ C.①④⑤⑥ D.④⑤⑥① 13.下列有关实验课题与相应方法的叙述,不正确的是( ) A.观察叶绿体利用染液将叶绿体染成绿色,再用显微镜观察B.分离细胞器利用差速离心法 C.细胞膜结构模型的探索过程,利用了提出假说这一科学方法 D.研究分泌蛋白的合成与运输,利用了同位素标记法 14.下图为白细胞与血管内皮细胞之间识别、黏着后,白细胞迁移并穿过血管壁进入炎症组织的 示意图,下列叙述 错误的是( ) A.内皮细胞识别结合白细胞膜上的糖蛋白,使白细胞黏着 B.白细胞在血管内黏着、迁移、穿过血管壁需要消耗能量 C.细胞利用细胞膜的选择透过性穿过血管壁进入炎症组织 D.迁移过程中细胞的变形与运动与细胞骨架有密切关系 15.研究表明,肾小管和集合管上皮细胞的细胞膜上含有大量的通道蛋白,如水通道蛋白、K+通道 蛋白和Na+通道蛋白等。下列有关叙述正确的是( ) A.通道蛋白是一类镶嵌在细胞膜磷脂双分子层外表面的载体蛋白 B.上述三种通道蛋白在运输物质时需要消耗呼吸作用产生的ATP C.Na+与K+经通道蛋白的运输是顺浓度梯度进行的 D.血浆渗透压过高时,水通道蛋白可通过主动运输重吸收水分进行调节 16.如图中甲、乙分别表示物质通过载体蛋白和通道蛋白运输,其中通过通道蛋白运输的速率比载 体蛋白的快。下列叙述正确的是( ) A.载体蛋白和通道蛋白在细胞膜上是静止不动的 B.载体蛋白和通道蛋白均具有一定的专一性 C.甲、乙两种方式中只有甲属于被动运输 D.自由扩散是细胞最重要的吸收和排出物质 17.谷丙转氨酶主要存在于各种细胞中,尤以肝细胞为最高,整个肝脏内转氨酶含量约为血中含量的100倍,是最常见的肝功能检查项目。下列关于该酶的叙述正确的是( ) A.该酶的基本单位是氨基酸 B.该酶在健康人群体检结果的值应为0 C.该酶的数量因参与化学反应而减少 D.该酶能升高化学反应的活化能 18.在1~5号试管中分别加入2mL 0.5mol·L-1的过氧化氢溶液,再进行相应的实验,结果如下 (注:铁离子是过氧化氢水解的催化剂;新鲜土豆中含有过氧化氢酶): 试管编号 1 2 3 4 5 加入物质 1mL唾液 锈铁钉 生土豆块 熟土豆块 生土豆块和稀盐酸 几乎无气 几乎无气 实验结果 少量气泡 大量气泡 少量气泡 泡 泡 据表分析不正确的是( ) A.1号几乎无气泡,说明唾液淀粉酶不能催化过氧化氢水解 B.3号和5号对比,说明酶的活性受pH的影响 C.3号和4 号对比,说明酶的活性受温度的影响 D.2号和3号对比,说明酶具有专一性 19.为研究Pb2+对胃蛋白酶活性的影响,某学习小组进行了相关实验,结果如图所示。下列叙述错 误的是( ) A.实验中底物可选用若干数量的等体积的蛋白块 B.实验表明Pb2+没有改变胃蛋白酶催化的最适pH C.实验说明胃蛋白酶的催化具有专一性和高效性 D.增加一组底物+Pb2+的实验可增强实验的严谨性 20.细胞中的主要能源物质是糖类,主要的储能物质是脂肪,而ATP能直接为细胞的生命活动提供 能量。有关ATP的叙述,错误的是( ) A.ATP中含有一个腺苷、二个高能磷酸键、三个磷酸基团 B.正常细胞中,ATP含量不高,ATP与ADP的比值在一定范围内变化C.在脱分化与再分化过程中,会发生ATP的合成与分解 D.ATP被称为能量通货,是唯一直接为生命活动提供能量的物质 21.如图是细胞无氧呼吸的过程简图,①②均代表生理过程。相关叙述正确的是( ) A.M、Z分别代表乙醇和CO 2 B.①阶段产生少量NADPH用于丙酮酸的还原 C.②阶段产生少量ATP,和①同在细胞质基质中进行 D.动物细胞在无氧条件能进行图示过程的呼吸作用 22.下图表示大气中氧的浓度对植物组织产生二氧化碳的影响,下列说法错误的是( ) A.大气中的氧气在电子传递链的末端与氢结合生成水 B.P点之后植物组织只进行需氧呼吸 C.CO 浓度在0-5之间,CO 的释放量下降的原因是因为氧气浓度上升 2 2 D.CO 的释放量最低时,仅发生糖酵解的过程,场所是细胞溶胶 2 23.如图为某真核细胞有氧呼吸的基本流程图,下列相关叙述正确的是( ) A.阶段A发生在内环境中 B.阶段B等同于有氧呼吸第二阶段,在线粒体内膜上进行 C.阶段C中的能量均贮存于ATP中,最终用于各项生命活动 D.物质①为CO,其在线粒体基质中的浓度高于在细胞质基质中的 224.在下列有关光合作用的叙述中,不正确的是( ) ①水的分解发生在叶绿体囊状结构的薄膜上 ②光反应不需要酶参与,暗反应需要酶参与③温度 降低到零摄氏度,仍有植物进行光合作用④C 和C 植物的维管束鞘细胞都不含叶绿体⑤光反应产生 3 4 的还原性氢在暗反应中起还原作用,并将能量转移到有机物中 A.②③ B.②④ C.①③⑤ D.①②④⑤ 25.某学生在温室里研究小麦叶片光合作用强弱与空气中二氧化碳含量之间的关系,得到如下曲线 图。如果他在相同条件下改用高粱做实验材料,则a点的位置应如何移动( ) A.左移 B.右移 C.不动 D.不一定 26.如图是某植物叶肉细胞中光合作用和细胞呼过程中物质变化示意图,其中甲、乙表示气体, ①~④表示相关过程。下列说法错误的是( ) A.若该细胞有氧呼吸和无氧呼吸均可产生甲,则产生甲的场所不同 B.③过程产生的[H]与①过程的[H]不同 C.①过程合成的ATP少于②过程,该过程发生的场所是细胞质基质 D.④过程中, 的还原所需的含磷化合物不只一种 27.植物叶片的光合作用强度可通过通气法来测定,如图1所示(装置中通人气体的CO 浓度是可 2 以调节的)。将适量叶片置于同化箱中,在一定的光照强度和温度条件下,让空气沿箭头方向缓慢 流动,并用CO 分析仪测定A、B两处CO 浓度的变化。图2表示该叶片在适宜条件下进行的一些处 2 2 理。下列有关叙述错误的是( )A.欲使A、B两处气体CO 浓度相同,可以通过控制光照强度来实现 2 B.如果B处气体CO 浓度低于A处,说明叶片光合作用强度大于呼吸作用强度 2 C.图2中,2小时内叶片呼吸作用消耗的有机物的量为2(a-b) D.图2中,叶片光合作用制造有机物的量可表示为a+c-b 28.下列有关细胞分化与全能性的叙述,错误的是( ) A.ATP合成酶基因只在部分细胞中选择性表达 B.断尾壁虎长出新尾巴过程中发生了细胞分化 C.同一个体茎尖分生组织细胞的全能性比叶肉细胞的大 D.高度分化的植物细胞只有处于离体状态时才有可能表现出全能性 29.研究表明,EGFR(一种膜蛋白)激活是一种积极的生长信号,但EGFR过度活化,会使癌细胞 对EGFR信号产生依赖,生长变得缓慢。研究人员改变了DHHC酶的某种成分,就能抑制棕榈酰化酶 的活性,阻断EGFR的棕榈酰化,使其过度活化。据此推测下列叙述错误的是( ) A.EGFR过度活化不利于癌细胞的生长 B.棕榈酰化酶可能会促进癌细胞的生长 C.DHHC酶能直接抑制癌细胞的生长 D.EGFR在核糖体上合成之后还需要加工才具有相应功能 30.正常干细胞和肿瘤干细胞都具有增殖、转移的能力,但二者在细胞增殖、分化潜能和细胞迁移 等行为上又存在明显的差异。下列相关叙述,合理的是( ) A.正常干细胞的增殖过程受基因调控,肿瘤干细胞的增殖过程不受基因调控 B.正常干细胞只能迁移到特定组织,而肿瘤干细胞可迁移到很多部位 C.二者都失去了正常分化的能力 D.二者的遗传信息都没有发生改变 31.如图是生物体内几种有机物的部分结构模式图,请分析回答:(1)甲图所示三种物质的基本组成基本单位是______,其中植物细胞的储能物质是__________。 (2)乙图所示物质是某蛋白酶,构成它的基本单位的结构通式是______,其特点是在同一碳原子 上至少连接有一个__________和一个__________。 (3)脂质除丙物质外,常见的还包括__________和__________。 32.如图是组成细胞膜的物质合成和定位过程,请回答: (1)生物膜主要成分是___________,基本骨架是________。 (2)由图分析,跨膜蛋白合成后的加工、修饰发生在__________,修饰后的跨膜蛋白、分泌蛋白 及糖脂通过_________(结构)被运输至细胞膜,其中_________通过胞吐分泌至细胞外,其余成分 排列在细胞膜上。该过程体现了生物膜具有一定_________。 33.某生物兴趣小组研究物质跨膜运输的特点时,配制好一定初始浓度的Ca2+、Mg2+和SiO4-的培养 4 液并分别均分两组,将水稻和番茄分别放在对应的两组培养液中,在相同且适宜的条件下培养一段 时间后,测得的培养液中3种离子的浓度情况(如图)。回答下列问题:(1)水稻和番茄根尖成熟区细胞都具有中央大液泡,是吸收水分的主要区域,这与其结构有密切 的联系。根尖成熟区细胞都具有由细胞膜、液泡膜以及___________组成的原生质层。其中细胞膜、 液泡膜都是生物膜,都对物质的输入和输出具有___________,因此原生质层相当于一层半透膜, 从而使细胞液与外界培养液构成一个渗透系统。 (2)水稻培养液中的Mg2+和Ca2+浓度高于初始浓度,其原因是水稻吸收___________及其他离子较 多,吸收___________较少。 (3)根据图中水稻和番茄对离子的吸收速率情况,初步得出结论有:不同植物 ______________________;同种植物______________________。 (4)生物兴趣小组的同学发现,继续培养一段时间后,植物部分叶片发黄,有同学认为,可能是 培养液中缺乏Mg2+,导致叶片中___________合成受阻。从科学研究的严谨角度出发,为进一步探 究该同学的观点是否正确,最好再增加的实验步骤是:向该溶液中___________,继续培养数天后, 幼苗的症状___________(填“持续”或“解除”)即可证明观点正确。 34.某农业所改良小麦品种,研究其光合作用特性。图表示小麦幼苗原品种和新品种的净光合速率 与光照强度关系。 (1)光合作用过程分为_____两个阶段。 (2)图中光照在[0-X]时,原品种小麦的叶绿体与线粒体之间的气体关系对应于下列图_____。A. B. C. D. (3)要获得图中的新品种曲线,实验应设置的条件组合是_____。 ①环境CO 浓度保持不变 ②环境温度保持不变 2 ③环境湿度保持不变 ④光照强度保持不变 ⑤植株样本足够多 ⑥选用生长状态一致的植株