当前位置:首页>文档>小学生礼仪常识_26春北师大版数学二下_19、赠送其它资料_旧版_第1套:北师大版数学2下_教师工作包(赠送)_礼仪_文档

小学生礼仪常识_26春北师大版数学二下_19、赠送其它资料_旧版_第1套:北师大版数学2下_教师工作包(赠送)_礼仪_文档

  • 2026-04-01 21:14:31 2026-04-01 21:14:31

文档预览

小学生礼仪常识_26春北师大版数学二下_19、赠送其它资料_旧版_第1套:北师大版数学2下_教师工作包(赠送)_礼仪_文档
小学生礼仪常识_26春北师大版数学二下_19、赠送其它资料_旧版_第1套:北师大版数学2下_教师工作包(赠送)_礼仪_文档
小学生礼仪常识_26春北师大版数学二下_19、赠送其它资料_旧版_第1套:北师大版数学2下_教师工作包(赠送)_礼仪_文档
小学生礼仪常识_26春北师大版数学二下_19、赠送其它资料_旧版_第1套:北师大版数学2下_教师工作包(赠送)_礼仪_文档

文档信息

文档格式
docx
文档大小
0.014 MB
文档页数
2 页
上传时间
2026-04-01 21:14:31

文档内容

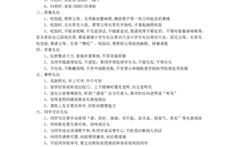
小学生礼仪常识 一、称谓礼仪 1、对父母、长辈不能直呼姓名,要用标准称呼 2、对兄、弟、姐、妹不要连姓带名 二、问候礼仪 向父母、长辈问候致意,要按不同的时间和场合使用不同的问候语 1、早起后,问爸爸(妈妈)早上好 2、睡觉前,祝爸爸(妈妈)晚安 3、过生日:祝长辈生日快乐,身体健康 4、过节时:祝爸爸(妈妈)节日愉快 5、外出时:祝爸爸(妈妈)一路平 6、归来时:爸爸(妈妈)回来啦 三、就餐礼仪 1、吃饭前,要帮父母、长辈做放置碗筷,搬放凳子等一些力所能及的事情 2、吃饭时,让长辈先入座。要等父母长辈先开始吃,才拿起碗筷吃饭 3、吃饭时,不狼吞虎咽,不无故讲话,不随意走动,菜渣残骨不要乱扔。不要对着餐桌咳嗽等, 若长辈给自己添饭夹菜,要说谢谢小学生礼仪常识大全小学生礼仪常识大全。若比父母、长辈先 吃完饭,要请父母、长辈“慢吃”。吃饭后,要帮助父母收洗碗筷、抹餐桌凳 四、穿着礼仪 1、仪表整洁大方,着装朴素得体,不穿奇装异服 2、女同学提倡理短发,不烫发;男同学理发理学生头,不留长发,不理分头 3、不化妆,不佩戴饰物,不穿中高跟皮鞋,不穿背心和拖鞋进学校按学校规定穿校服 五、尊师礼仪 1、见到师长,早上可早,中午可好 2、放学回家说再进出校门、上下楼梯时遇见老师,应让老师先 3、进办公室要喊报告,听到“请进”后方可进入,离开时应向老师说“再见” 4、发现老师的错处要有礼貌地指出 5、课堂上发言要先举手,回答问题要起立 六、同学交往礼仪 1、同学交往要学会使用“请、你好、谢谢、对不起、没关系、别客气、再见”等礼貌用语 2、学间相见要互相可候、招呼或点头 3、与同学说话语调要平和,听同学说话要专心,不轻易打断别人的话 4、向同学请教可题,问前要用谦语,问后要道谢 5、不给同学取绰号,要主动帮助有困难的和身有残疾的同学 七、升旗礼仪 1、升旗时,要身穿校服,仪态庄重,脱帽肃立,行队礼 2、唱国歌时要严肃、准确,声音要洪亮 3、认真听国旗下的讲话 八、活动礼仪 1、参加集体活动要准时,遵守秩序,不随意走动,不随便说 2、在大会上发言时,要先向师长、同学或听众致礼,发言结束时要道谢 3、观看演出要提前入场,观看时聚精会神,要适时鼓掌,不喝倒彩。主持人宣布演出或比赛 结束后,有秩序地退场 4、活动中不吃零食,不在场内留下杂物。野外活动要集体收拾处理垃圾,保护好环境卫生。九、接待礼仪 1、有亲戚、朋友、老师、同学来访,要热情接待,主动招呼,接提亲人或朋友手中的物品等 2、对来客要主动让座、端茶送水,接递物品要用双 3、客人走时要起身道别,要送到门口