软件测试高频场景面试题











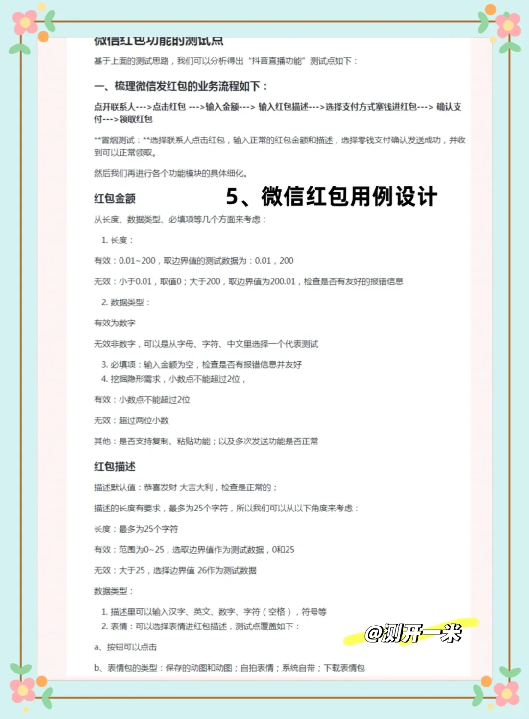
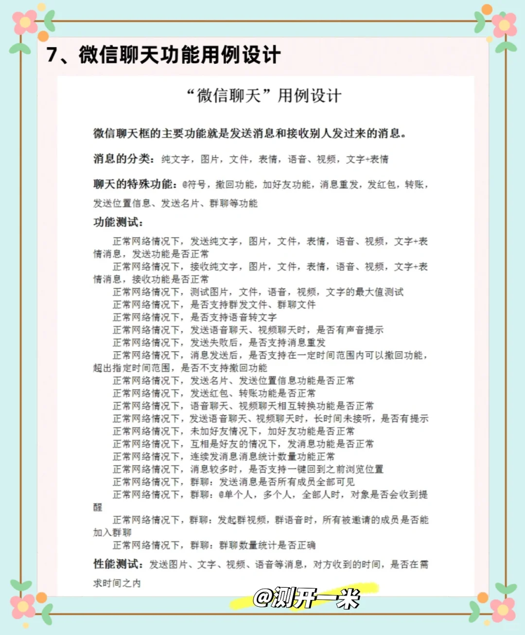
软件测试高频场景面试题:软件测试用例设计\n \n宝子们,软件测试用例设计在面试中可是高频考点哦!在进行场景设计测试用例时,真的有不少难点和需要考虑的点。\n \n首先,要全面理解业务流程和需求,这可不是一件轻松的事。如果对业务理解不透彻,很容易遗漏关键的测试点。\n \n然后,还得考虑各种异常情况和边界值。比如输入的最大值、最小值、空值等,稍有疏忽就可能导致测试不充分。不同场景之间的交互也是个难点,要确保一个场景的操作不会对其他场景产生意想不到的影响。而且,用户的操作习惯和可能的误操作也得纳入考虑范围。\n \n最后,需要注意兼容性,不同的操作系统、浏览器、设备等都可能影响软件的表现。\n \n总之,软件测试用例设计需要我们足够细心、耐心,有很强的逻辑思维和分析能力。大家在准备面试时一定要重点关注这些方面哦!\n \n#软件测试面试 #场景测试 #软件测试用例 #软件测试方法 #自动化测试 #自学软件测试 #面试技巧 #求职面试
夜雨聆风
