不一定是“大脑变笨”,可能是脑雾!













最近是不是总觉得脑袋像被雾霾笼罩,思维迟钝,记忆力差?🤔其实,脑雾背后的原因可能比你想的要多:
不健康的饮食,吃了太多加工食品
2、长时间盯着手机或电脑,眼睛和大脑都累了
3、 缺乏运动,久坐不动让血液循环不好
4、不规律的作息,熬夜成了习惯
5、长时间的压力和信息过载,没法休息
还有一个常常被忽视的原因——高血压和房颤,它们不容易被发现,早期症状通常很不明显,但却是导致脑雾的重要因素❗️
🔴高血压会悄悄影响大脑的血液供应,让你思维迟钝,记忆力下降。
🔴房颤也是一样,虽然早期症状不明显,但它会让血栓影响大脑供血,加重脑雾。
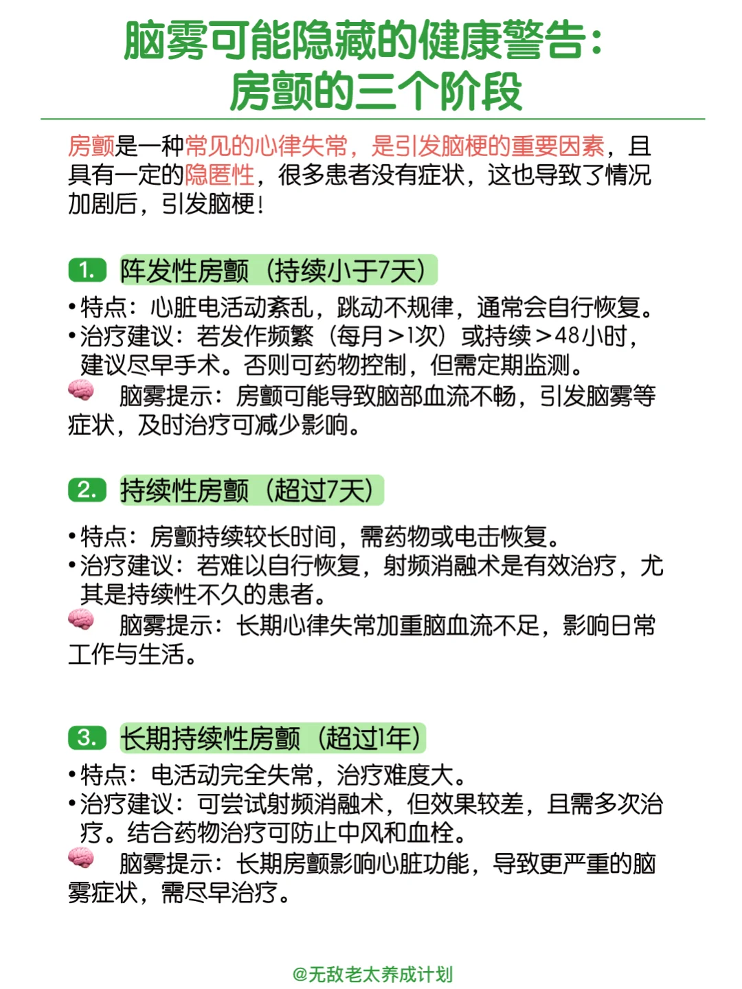
大家可能并不了解房颤是什么,我给大家小小科普一下
房颤是最常见的持续性心律失常,特别是高血压患者,由于常年高血压引起心房扩大造成电信号紊乱,进而引发房颤,房颤一般分为阵发性房颤、持续性房颤、长期持续性房颤等三个阶段;
阵发性房颤:通常认为阵发性房颤指能在7天内自行转复为窦性心律者,一般持续时间小于48小时;
持续性房颤:指持续7天以上,需要药物或电击才能转复为窦性心律者;
长期持续性房颤:指不能转复为窦性心律或在转复后24小时内复发者;
而且高血压患有房颤的几率是非高血压人群的3倍!房颤也是导致脑梗的重要因素呢!
不健康的饮食,吃了太多加工食品
2、长时间盯着手机或电脑,眼睛和大脑都累了
3、 缺乏运动,久坐不动让血液循环不好
4、不规律的作息,熬夜成了习惯
5、长时间的压力和信息过载,没法休息
还有一个常常被忽视的原因——高血压和房颤,它们不容易被发现,早期症状通常很不明显,但却是导致脑雾的重要因素❗️
🔴高血压会悄悄影响大脑的血液供应,让你思维迟钝,记忆力下降。
🔴房颤也是一样,虽然早期症状不明显,但它会让血栓影响大脑供血,加重脑雾。
大家可能并不了解房颤是什么,我给大家小小科普一下
房颤是最常见的持续性心律失常,特别是高血压患者,由于常年高血压引起心房扩大造成电信号紊乱,进而引发房颤,房颤一般分为阵发性房颤、持续性房颤、长期持续性房颤等三个阶段;
阵发性房颤:通常认为阵发性房颤指能在7天内自行转复为窦性心律者,一般持续时间小于48小时;
持续性房颤:指持续7天以上,需要药物或电击才能转复为窦性心律者;
长期持续性房颤:指不能转复为窦性心律或在转复后24小时内复发者;
而且高血压患有房颤的几率是非高血压人群的3倍!房颤也是导致脑梗的重要因素呢!
那么,怎么才能有效预防呢? 👀
这时候,家里有一个可以随时检测的工具就非常重要!🛑 最近我发现了一款既能测量血压,又能筛查疑似房颤风险的神器——【欧姆龙智律波房颤血压计】!🎉
它的智律波技术在测量血压的同时,筛查疑似房颤的风险,帮助你及时发现潜在问题,做到早预防、早治疗,让你远离脑雾的困扰,守护大脑健康!💪
欧姆龙这款血压计配有Fitcuff袖带,单人佩戴便捷,还可以360度加压,非常的方便舒适!
而且它还有双人模式,家里父母测量血压后也不会血压数据混乱,测量后的数据还能同步上传至手机app,自动生成血压趋势图,更直观的了解血压情况!!
家中常备一款欧姆龙智律波血压计,养成日常测量血压,筛查疑似房颤风险的新习惯~
辽械广审(文)第290401-06962号。请仔细阅读产品说明书或在医务人员的指导下购买和使用。禁忌内容或注意事项详见说明书。
夜雨聆风
