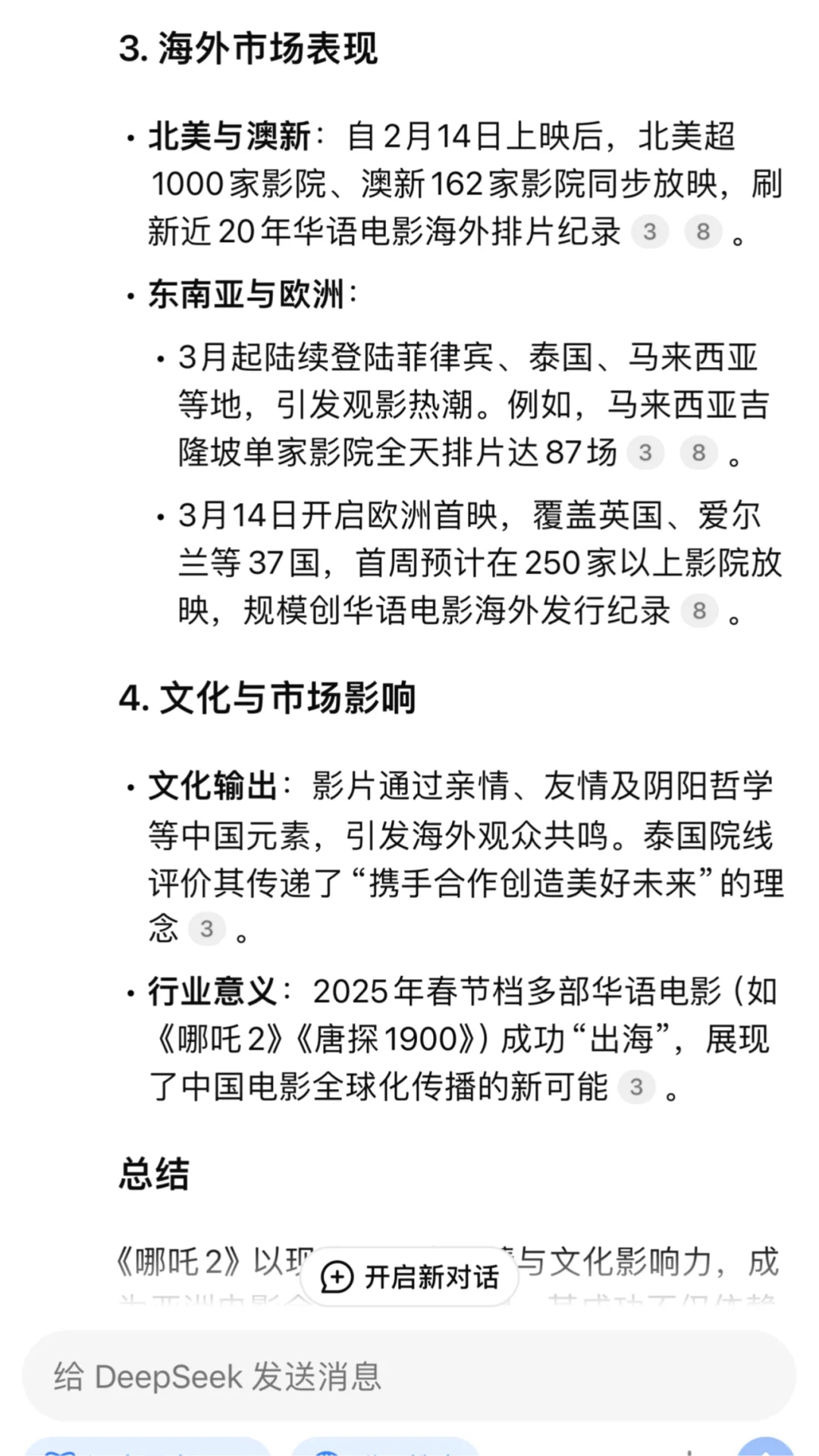
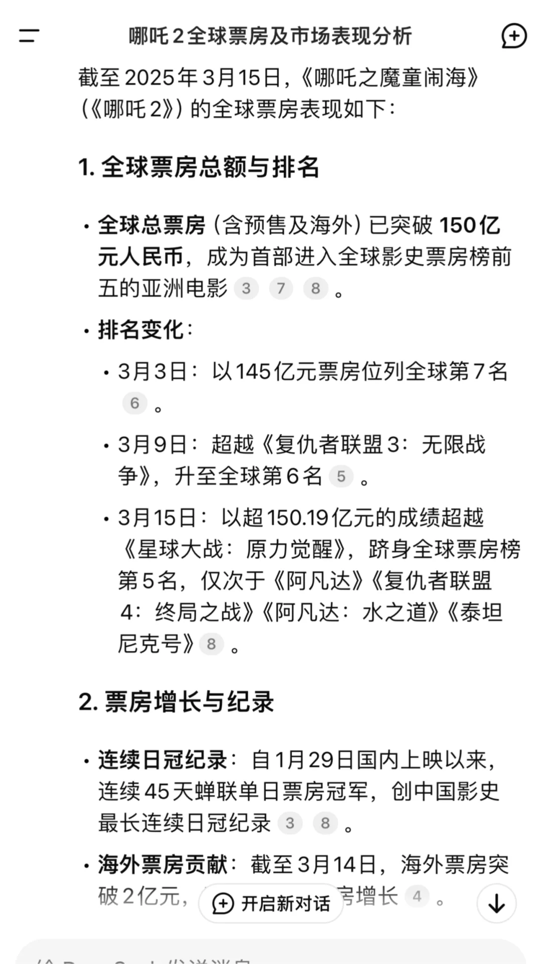
《哪吒2》杀进全球票房第五!国漫之光燃爆世




姐妹们!国产动画又双叒叕封神了!《哪吒之魔童闹海》全球票房正式冲进影史第五名🎉\n——这波文化输出,我直接泪目!\n \n✨关键战绩速报✨\n1️⃣ 全球票房狂揽超150亿,超越《星球大战:原力觉醒》,跃居第五名!\n2️⃣ 中国首部杀入全球票房TOP5的亚洲电影**,打破好莱坞垄断!连北美、欧洲观众都疯狂打call!\n3️⃣ 海外票房破2亿!北美上映首周狂收1800万美元,欧洲37国影院预售爆满,泰国首映两千人挤爆现场!\n \n🌍文化输出天花板!\n哪吒的“我命由我不由天”精神火遍全球🔥\n香港政务司司长都赞:“这是中国故事的胜利!”\n伦敦、曼谷、纽约…各国影院排队打卡,中国文化这次真的“闹海”成功!\n \n💡为什么必看?\n✅ 特效炸裂:每一帧都是经费燃烧!\n✅ 剧情高燃:亲情线哭崩,哪吒成长线热血到炸!\n✅ 文化共鸣:传统神话+现代价值观,老外看完都学中文!\n \n还没看的姐妹速冲!支持国漫就是支持中国文化的未来!🇨🇳\n#国漫崛起 #哪吒2票房封神 #中国文化输出#哪吒之魔童闹海 #哪吒2 #电影票房 #国产动漫推荐 #哪吒 #影评人请就位 #动画电影
夜雨聆风
