电气工程—电路设计与仿真软件介绍




今天来给大家分享一些超实用的电路设计与仿真软件哦😎大家使用过程中有问题随时咨询我
✨电路仿真软件:
🌟LTspice
1.🤩宝子们,LTspice可是宝藏软件呢,它是免费的,而且安装包超小,完全不占内存😉。它的仿真速度贼快,得出的结果也很精细🧐。在大学教学里经常能看到它的身影,无论是模拟电路还是数字电路的仿真,它都能轻松搞定👍。
🌟Multisim
1.😎Multisim是以Windows为基础的仿真工具哦🧐。对于板级的模拟/数字电路板设计来说,它是个很不错的选择🤗。它的仿真分析能力非常丰富,在电子学教育领域那可是相当受欢迎的呢👏。
🌟PSPICE
1.🤓这个PSPICE功能超级强大,仿真精度也很高呢🧐。复杂的模拟/数字电路仿真对它来说不在话下,在工程领域很多工程师都爱用它来做仿真工作😎。
🌟Simulink
1.😏Simulink是MATLAB中的可视化仿真工具哦🧐。它主要用于多域仿真和基于模型的设计,对于系统仿真和算法验证非常合适呢🤗,是做系统级研究的好帮手👍。
✨电路设计软件:
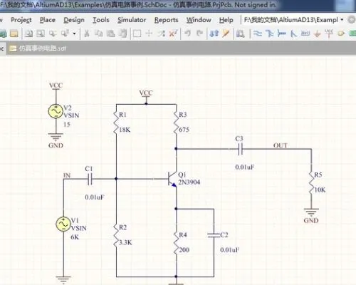
🌟Altium Designer
1.🤩Altium Designer是一体化的电子产品开发系统呢🧐。它能提供原理图设计、电路仿真、PCB绘制等多种功能,对于复杂的板级设计简直是神器,很多专业人士都离不开它😎。
🌟Cadence
1.😎Cadence可是老牌的EDA工具提供商啦🧐。它的电路仿真软件包含3D解决方案,在高速互连优化方面表现超棒,是高端设计的好选择呢👍。
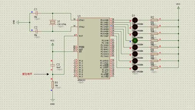
🌟Proteus
1.🤓Proteus这个软件很特别呢🧐。它支持电路图设计、PCB布线和电路仿真,而且对于单片机及外围器件仿真特别擅长,单片机爱好者可不能错过它哦🤗。
🌟KiCad EDA
1.😏KiCad EDA是跨平台的开源电子设计自动化套件🧐。它包含原理图捕捉和PCB布局工具,开源的性质让很多开发者都能参与其中,不断完善它的功能呢👏。
🌟DesignSpark PCB
1.🤩DesignSpark PCB是一款很容易使用的电子设计软件哦🧐。它适合快速原型设计,而且对原理图尺寸没有限制,使用起来非常自由呢👍。
大家使用过程中有问题随时咨询我
😎 #电路设计 #电路仿真 #软件推荐 #电气工程及其自动化 #电气工程 #仿真设计 #电气工程其自动化
#Matlab #Simulink #电气自动化 #建模 #电子信息 #电气辅导 #电路
✨电路仿真软件:
🌟LTspice
1.🤩宝子们,LTspice可是宝藏软件呢,它是免费的,而且安装包超小,完全不占内存😉。它的仿真速度贼快,得出的结果也很精细🧐。在大学教学里经常能看到它的身影,无论是模拟电路还是数字电路的仿真,它都能轻松搞定👍。
🌟Multisim
1.😎Multisim是以Windows为基础的仿真工具哦🧐。对于板级的模拟/数字电路板设计来说,它是个很不错的选择🤗。它的仿真分析能力非常丰富,在电子学教育领域那可是相当受欢迎的呢👏。
🌟PSPICE
1.🤓这个PSPICE功能超级强大,仿真精度也很高呢🧐。复杂的模拟/数字电路仿真对它来说不在话下,在工程领域很多工程师都爱用它来做仿真工作😎。
🌟Simulink
1.😏Simulink是MATLAB中的可视化仿真工具哦🧐。它主要用于多域仿真和基于模型的设计,对于系统仿真和算法验证非常合适呢🤗,是做系统级研究的好帮手👍。
✨电路设计软件:
🌟Altium Designer
1.🤩Altium Designer是一体化的电子产品开发系统呢🧐。它能提供原理图设计、电路仿真、PCB绘制等多种功能,对于复杂的板级设计简直是神器,很多专业人士都离不开它😎。
🌟Cadence
1.😎Cadence可是老牌的EDA工具提供商啦🧐。它的电路仿真软件包含3D解决方案,在高速互连优化方面表现超棒,是高端设计的好选择呢👍。
🌟Proteus
1.🤓Proteus这个软件很特别呢🧐。它支持电路图设计、PCB布线和电路仿真,而且对于单片机及外围器件仿真特别擅长,单片机爱好者可不能错过它哦🤗。
🌟KiCad EDA
1.😏KiCad EDA是跨平台的开源电子设计自动化套件🧐。它包含原理图捕捉和PCB布局工具,开源的性质让很多开发者都能参与其中,不断完善它的功能呢👏。
🌟DesignSpark PCB
1.🤩DesignSpark PCB是一款很容易使用的电子设计软件哦🧐。它适合快速原型设计,而且对原理图尺寸没有限制,使用起来非常自由呢👍。
大家使用过程中有问题随时咨询我
😎 #电路设计 #电路仿真 #软件推荐 #电气工程及其自动化 #电气工程 #仿真设计 #电气工程其自动化
#Matlab #Simulink #电气自动化 #建模 #电子信息 #电气辅导 #电路
夜雨聆风
