乐于分享
好东西不私藏

已入职小米软件测试岗,差点没hold住。

本文最后更新于2025-03-19,某些文章具有时效性,若有错误或已失效,请在下方留言或联系老夜

已入职小米软件测试岗,差点没hold住。

已入职小米软件测试岗,差点没hold住。

已入职小米软件测试岗,差点没hold住。

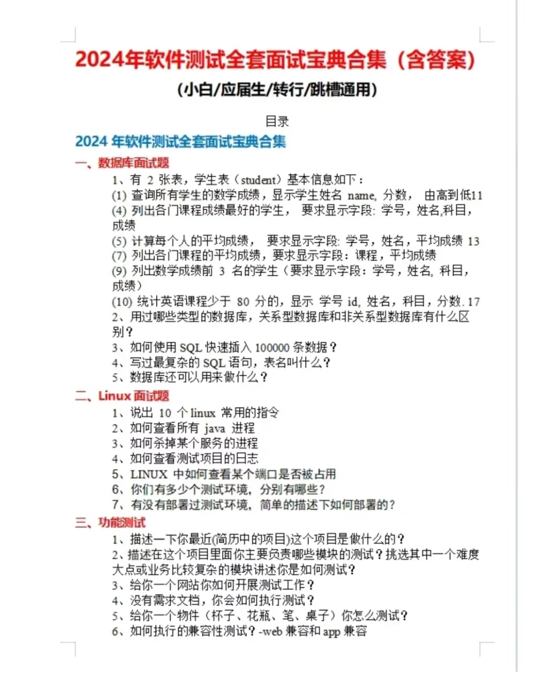
2天快速刷完!你的软件测试面试就过了\n小米大牛面试名言:如果不准备充分的面试完全是浪费时间,更是对自己的不负责\n今天给大家分享下整理的软件测试面试专题及答案,其中大部分都是面试常问的面试题,可以对照这查漏补缺,希望能对即将找工作的朋友有所帮助!#互联网大厂 #互联网大厂实习 #软件测试面试 #自动化测试 #自学软件测试 #软件测试 #软件测试工程师 #小米软件测试工程师 #面试
本站文章均为手工撰写未经允许谢绝转载:夜雨聆风 » 已入职小米软件测试岗,差点没hold住。
×
订阅图标按钮