当前时间: 2026-01-05 12:13:19
分类:软件教程
评论(0)
本文最后更新于
2025-03-26,某些文章具有时效性,若有错误或已失效,请在下方
留言或联系
老夜。
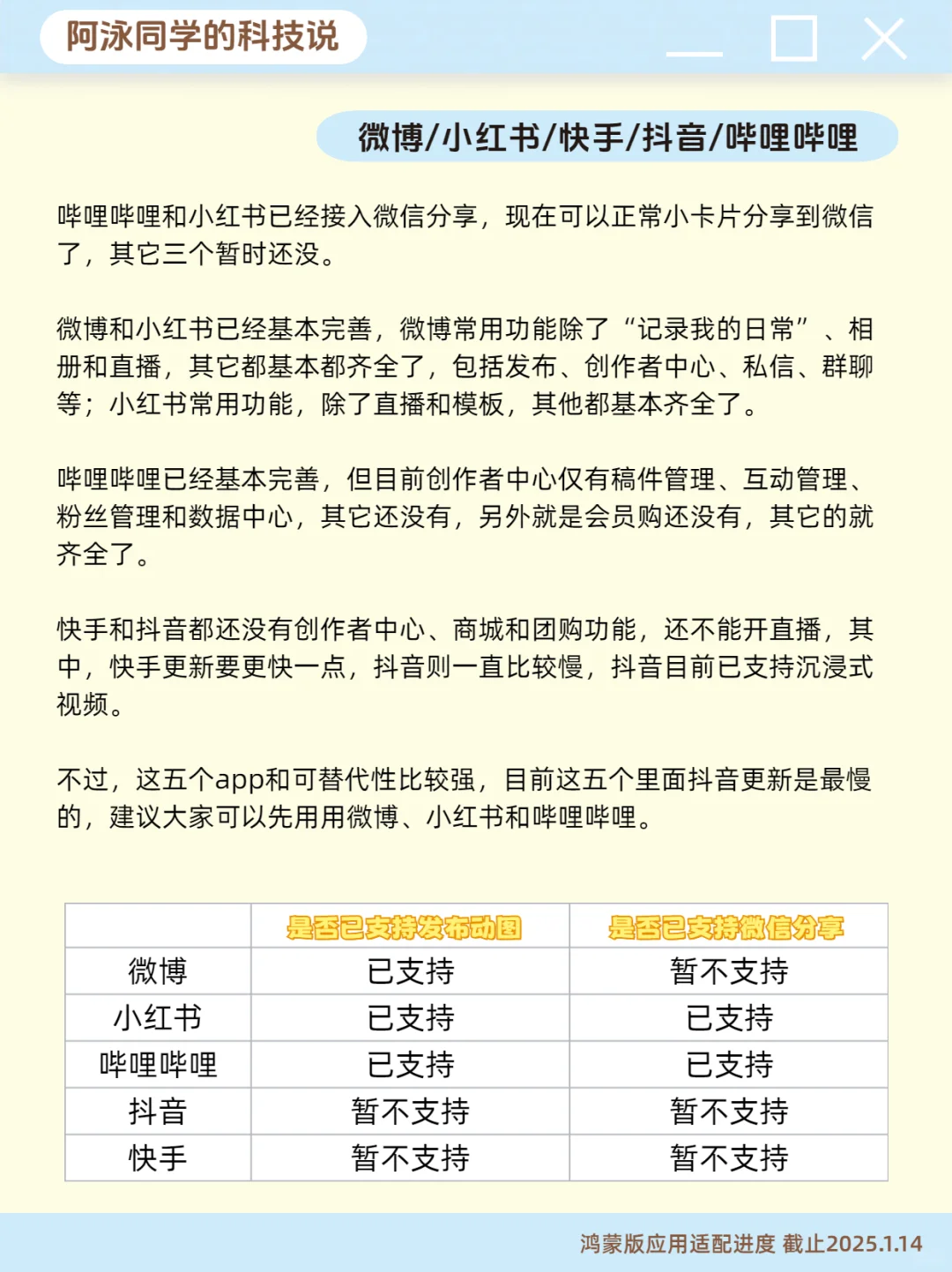
盘点各大厂的鸿蒙原生应用开发进度 第2期













盘点一下各大厂的鸿蒙原生应用开发进度,如微信、抖音、微信、小红书等。\n主要介绍它们已经完成的功能和未完成的功能。\n另外,还列出了目前已经有鸿蒙版的常用应用列表,以及支持应用分身的鸿蒙应用名单和功能已经比较完整的鸿蒙应用名单。#鸿蒙next #鸿蒙应用 #华为手机