夜雨聆风
乐于分享
好东西不私藏
首页
教程
玩机教程
网站开发
WordPress
源码
模板主题
网站源码
插件脚本
软件
手机应用
电脑应用
iOS专区
TV盒子
车机软件
办公开发
游戏
好片推荐
活动资讯
最新活动
科技资讯
其他资源
实用趣站
零散资源
谈天说地
关于我们
进制转换
毒鸡汤
画图板
代码运行
在线排版
今天吃啥
随机密码
在线Markdown
关注本站
微信
当前位置:
夜雨聆风
>
技术教程
>
软件教程
>
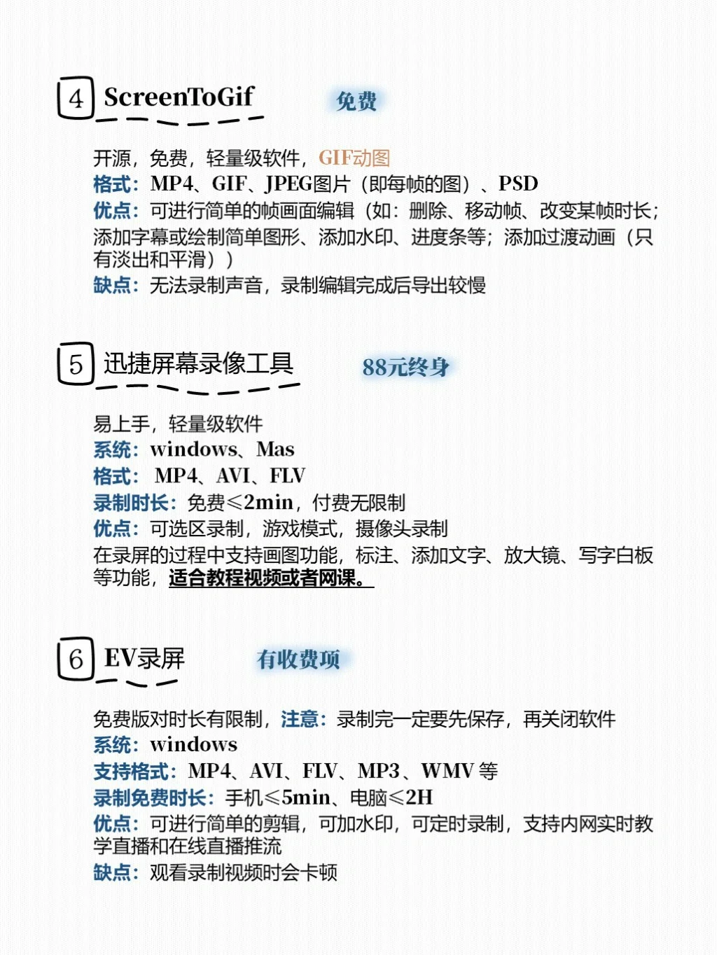
电脑录屏软件大合集
电脑录屏软件大合集
当前时间: 2026-01-09 19:00:48
分类:
软件教程
评论(0)
本文最后更新于
2025-03-30
,某些文章具有时效性,若有错误或已失效,请在下方
留言
或联系
老夜
。
电脑录屏软件大合集
#软件推荐
#职场那些事儿
#干货分享
本站文章均为手工撰写未经允许谢绝转载:
夜雨聆风
»
电脑录屏软件大合集
wang
上一篇
📜社工证必备❗️有了这30个app轻松备考
下一篇
开学季,学生党必备五款的电脑软件!
猜你喜欢
   
  
市场涨跌家数:情绪共识检测指标公式源码
   
  
OpenAI Codex 深度源码解析:AI 编程助手的架构与原理
   
  
【计算机毕设/任务书-免费领取源码】基于SSM的网络办公系统设计与实现
   
  
【计算机毕设/任务书-免费领取源码】基于Web的办事大厅政务预约系统设计与实现
   
  
【计算机毕设/任务书-免费领取源码】基于SSM+Vue的学籍管理系统
   
  
【计算机毕设/任务书-免费领取源码】基于Java Web的防疫工作志愿者服务平台
   
  
挖到宝了!这款日内区间指标源码太香了!针对09:00-11:30时段,自动计算3周期高低点差值,绘制多档黄色关键价位线并标注数值!
   
  
【计算机毕设/任务书-免费领取源码】基于SSM的学生公寓管理系统设计与实现
×
随机推荐:《志同道合,踊跃分享》
志同道合,踊跃分享
已关闭评论
)
随机推荐:《冰岛男日本女 异国情侣虐恋体裁 本片排第一》
冰岛男日本女 异国情侣虐恋体裁 本片排第一
已关闭评论
)
随机推荐:《未上锁的房间v2.7终章-内购解锁版》
坐等沙发
)
随机推荐:《✧ 字符高宽比的测量方法》
✧ 字符高宽比的测量方法
已关闭评论
)
随机推荐:《安卓找不到最强AI等app,小问题!》
安卓找不到最强AI等app,小问题!
已关闭评论
)