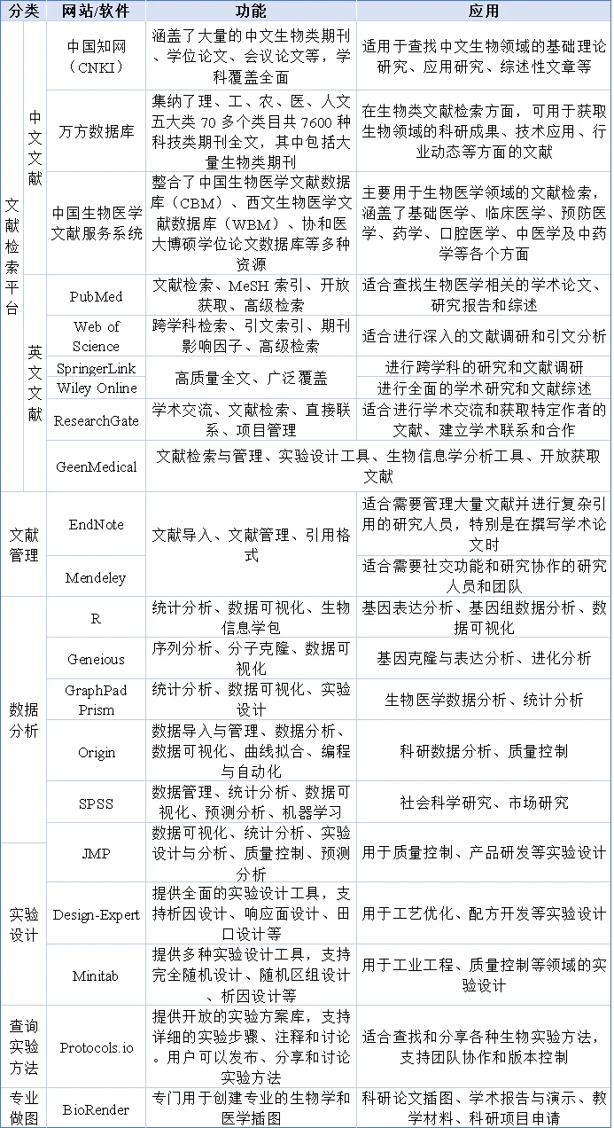
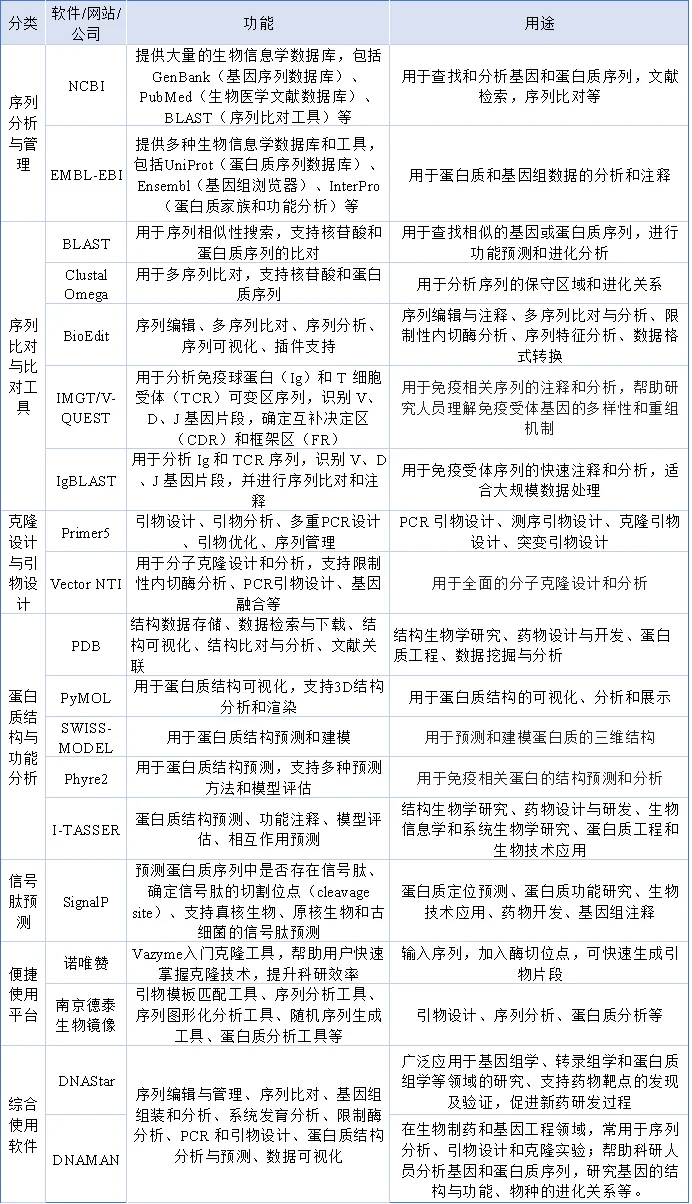
超全生物学类软件,网站,平台推荐


大家好呀!今天来和大家唠唠我在生物学习这条充满挑战的道路上摸爬滚打的那些事儿😃。咱学过生物的都深有体会,学习过程中时不时就得求助各种软件、网站,以前我老是临时抱佛脚,每次着急要用了,大把的时间和精力就这么白白浪费掉😭。\n \n不过呢,经过这么多年在知识的海洋里乘风破浪🌊,我积累了超多超实用的软件、网站宝藏(总结的内容详见Excel表格我~),悄悄告诉你们,这里面有一小部分是我全网搜索 “挖” 出来的,干货满满,拿起来就能用,帮你快速把知识带回家!\n \n重点来咯💡,这么多的软件、网站,咱不用贪多,每个分类拿捏住一两个就行,然后根据自己的喜好挑挑选选,就能轻松拿捏学习节奏啦。\n \n🌟就比如 NCBI,那可是生物领域里的 “宝藏天花板”,集超强搜索引擎、海量数据库、超厉害分析工具于一体,一定要多花心思去探索,说不定哪天就能从里面挖到让你惊艳的知识宝藏💎,开启学术 “开挂” 之旅。还有哦,数据分析软件咱们生物人必须得掌握一个,不管是日常实验数据处理,还是深入学术研究,有它助力,效率蹭蹭涨📈。\n \n📘再说到实验方法,那些经典书籍,像《分子克隆实验指导》《精编分子生物学实验指南》,遇到实验难题,翻开它们,都能帮你把问题轻松化解。\n \n最后觉得有用就赶紧点赞收藏起来吧💕,方便日后随时查阅取用。一定要记住哦,这都是我的心血结晶,未经允许可千万别随意转载、复制,咱们一起守护知识,尊重每一份努力💪。\n#生物学习 #软件推荐 #网站推荐 #生物书籍 #生物学 #生物笔记 #科研学习 #生物医学科研 #文献查找 #人类高质量科研工具
夜雨聆风
