💥保姆级搬家攻略 | 教你选对搬家 APP✨


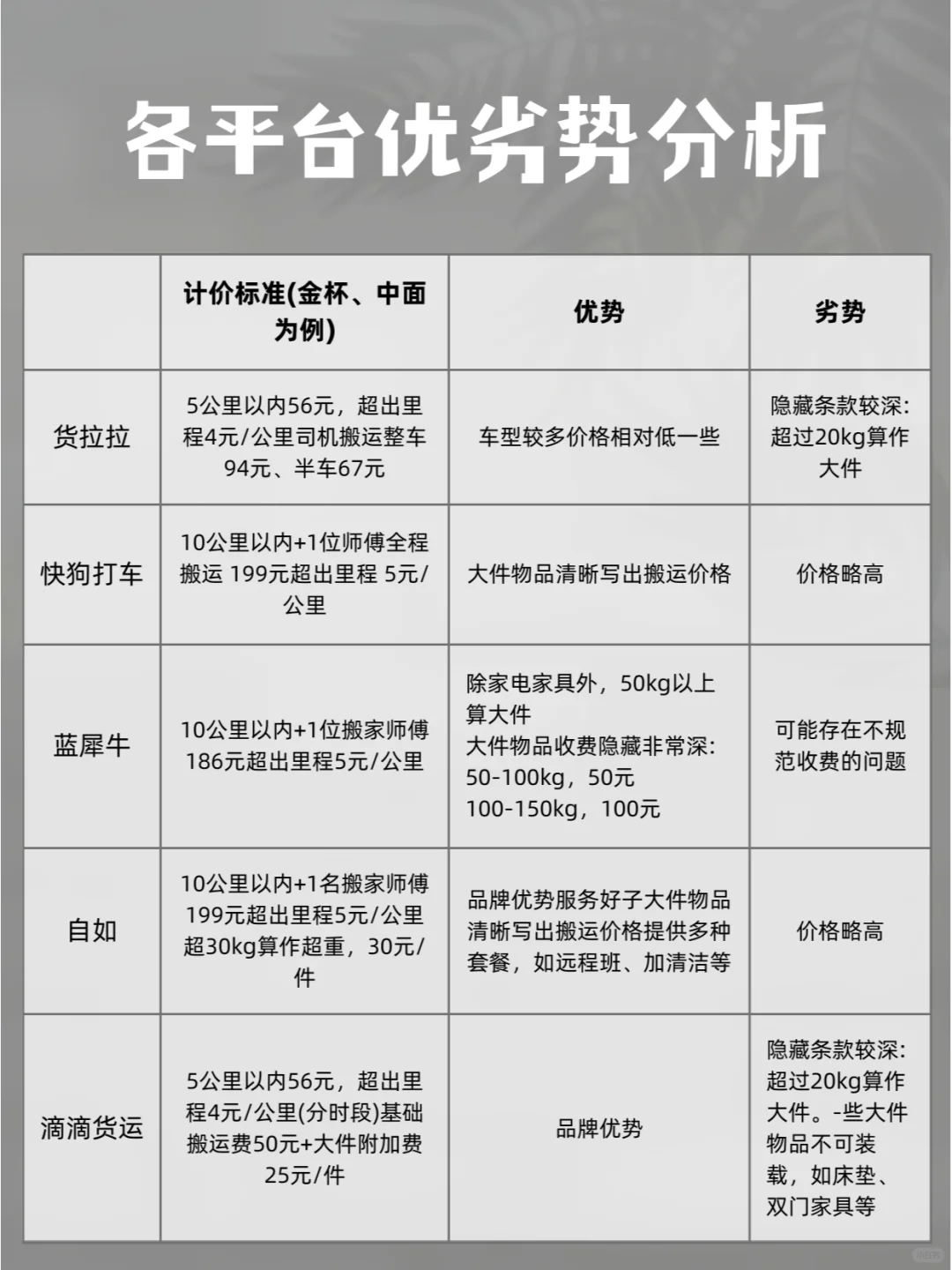
对于一个经常搬家的我来说,搬家最重要的是省心省力,首先就要选对搬家平台。那那么多的搬家平台该如何去选呢?我自己也踩了很多次坑,才知道这些APP里面隐藏的奥秘。需要搬家的宝子赶紧码住!\n【 货拉拉 】\n价格相对来说比较低,但不透明,经常会遇到司机加价情况,不是说加价不应该,只是用户没有预期,就会造成体验的下降。适合大件物品不多的情况。\n【 快狗打车 】\n相对于货拉拉,快狗打车的初始搬运费比较高,大件物品的运费也比较贵,但明码标价(也看到一些加价差评,但是仅从平台的角度讨论哈~)\n【 蓝犀牛 】\n蓝犀牛全网的评价偏正面,也说明普遍应该服务还不错,因为还没体验过,以后体验一次再评价哈。\n【自如】\n之前使用过自如搬家,师傅的服务态度很好,也没有中途加价,整个体验比较好,还是蛮不错的。\n【 滴滴货运 】\n价格比较低,但很多大件物品不能搬运,大家搬家的时候看清楚哈。\n相对来说每个平台都各有优缺点,根据自己的实际情况来选择合适的,这份攻略赶紧码住,搬家的时候就不会一头雾水啦~ \n#搬家日记 #搬家app #深圳搬家 #搬家攻略 #搬家小技巧 #搬家平台app哪个好 #搬家平台推荐 #搬家公司推荐
夜雨聆风
