乐于分享
好东西不私藏

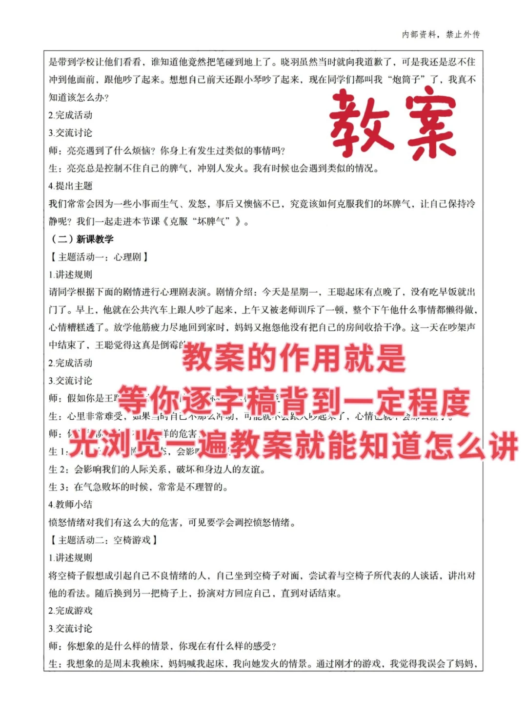
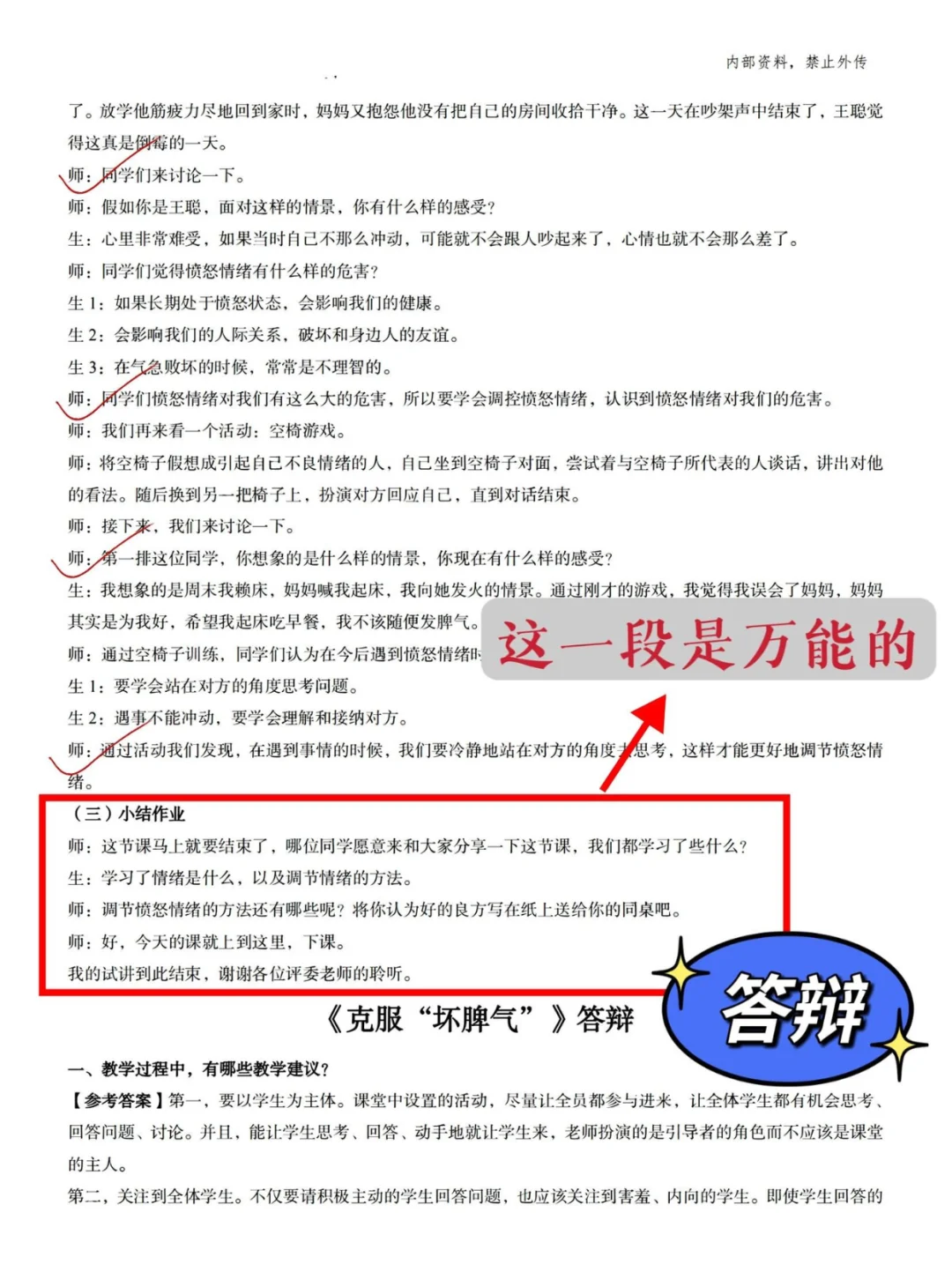
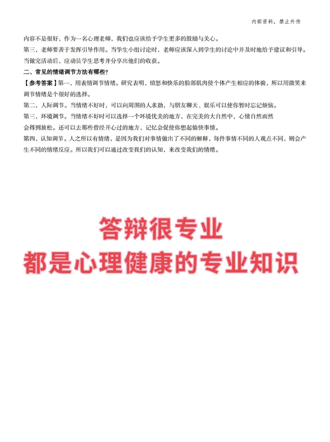
小学心理教资面试,就背这个模板,真题会从

本文最后更新于2025-05-13,某些文章具有时效性,若有错误或已失效,请在下方留言或联系老夜

小学心理教资面试,就背这个模板,真题会从

小学心理教资面试,就背这个模板,真题会从

小学心理教资面试,就背这个模板,真题会从

小学心理教资面试,就背这个模板,真题会从

小学心理教资面试,就背这个模板,真题会从

小学心理教资面试,就背这个模板,真题会从

小学心理教资面试,就背这个模板,真题会从

小学心理教资面试,就背这个模板,真题会从

小学心理教资面试,就背这个模板,真题会从

小学心理教资面试,就背这个模板,真题会从

小学心理教资面试,就背这个模板,真题会从

小学心理教资面试,就背这个模板,真题会从

小学心理教资面试,就背这个模板,真题会从

题库出,每年题库更新不大,基本涵盖了你所能抽到的所有题,每年的重复率都在95%左右。\n#小学心理 #小学心理教资 #小学心理教资面试 #小学心理教资面试试讲 #心理面试 #心理教资面试
本站文章均为手工撰写未经允许谢绝转载:夜雨聆风 » 小学心理教资面试,就背这个模板,真题会从
×
订阅图标按钮