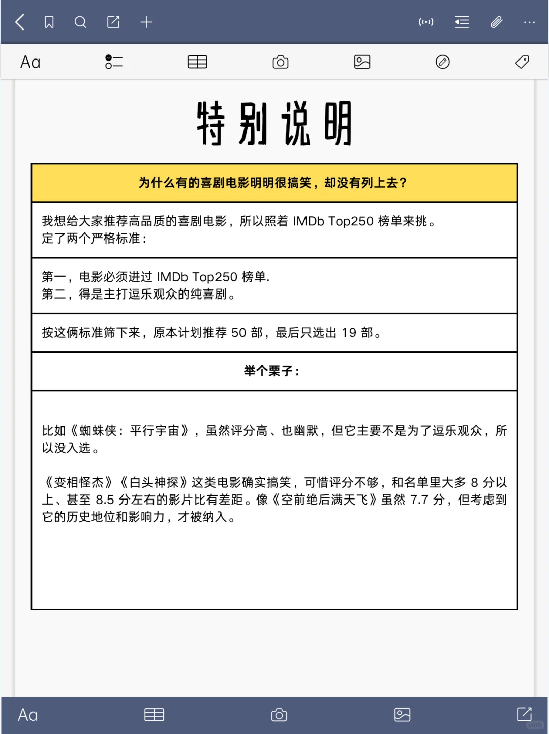
笑到打鸣的19部外语片!看完快乐值拉满









🔥 豆瓣/IMDb双高分 · 19部爆笑喜剧片单 🔥\n片名——(豆瓣评分 / IMDb评分)\n《低俗小说》( 8.9 / 8.9)\n《城市之光》( 9.3 / 8.5)\n《摩登时代》(9.3 / 8.5)\n《大D裁者》( 9.2 / 8.4)\n《奇爱博士》( 8.9 / 8.4)\n《三傻大闹宝莱坞》( 9.2 / 8.4)\n《天使爱美丽》( 8.7 / 8.3)\n《将军号》(9.1 / 8.2)\n《热情似火》( 8.9 / 8.2)\n《你逃我也逃》(9.2 / 8.2)\n《巨蟒与圣杯》( 7.9 / 8.2)\n《两杆大YQ》( 9.1 / 8.2)\n《偷拐抢骗》( 8.5 / 8.2)\n《海底总动员》( 8.5 / 8.2)\n《荒蛮故事》(8.8 / 8.1)\n《怪兽电力公司》(8.8 / 8.1)\n《万世魔星》(8.0 / 8.0)\n《土拨鼠之日》(8.6 / 8.0)\n《空前绝后满天飞》(7.5 / 7.7)\n我想给大家推荐高品质的喜剧电影,所以照着 IMDb Top250 榜单来挑。\n定了两个严格标准:\n第一,电影必须进过 IMDb Top250 榜单;\n第二,得是主打逗乐观众的纯喜剧。\n按这俩标准筛下来,原本计划推荐 50 部,最后只选出 19 部。\n比如《蜘蛛侠:平行宇宙》,虽然评分高、也幽默,但它主要不是为了逗乐观众,所以没入选。\n《变相怪杰》《白头神探》这类电影确实搞笑,可惜评分不够,和名单里大多 8 分以上、甚至 8.5 分左右的影片比有差距。\n像《空前绝后满天飞》虽然 7.7 分,但考虑到它的历史地位和影响力,才被纳入。\n#片荒 #喜剧 #电影推荐 #高分电影 #必看电影 #搞笑电影
夜雨聆风
