乐于分享
好东西不私藏

谁还没有脚本合集?⑤分钟学会改改就能拍!

本文最后更新于2025-06-13,某些文章具有时效性,若有错误或已失效,请在下方留言或联系老夜

谁还没有脚本合集?⑤分钟学会改改就能拍!

谁还没有脚本合集?⑤分钟学会改改就能拍!

谁还没有脚本合集?⑤分钟学会改改就能拍!

谁还没有脚本合集?⑤分钟学会改改就能拍!

谁还没有脚本合集?⑤分钟学会改改就能拍!

谁还没有脚本合集?⑤分钟学会改改就能拍!

谁还没有脚本合集?⑤分钟学会改改就能拍!

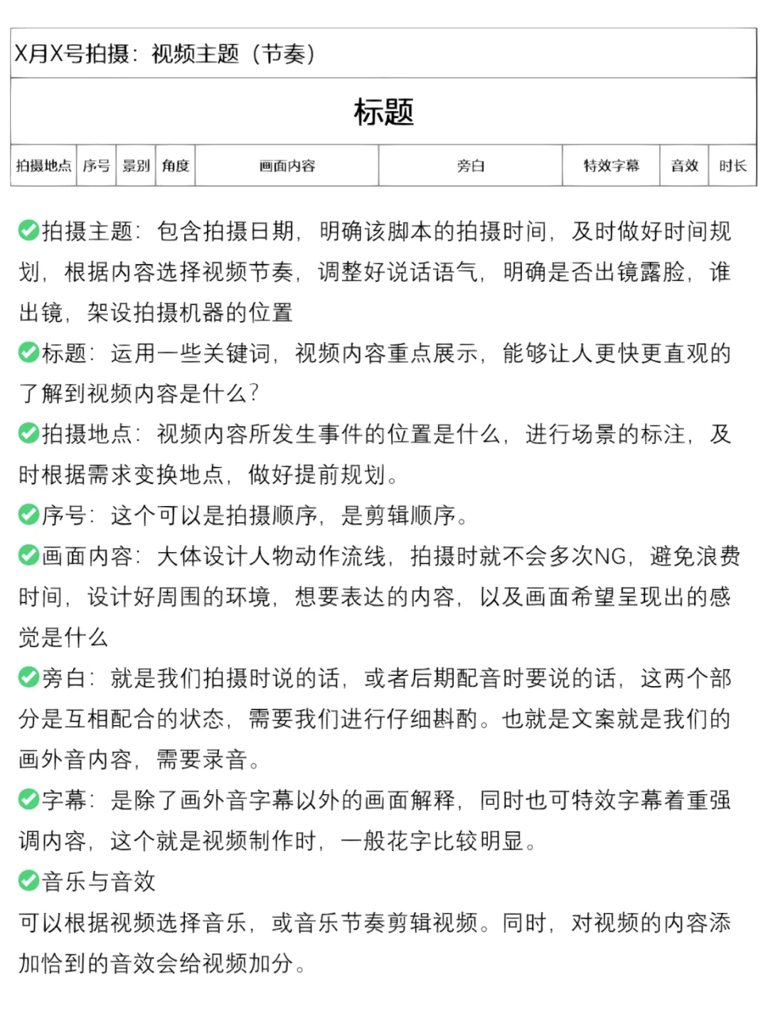
万能脚本真的简单!!收下这些脚本啦!!改改你也能拍!!\n最重要的就是脚本构成我给大家整理好啦!拿着表格自己就能创造出自己的内容~学习起来吧!成为优质的短视频博主不再只是个想法!\n#分镜头脚本 #短视频脚本 #短视频干货 #短视频 #自媒体干货分享 #Vlog脚本 #学习vlog #vlog教程 #vlog
本站文章均为手工撰写未经允许谢绝转载:夜雨聆风 » 谁还没有脚本合集?⑤分钟学会改改就能拍!
×
订阅图标按钮