乐于分享
好东西不私藏

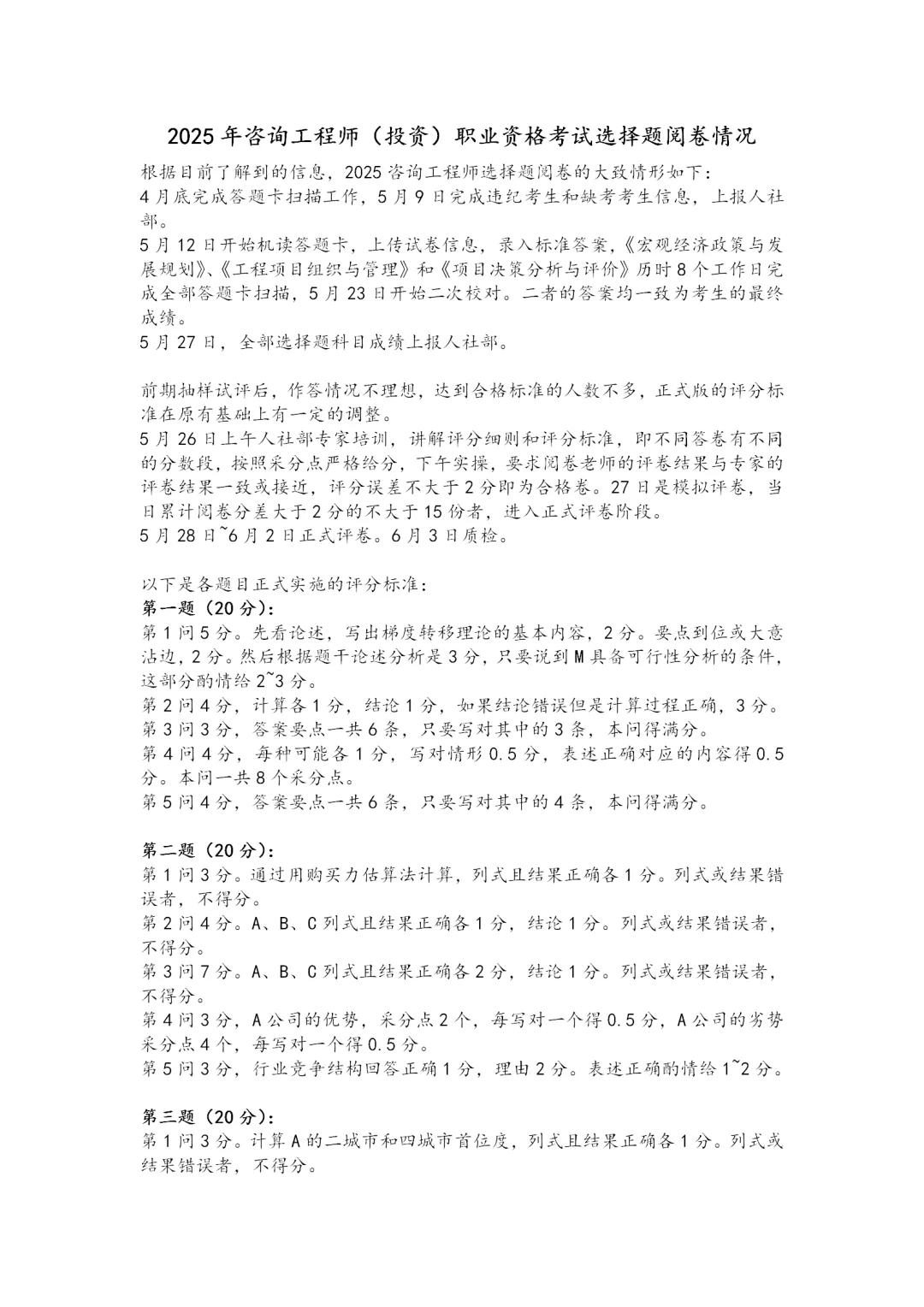
请问下,这是2025年咨询工程师阅卷规则吗

本文最后更新于2025-06-14,某些文章具有时效性,若有错误或已失效,请在下方留言或联系老夜

请问下,这是2025年咨询工程师阅卷规则吗

请问下,这是2025年咨询工程师阅卷规则吗

请问下,这是2025年咨询工程师阅卷规则吗

请问下,这是2025年咨询工程师阅卷规则吗

刚刚看到很多人都在发这个,说是今年的咨询工程师阅卷的小道消息,有没有懂的大佬说说这是不是真的啊,如果是的话感觉今年的实务挂定了,做错和随便答的那几题动不动7 8分或者10分的,这是要让我明年继续的节奏啊?

前段时间才刚刚估完分,感觉决策有点悬,现在实务感觉也难了!!备考太累了,再来一次臣妾真的做不到啊

#咨询工程师 #咨询工程师成绩 #咨询工程师阅卷 #咨询工程师出成绩 #咨询工程师考试

本站文章均为手工撰写未经允许谢绝转载:夜雨聆风 » 请问下,这是2025年咨询工程师阅卷规则吗
×
订阅图标按钮