乐于分享
好东西不私藏

我不允许你没有vlog脚本模板!我的脚本合集

本文最后更新于2025-07-11,某些文章具有时效性,若有错误或已失效,请在下方留言或联系老夜

我不允许你没有vlog脚本模板!我的脚本合集

我不允许你没有vlog脚本模板!我的脚本合集

我不允许你没有vlog脚本模板!我的脚本合集

我不允许你没有vlog脚本模板!我的脚本合集

我不允许你没有vlog脚本模板!我的脚本合集

我不允许你没有vlog脚本模板!我的脚本合集

我不允许你没有vlog脚本模板!我的脚本合集

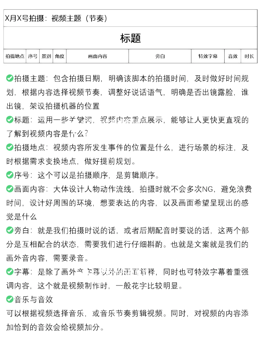
万能脚本真的简单👀收下这些脚本啦!!改改你也能拍‼️\n最重要的就是脚本构成✍🏻我给大家整理好啦!拿着表格自己就能创造出自己的内容✅~学习起来吧!成为优质的短视频博主不再只是个想法\n.\n#分镜头脚本 #短视频脚本 #短视频干货 #如何做博主 #自媒体干货分享 #vlog脚本 #vlog #干货分享
本站文章均为手工撰写未经允许谢绝转载:夜雨聆风 » 我不允许你没有vlog脚本模板!我的脚本合集
×
订阅图标按钮