🌟 重磅新规!小红书广告准入新增【情感咨询】



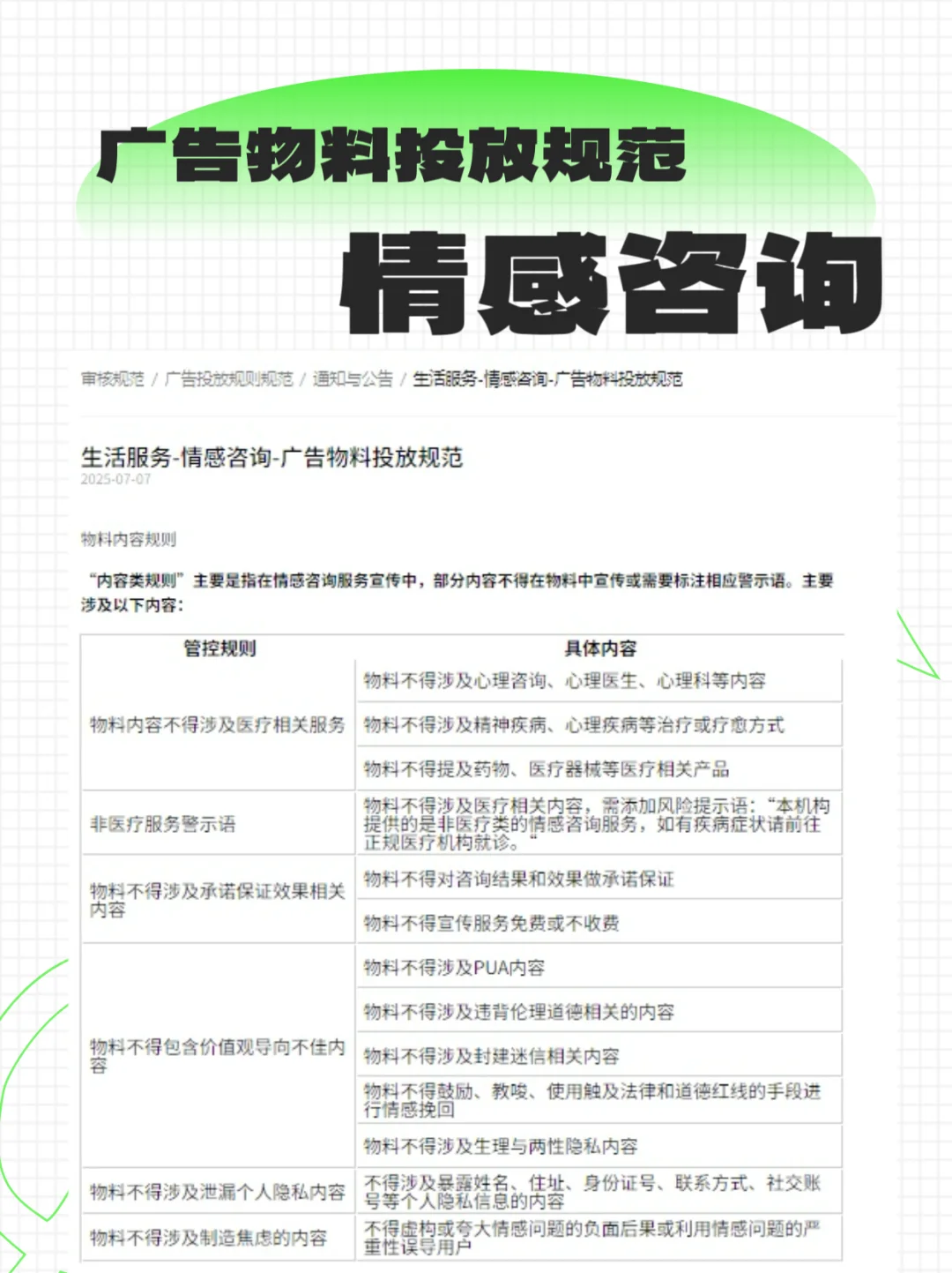
✅划重点:\n生活服务类商家注意啦!\n小红书平台正式开放\n「情感咨询」行业的广告投放权限!\n想在小红书推广专业情感咨询服务的商家们\n机会来咯~\n \n💡 这个行业是做什么的?\n简单说,就是由持证专业咨询师出手\n用专业知识和经验,帮大家解决恋爱\n婚姻、家庭等情感关系中的烦恼和困扰\n提供系统性的解决方案\n \n⚠️ 注意:\n目前只开放纯情感咨询服务\n心理咨询、心理治疗等\n暂不支持投放广告哦!\n \n🚀 想开通?看这里!\n【开通门槛】\n1. ❌ 不支持个体户:个体工商户暂时无法开通,需要以企业身份入驻。\n2. 📝 经营范围要对口:营业执照经营范围里必须包含“情感咨询服务”或类似明确内容。\n3. 👩💼 咨询师必须是“自己人”:提供资质证明的心理咨询师必须是你们公司的正式员工,签了劳动合同的那种!劳务派遣的暂时不行哦!\n \n📑 【必备资质材料】一次性搞定!\n需要一次性提供3位在职咨询师的完整资料\n(缺一不可):\n1. 🆔 身份证复印件x 3份\n2. 📜 专业证书x 3份 (二选一):\n心理咨询基础培训合格证书\n或卫生专业技术资格证 (心理治疗方向)\n3. 📝 劳动合同复印件x 3份\n(证明他们是你的正式员工)\n \n💡 小贴士:资质要求是硬门槛,提前准备好合规材料是关键!符合条件的情感咨询机构,抓紧申请起来吧!\n \n🌟需要官方协助可在评论区或私信留言\n【欢迎咨询】\n#小红书广告 #广告投放 #情感咨询 #行业新规 #生活服务 #营销干货 #平台政策 #小红书聚光 #情感赛道变现 #品牌营销
夜雨聆风
