乐于分享
好东西不私藏

学院奖凯迪仕抖音脚本 | 开门有惊喜

本文最后更新于2025-07-18,某些文章具有时效性,若有错误或已失效,请在下方留言或联系老夜

学院奖凯迪仕抖音脚本 | 开门有惊喜

学院奖凯迪仕抖音脚本 | 开门有惊喜

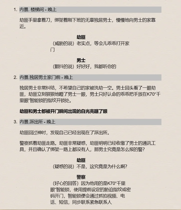
【内容概述】讲述了一位劫匪绑架独居男士发生的故事。\n【创意思想】围绕胁迫报警功能,结合独居人士遇到危险的生活场景,创作抖音脚本,以此增强K70“千里眼”智能锁用提前设定的胁迫指纹或密码开门,即通过抓拍视频、电话、短信,同步联系紧急联系人的消费者认知。\n#凯迪仕智能锁 @Kaadas凯迪仕 #凯迪仕 #凯迪仕智能门锁\n【已参赛】#学院奖 #学院奖2024春季征集大赛 #脚本
本站文章均为手工撰写未经允许谢绝转载:夜雨聆风 » 学院奖凯迪仕抖音脚本 | 开门有惊喜
×
订阅图标按钮