iOS 26 beta 4 !液态玻璃效果又回来了!




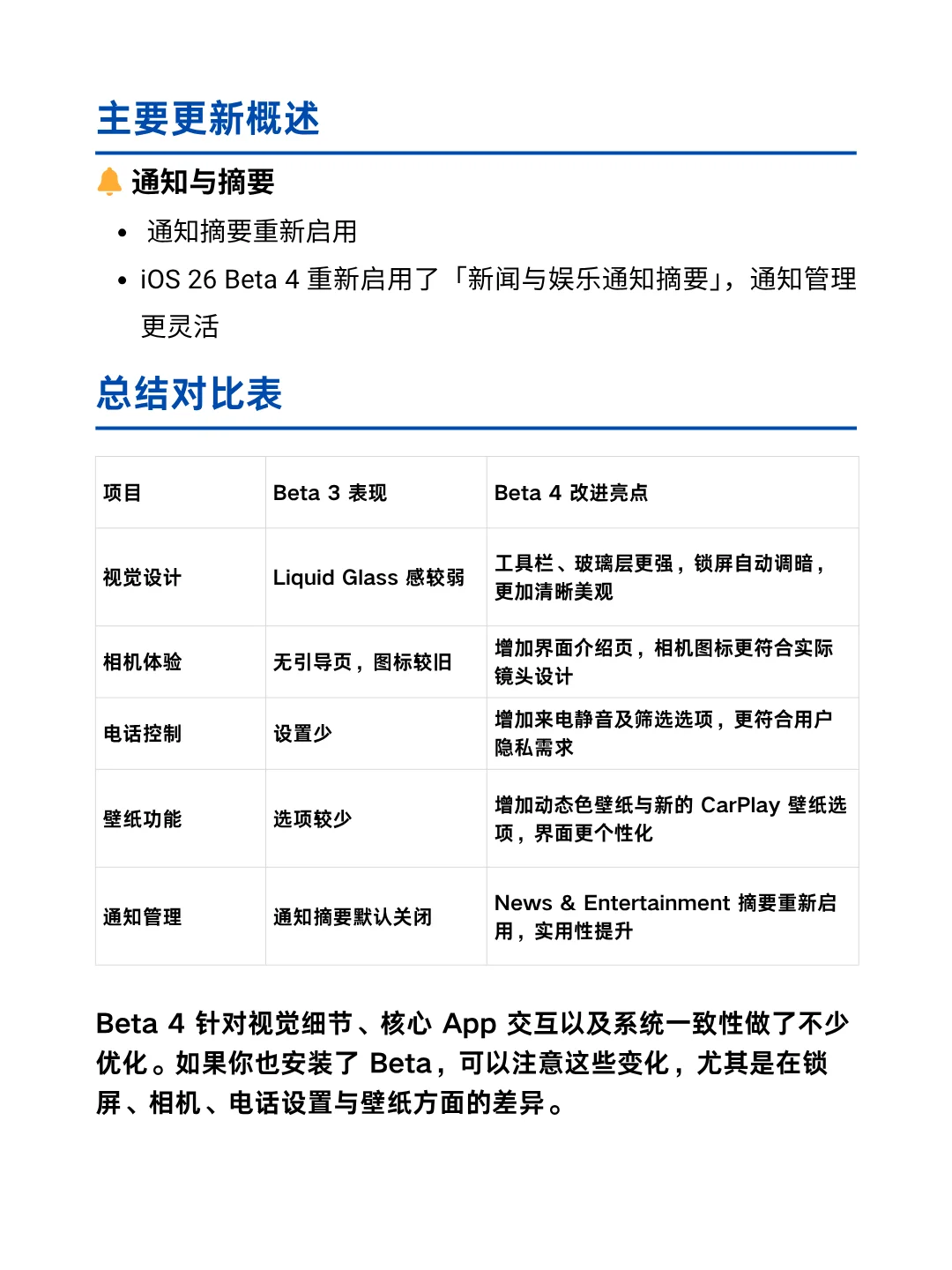
🍎作为一个更新狂魔,第一时间升级了 iOS 26 Beta 4,现整理了一下用下来的变化,分享给也在观望的你~\n \n🌈视觉设计变了!玻璃感更强!\n工具栏、控制中心的玻璃材质效果更明显了,是真的像“液态玻璃”一样,晶莹剔透✨\n锁屏壁纸会随着通知自动变暗,让你一眼看到通知内容,超贴心!\n⸻\n📷相机图标 + 相机界面有新变化\n相机图标更新了,去掉了厚重边框,更现代科技感了~\n打开相机 app,还会出现一个新介绍页,带你认识新界面,细节拉满👏\n⸻\n📞电话 App 增加隐私控制\n新增「静音未知来电」和「呼叫筛选」功能,不想接诈骗电话的可以直接屏蔽了!\n设置界面也更清晰了,很多人都忽略这些细节,其实超级实用!\n⸻\n🎨壁纸控请注意!\n新增「动态色壁纸」,可以跟随深色/浅色模式自动变换色调~\nCarPlay 也同步更新了壁纸样式,视觉更统一 🚗\n⸻\n🔔通知摘要重新上线「非国行」\n「新闻与娱乐摘要通知」又回来了~整理通知更智能,信息不会乱糟糟的堆在一起。\n \n💬你也升级了吗?\n欢迎留言聊聊你的体验,或者你想知道的其他系统变化~我会持续更新!\n#苹果更新 #iOS26 #Beta体验 #苹果系统 #科技博主 #系统更新分享 #果粉日常
夜雨聆风
