乐于分享
好东西不私藏

企业宣传片基础脚本分享1⃣️

本文最后更新于2025-07-30,某些文章具有时效性,若有错误或已失效,请在下方留言或联系老夜

企业宣传片基础脚本分享1⃣️

企业宣传片基础脚本分享1⃣️

企业宣传片基础脚本分享1⃣️

企业宣传片基础脚本分享1⃣️

企业宣传片基础脚本分享1⃣️

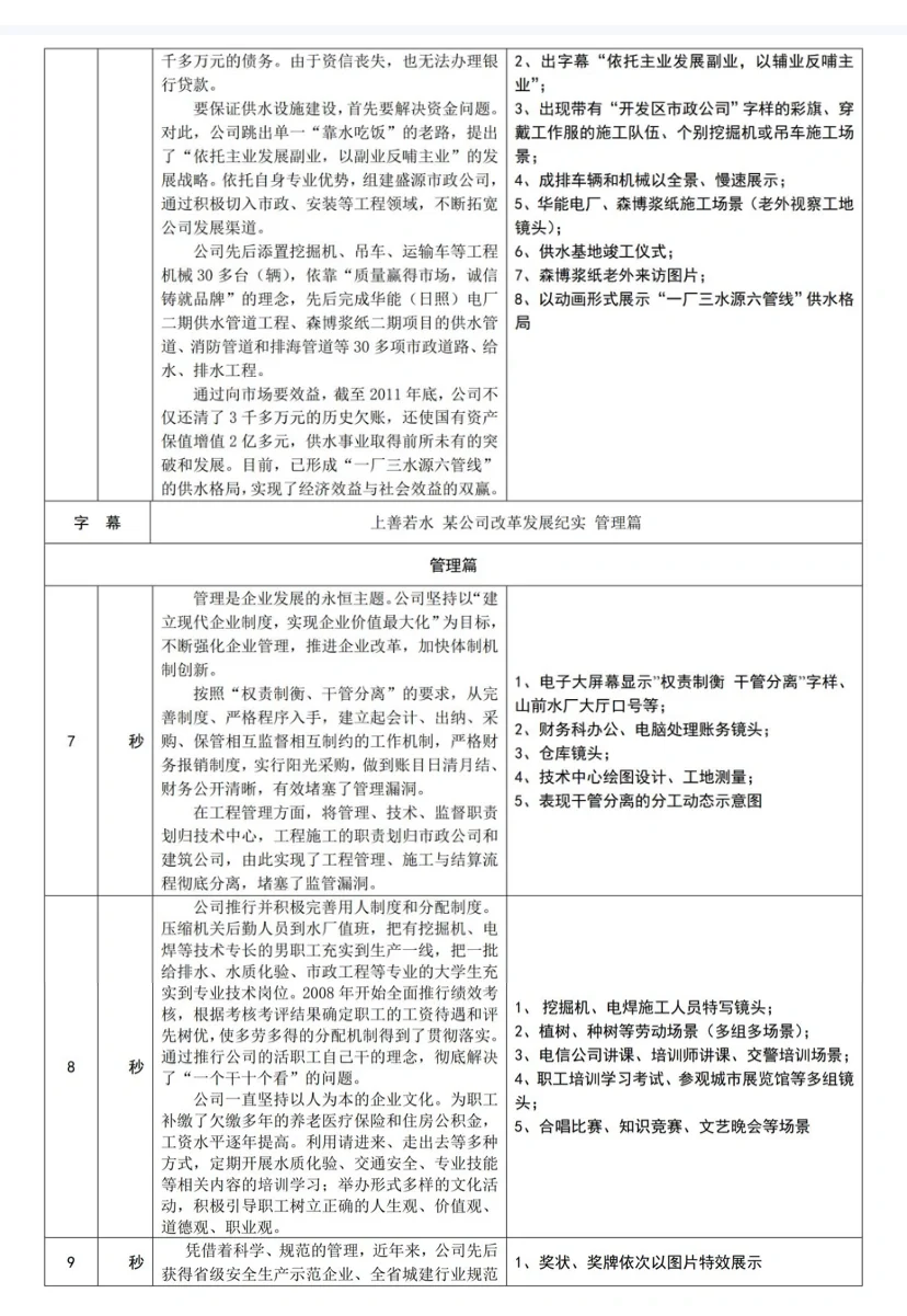
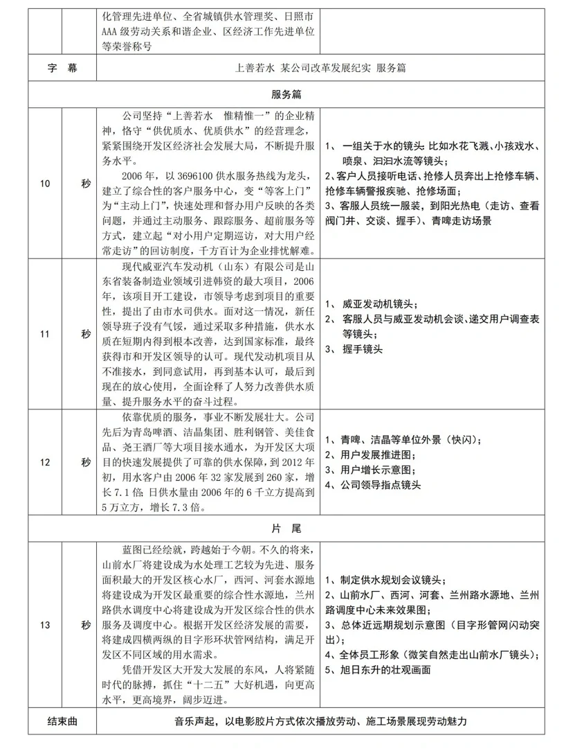
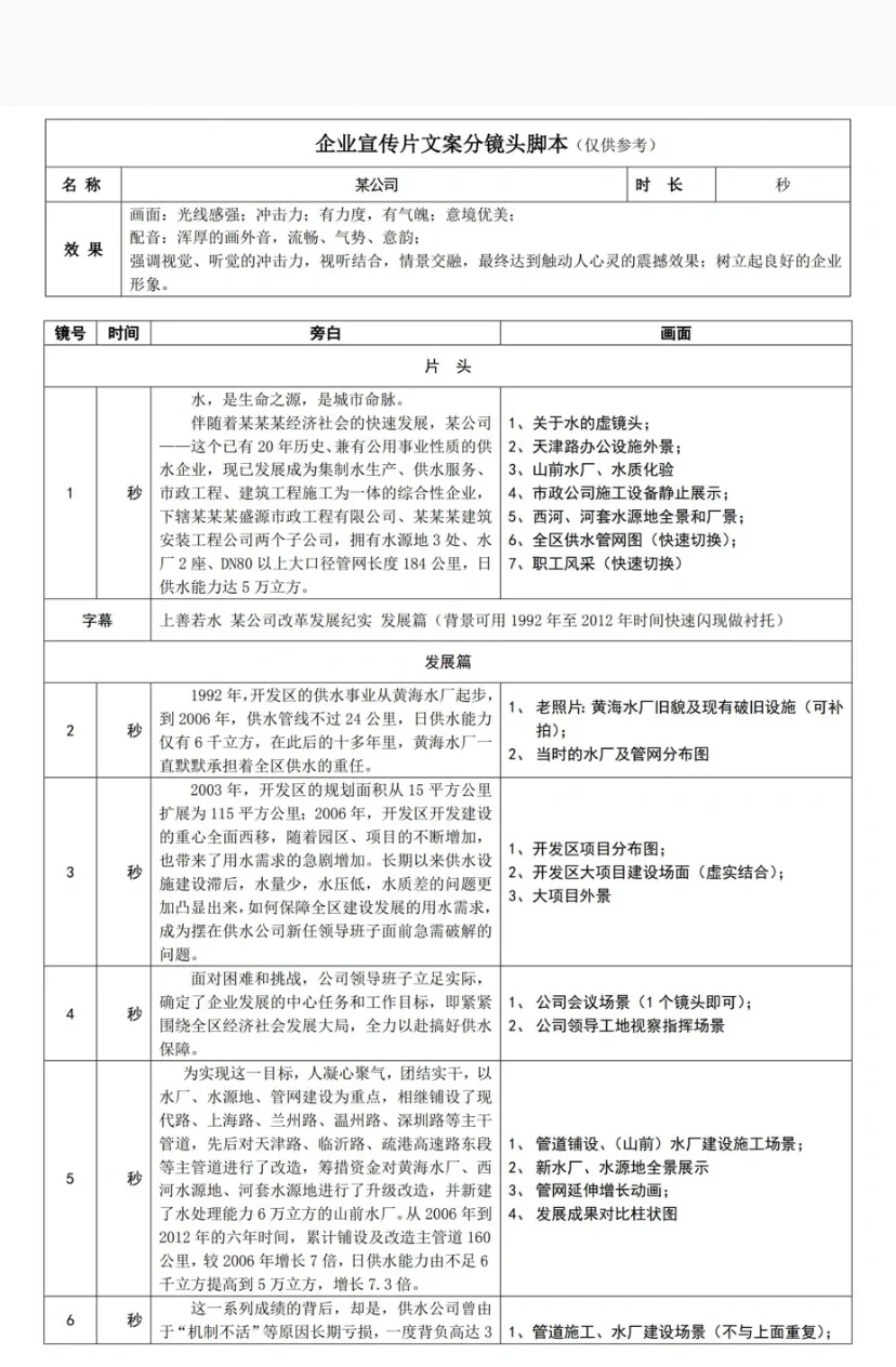
这种是最基本的脚本板式,不同的片子,脚本会有不一样的主题栏,有些还会配上参考画面的示意图。
本站文章均为手工撰写未经允许谢绝转载:夜雨聆风 » 企业宣传片基础脚本分享1⃣️
×
订阅图标按钮