乐于分享
好东西不私藏

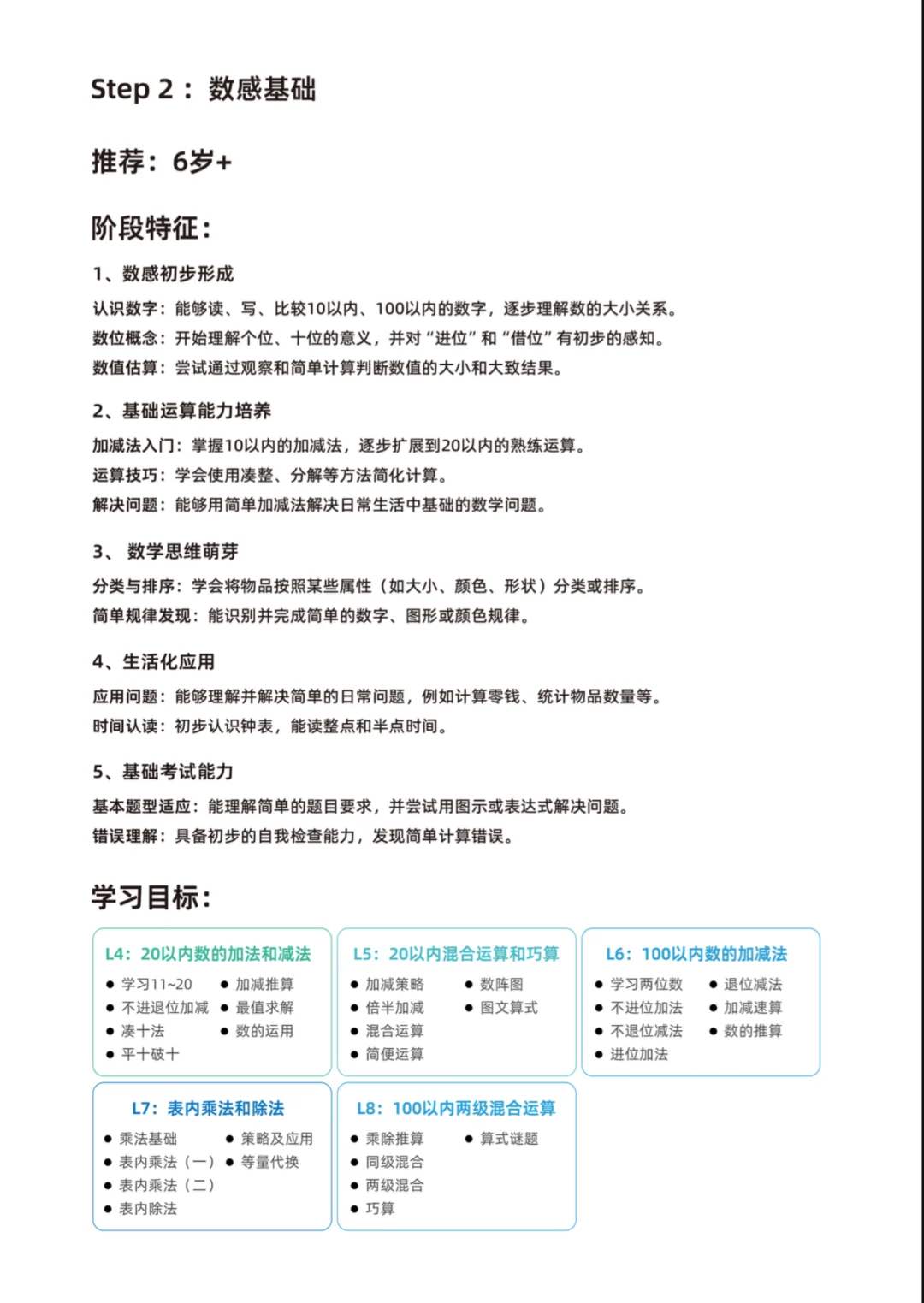
推荐好用的数学app,让孩子爱上数学

本文最后更新于2025-08-11,某些文章具有时效性,若有错误或已失效,请在下方留言或联系老夜

推荐好用的数学app,让孩子爱上数学

推荐好用的数学app,让孩子爱上数学

推荐好用的数学app,让孩子爱上数学

推荐好用的数学app,让孩子爱上数学

推荐好用的数学app,让孩子爱上数学

推荐好用的数学app,让孩子爱上数学

推荐好用的数学app,让孩子爱上数学

推荐好用的数学app,让孩子爱上数学

推荐好用的数学app,让孩子爱上数学

推荐好用的数学app,让孩子爱上数学

#孩子都是艺术家 #宝藏APP #让孩子爱上数学 #幼小衔接数学 #玩出好数感 #学习软件 #数学启蒙 #数学学习 #数学 #学习神器 #数感星球 #我的学习进化论 #启蒙 #趣味数学 #边玩边学 #提升孩子思维能力 #多元化思维模型 #数学从这里开始 #多元化学习 #培养学习能力 #多角度思维 #加减法 #培养学习兴趣 #数学思维 #小学数学思维训练 #学习工具 #让学习变得更简单 #数感启蒙
本站文章均为手工撰写未经允许谢绝转载:夜雨聆风 » 推荐好用的数学app,让孩子爱上数学
×
订阅图标按钮