当前时间: 2026-01-09 09:21:27
分类:软件教程
评论(0)
本文最后更新于
2025-08-16,某些文章具有时效性,若有错误或已失效,请在下方
留言或联系
老夜。
软件公司老板说:你们公司是小单别要求太高







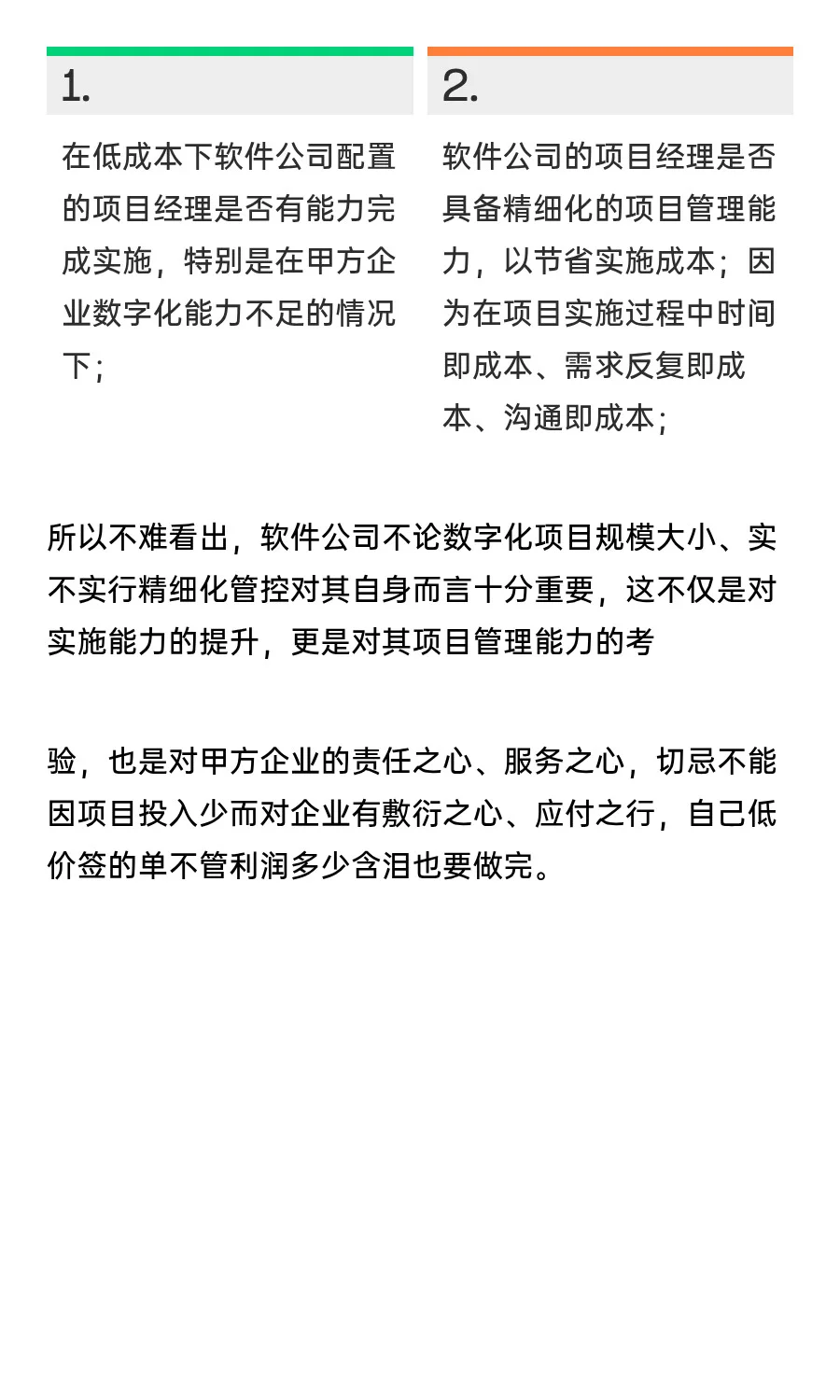
见过太多软件公司:接百万大单时鞍前马后,遇小项目就摆烂 ——
需求沟通扔给实习生,上线后 bug 一堆没人管,还嘴硬 “就这么点钱,差不多得了”。
但真正能走远的公司,都懂这个理:
项目无大小,责任心才是招牌。
小单更要抠细节:
前期多花 2 小时跟甲方捋清流程,后期能少 20 次返工;
派有经验的人驻场,哪怕只待 3 天,也比远程甩文档靠谱;
哪怕利润薄,上线后主动做 3 次回访,甲方下次还找你。
毕竟,没人会记住你赚了多少钱,但会记着你有没有把他们的事放心上
#数字化转型 #数字化 #企业管理 #企业 #企业 #软件