夜雨聆风
乐于分享
好东西不私藏
首页
教程
玩机教程
网站开发
WordPress
源码
模板主题
网站源码
插件脚本
软件
手机应用
电脑应用
iOS专区
TV盒子
车机软件
办公开发
游戏
好片推荐
活动资讯
最新活动
科技资讯
其他资源
实用趣站
零散资源
谈天说地
关于我们
进制转换
毒鸡汤
画图板
代码运行
在线排版
今天吃啥
随机密码
在线Markdown
关注本站
微信
当前位置:
夜雨聆风
>
技术教程
>
软件教程
>
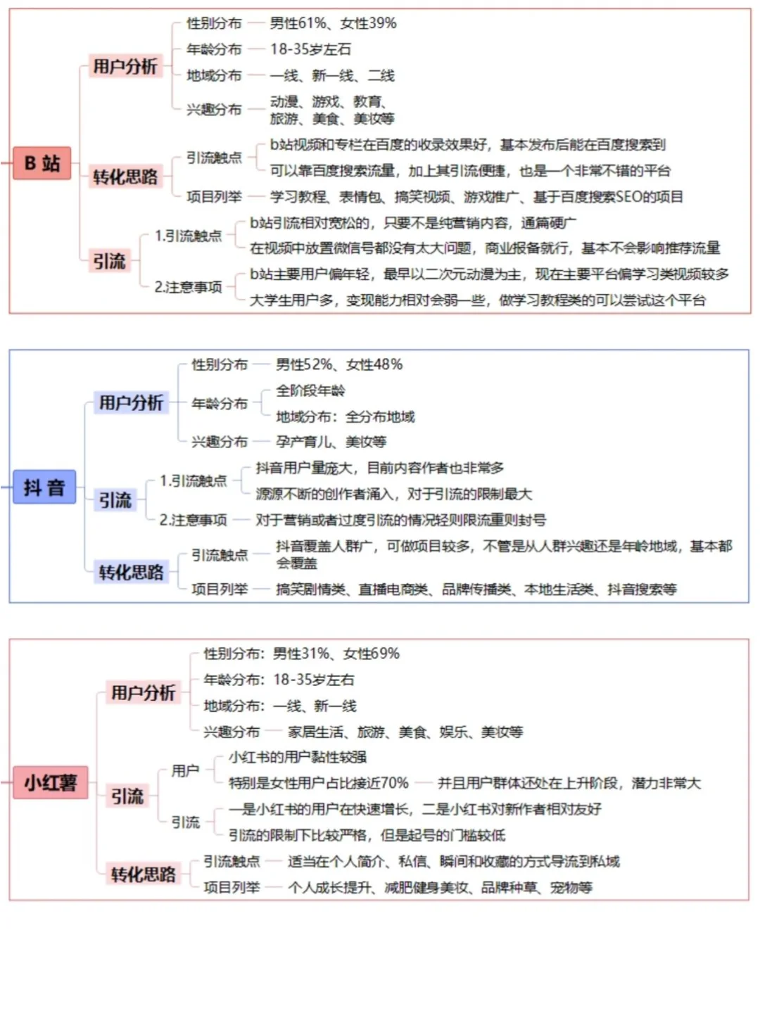
低成本获客|客资满满的6个获客平台
低成本获客|客资满满的6个获客平台
当前时间: 2026-01-09 16:19:40
分类:
软件教程
评论(0)
本文最后更新于
2025-08-18
,某些文章具有时效性,若有错误或已失效,请在下方
留言
或联系
老夜
。
低成本获客|客资满满的6个获客平台
#引流经验分享
#引流获客
#精准引流技巧
#引流
本站文章均为手工撰写未经允许谢绝转载:
夜雨聆风
»
低成本获客|客资满满的6个获客平台
wang
上一篇
三角洲行动的变现
下一篇
游戏demo设计实操
猜你喜欢
   
  
市场涨跌家数:情绪共识检测指标公式源码
   
  
OpenAI Codex 深度源码解析:AI 编程助手的架构与原理
   
  
【计算机毕设/任务书-免费领取源码】基于SSM的网络办公系统设计与实现
   
  
【计算机毕设/任务书-免费领取源码】基于Web的办事大厅政务预约系统设计与实现
   
  
【计算机毕设/任务书-免费领取源码】基于SSM+Vue的学籍管理系统
   
  
【计算机毕设/任务书-免费领取源码】基于Java Web的防疫工作志愿者服务平台
   
  
挖到宝了!这款日内区间指标源码太香了!针对09:00-11:30时段,自动计算3周期高低点差值,绘制多档黄色关键价位线并标注数值!
   
  
【计算机毕设/任务书-免费领取源码】基于SSM的学生公寓管理系统设计与实现
×
随机推荐:《香港电子展来啦》
香港电子展来啦
已关闭评论
)
随机推荐:《用了舍不得删除APP❣️》
用了舍不得删除APP❣️
已关闭评论
)
随机推荐:《你心中无法超越的二战电影Top1!》
你心中无法超越的二战电影Top1!
已关闭评论
)
随机推荐:《蹲蹲,有谁用过这个软件吗》
蹲蹲,有谁用过这个软件吗
已关闭评论
)
随机推荐:《国产软件接棒AI,这5只被巨资抢筹》
国产软件接棒AI,这5只被巨资抢筹
已关闭评论
)