当前时间: 2026-01-12 06:48:40
分类:软件教程
评论(0)
本文最后更新于
2025-08-19,某些文章具有时效性,若有错误或已失效,请在下方
留言或联系
老夜。
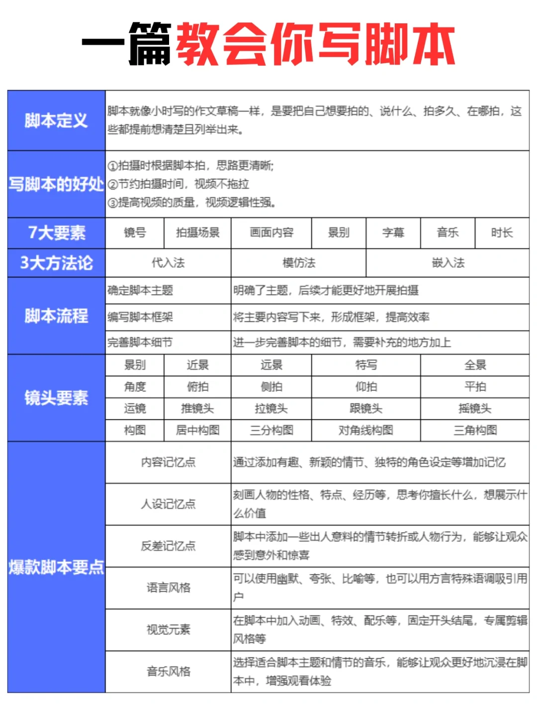
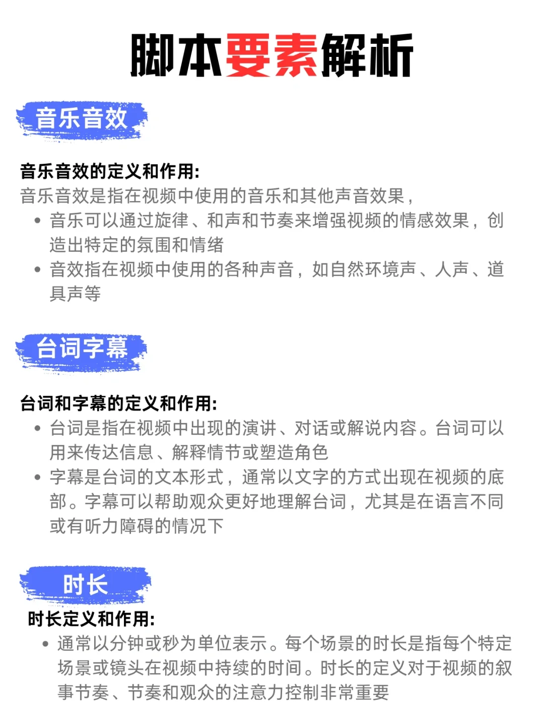
短视频博主必看一篇教会你写脚本





本站文章均为手工撰写未经允许谢绝转载:
夜雨聆风 »
短视频博主必看一篇教会你写脚本
猜你喜欢
-      【2026.1.12】开源阅读app软件2025网络最新书源链接更新啦!包含1000+漫画源和8000+书源!听书,看书,漫画
-      2026永久免费的资源网址分享,安卓软件库资源合集,可以白嫖,永久免费的下载平台
-      国家队总算下场了,关于数字人民币App,你关注的问题全讲清楚了
-      牵手缘app
-      建设银行APP约惠龙江,周周享好礼支付1分钱,抽微信立减金
-      【2026.1.12】【每日好软件】神仙app推荐,完全免费
-      精彩短剧《盛夏芬德拉》(合集/完整版/大结局)1-119集
-      热门短剧《神武太医俏女帝》完整版