软件测试常见场景题3天背完拿offer!









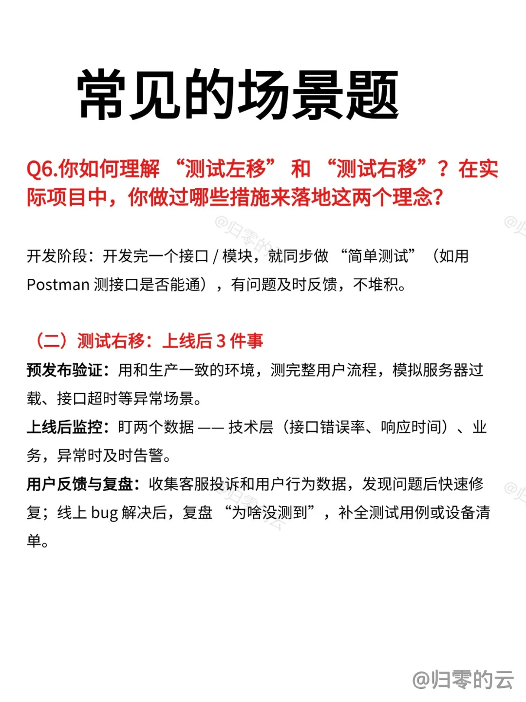
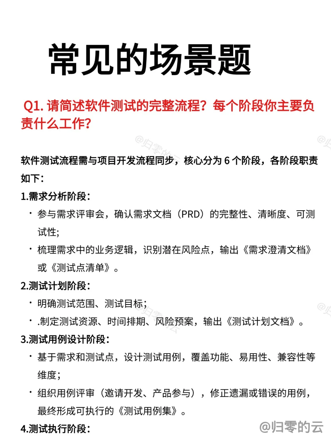
场景分析与问题解决\nQ1. 请简述软件测试的完整流程?每个阶段你主要负责什么工作?\nQ2. 假设你拿到一个 “用户登录功能” 的需求,你会从哪些维度设计测试用例?请举例说明(至少覆盖 5 个维度)\nQ3. 什么是 “冒烟测试”?它的核心目的是什么?如果冒烟测试不通过,你会如何处理?\nQ4. 当你在测试中发现一个 bug,但开发认为 “这不是 bug,是正常业务逻辑”,你会如何沟通和验证?\nQ5. 什么是 “回归测试”?什么时候需要执行回归测试?你会如何选择回归测试的范围,避免测试冗余?\nQ6.你如何理解 “测试左移” 和 “测试右移”?在实际项目中,你做过哪些措施来落地这两个理念?\nQ7.如果软件项目的缺陷数量突然增多,你认为可能的原因有哪些?\nQ8、如果自动化测试用例的通过率突然下降,你认为可能的原因有哪些?\nQ9、 如果软件在生产环境中出现高频闪退问题,你认为可能的原因有哪些?\nQ10. 用户反馈功能异常但测试环境正常,该怎么做?\nQ11. 核心功能阻塞(开发需 3 天修复)时的测试计划调整方法?\nQ12. 自动化脚本执行失败,如何判断是脚本还是功能问题?\nQ13. 接口响应时间过长,如何定位前端 / 接口 / 数据库瓶颈?\n \n#面试日常 #软件测试找工作 #自动化测试 #软件测试学习 #求职 #软件测试面试 #软件测试 #软件测试面试题 #面试题 #接口测试面试题 #软件测试八股文 #程序员 #面试技巧 #软件测试自学 #自学软件测试 #招聘日常 #面经 #找工作
夜雨聆风
