乐于分享
好东西不私藏

如果你软件测试很差,请疯狂背这26页纸

本文最后更新于2025-09-10,某些文章具有时效性,若有错误或已失效,请在下方留言或联系老夜

如果你软件测试很差,请疯狂背这26页纸

如果你软件测试很差,请疯狂背这26页纸

如果你软件测试很差,请疯狂背这26页纸

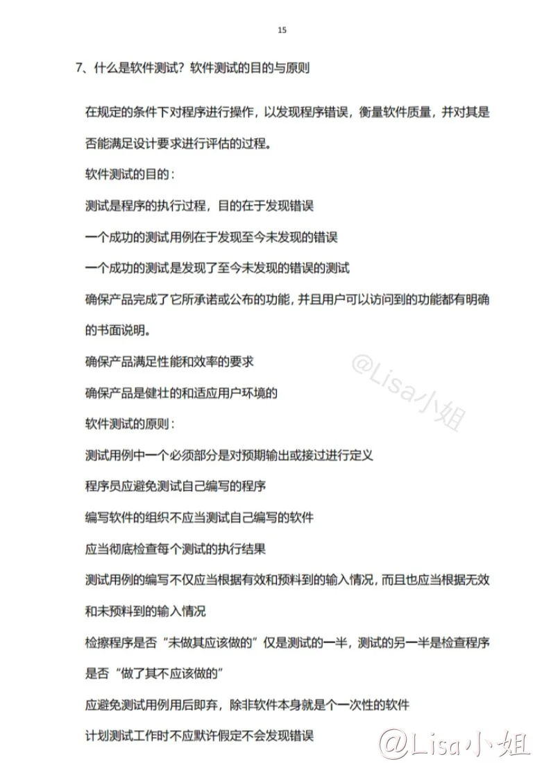
如果你软件测试很差,请疯狂背这26页纸

如果你软件测试很差,请疯狂背这26页纸

如果你软件测试很差,请疯狂背这26页纸

如果你软件测试很差,请疯狂背这26页纸

如果你软件测试很差,请疯狂背这26页纸

如果你软件测试很差,请疯狂背这26页纸

对于软件测试来说,面试是重中之重,许多人就是在面试的时候不知道怎么回答才痛失 offer!\n今天给大家整理了软件测试面试的经典题,从基础概念,到用例设计,工具实操,业务场景,自动化测试,性能测试,安全测试,希望能帮到大家\n \n#软件测试面试 #找工作 #软件测试 #软件测试学习 #面试日常 #面试求职 #软件测试就业 #自学软件测试 #求职 #软件测试找工作 #接口测试面试题 #功能测试 #软件测试工程师 #自动化测试
本站文章均为手工撰写未经允许谢绝转载:夜雨聆风 » 如果你软件测试很差,请疯狂背这26页纸
×
订阅图标按钮