乐于分享
好东西不私藏

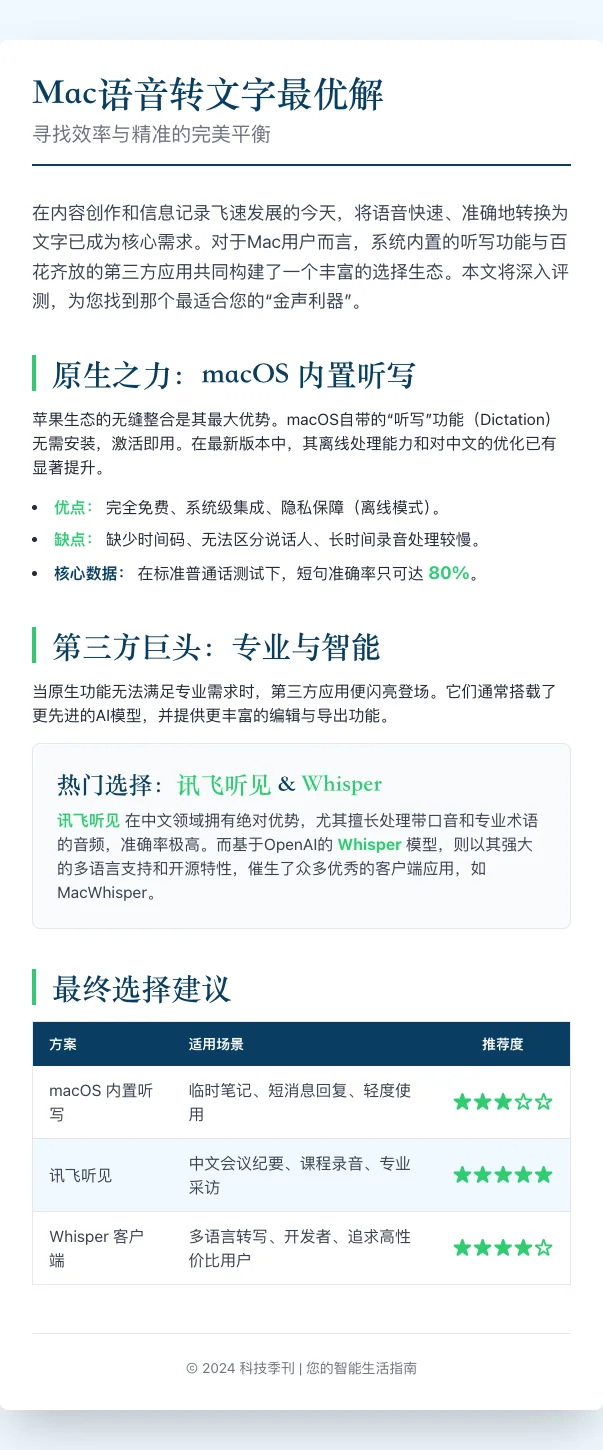
mac苹果电脑语音转文字三款软件比较

本文最后更新于2025-09-12,某些文章具有时效性,若有错误或已失效,请在下方留言或联系老夜

mac苹果电脑语音转文字三款软件比较

mac苹果电脑语音转文字三款软件比较

mac苹果电脑语音转文字三款软件比较

你看我第二张图,就基本上跟这个讯飞听见差不多的效果,几乎100%没有差错。#效率神器 #电脑软件
本站文章均为手工撰写未经允许谢绝转载:夜雨聆风 » mac苹果电脑语音转文字三款软件比较
×
订阅图标按钮