乐于分享
好东西不私藏

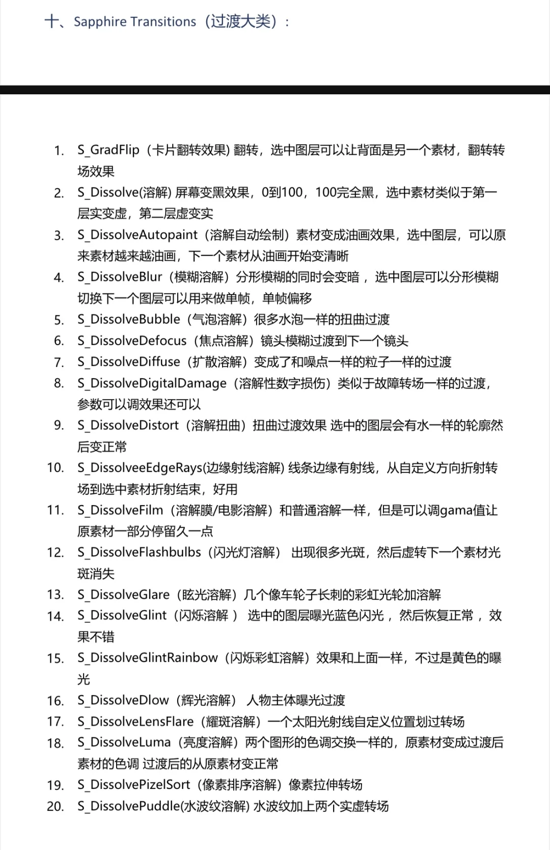
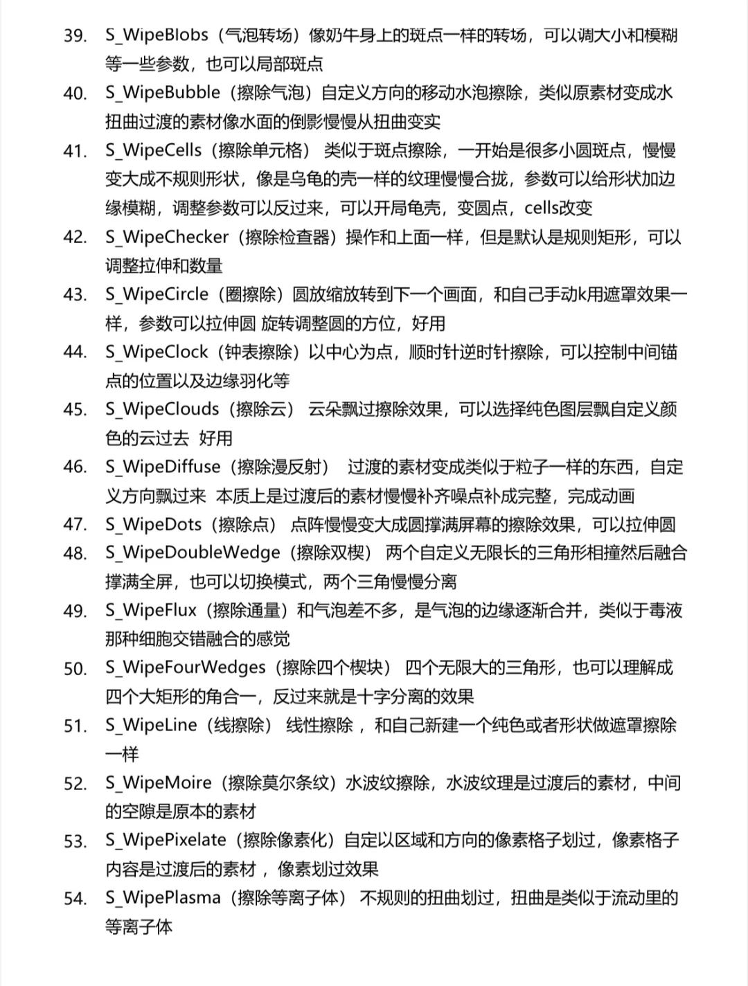
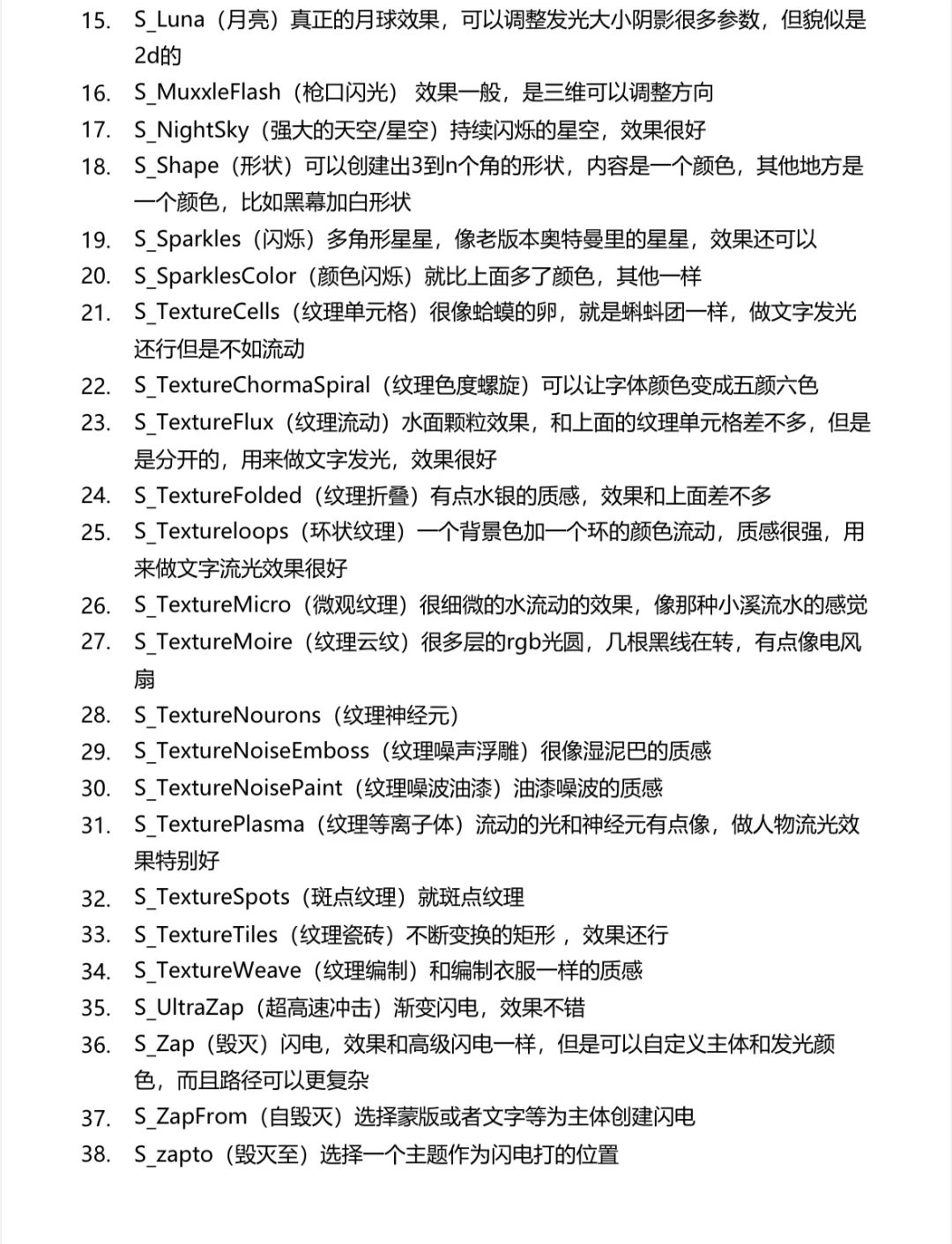
📝自学剪辑干货|蓝宝石插件效果笔记

本文最后更新于2025-09-16,某些文章具有时效性,若有错误或已失效,请在下方留言或联系老夜

📝自学剪辑干货|蓝宝石插件效果笔记

📝自学剪辑干货|蓝宝石插件效果笔记

📝自学剪辑干货|蓝宝石插件效果笔记

📝自学剪辑干货|蓝宝石插件效果笔记

📝自学剪辑干货|蓝宝石插件效果笔记

📝自学剪辑干货|蓝宝石插件效果笔记

📝自学剪辑干货|蓝宝石插件效果笔记

📝自学剪辑干货|蓝宝石插件效果笔记

📝自学剪辑干货|蓝宝石插件效果笔记

📝自学剪辑干货|蓝宝石插件效果笔记

📝自学剪辑干货|蓝宝石插件效果笔记

📝自学剪辑干货|蓝宝石插件效果笔记

📝自学剪辑干货|蓝宝石插件效果笔记

📝自学剪辑干货|蓝宝石插件效果笔记

网上搜罗的蓝宝石插件各个效果的描述\n主要来源b站up:douya-ae教学(感谢!还有一些来源忘记了🙏只是想分享给自学剪辑的朋友,若侵权,📩删)\n#get职场新知识 #蓝宝石插件 #ae #自学剪辑 #剪辑笔记 #干货分享 #剪辑干货 #插件
本站文章均为手工撰写未经允许谢绝转载:夜雨聆风 » 📝自学剪辑干货|蓝宝石插件效果笔记
×
订阅图标按钮