夜雨聆风
乐于分享
好东西不私藏
首页
教程
玩机教程
网站开发
WordPress
源码
模板主题
网站源码
插件脚本
软件
手机应用
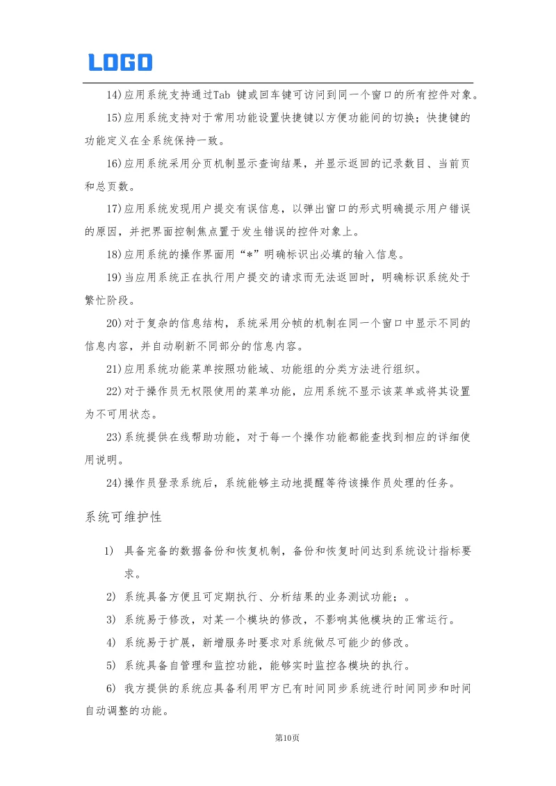
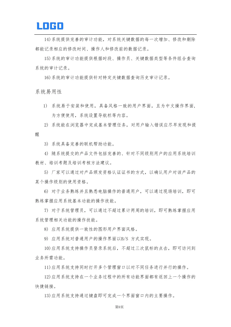
电脑应用
iOS专区
TV盒子
车机软件
办公开发
游戏
好片推荐
活动资讯
最新活动
科技资讯
其他资源
实用趣站
零散资源
谈天说地
关于我们
进制转换
毒鸡汤
画图板
代码运行
在线排版
今天吃啥
随机密码
在线Markdown
关注本站
微信
当前位置:
夜雨聆风
>
技术教程
>
软件教程
>
软件技术解决方案
软件技术解决方案
当前时间: 2026-01-09 17:42:25
分类:
软件教程
评论(0)
本文最后更新于
2025-09-17
,某些文章具有时效性,若有错误或已失效,请在下方
留言
或联系
老夜
。
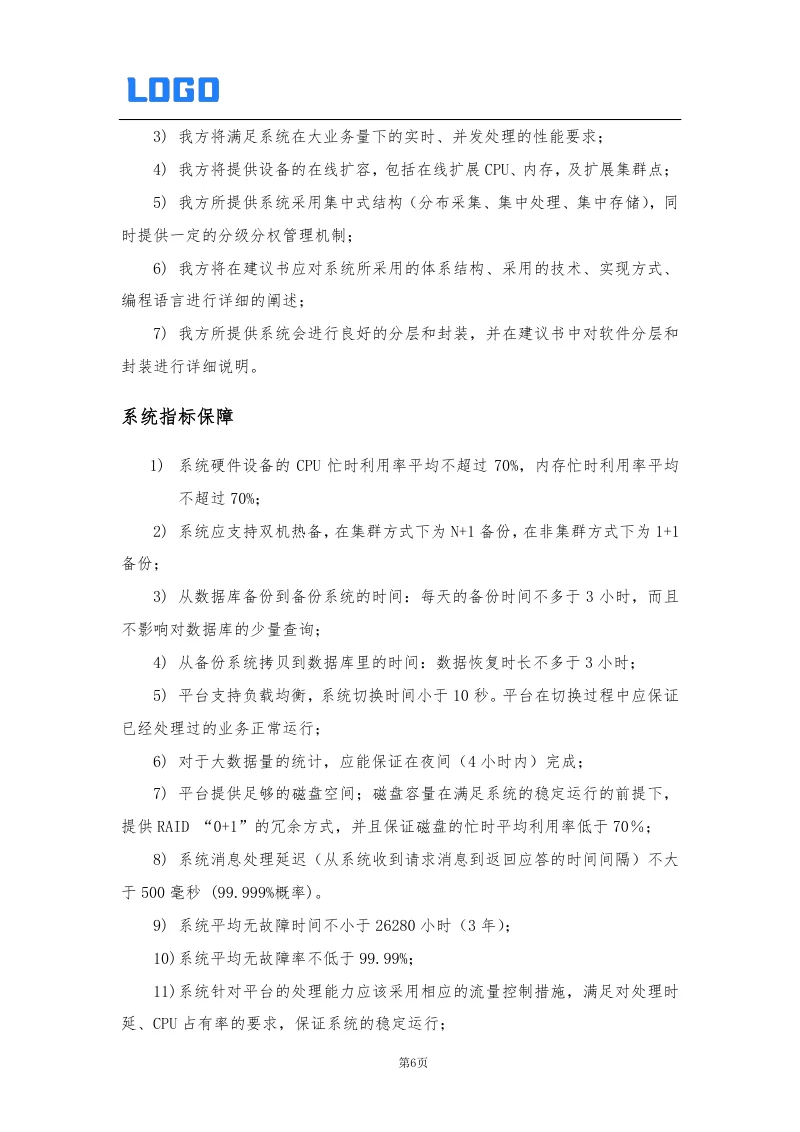
软件技术解决方案
软件技术解决方案
本站文章均为手工撰写未经允许谢绝转载:
夜雨聆风
»
软件技术解决方案
wang
上一篇
java 免费咨询了
下一篇
小程序开发,有需要的随时免费咨询
猜你喜欢
   
  
市场涨跌家数:情绪共识检测指标公式源码
   
  
OpenAI Codex 深度源码解析:AI 编程助手的架构与原理
   
  
【计算机毕设/任务书-免费领取源码】基于SSM的网络办公系统设计与实现
   
  
【计算机毕设/任务书-免费领取源码】基于Web的办事大厅政务预约系统设计与实现
   
  
【计算机毕设/任务书-免费领取源码】基于SSM+Vue的学籍管理系统
   
  
【计算机毕设/任务书-免费领取源码】基于Java Web的防疫工作志愿者服务平台
   
  
挖到宝了!这款日内区间指标源码太香了!针对09:00-11:30时段,自动计算3周期高低点差值,绘制多档黄色关键价位线并标注数值!
   
  
【计算机毕设/任务书-免费领取源码】基于SSM的学生公寓管理系统设计与实现
×
随机推荐:《6款小众又实用的女生内卷神器‼️》
6款小众又实用的女生内卷神器‼️
已关闭评论
)
随机推荐:《只要个位数的剪映永久vip,它不香吗?》
只要个位数的剪映永久vip,它不香吗?
已关闭评论
)
随机推荐:《2017淘宝双12预热开启:跨店满减,红包疯抢》
坐等沙发
)
随机推荐:《辍学当数字游民,一人开发5款APP,月入3W美金》
辍学当数字游民,一人开发5款APP,月入3W美金
已关闭评论
)
随机推荐:《你最期待哪部暑期档电影》
你最期待哪部暑期档电影
已关闭评论
)