当前时间: 2026-01-16 15:52:48
分类:软件教程
评论(0)
本文最后更新于
2025-09-29,某些文章具有时效性,若有错误或已失效,请在下方
留言或联系
老夜。
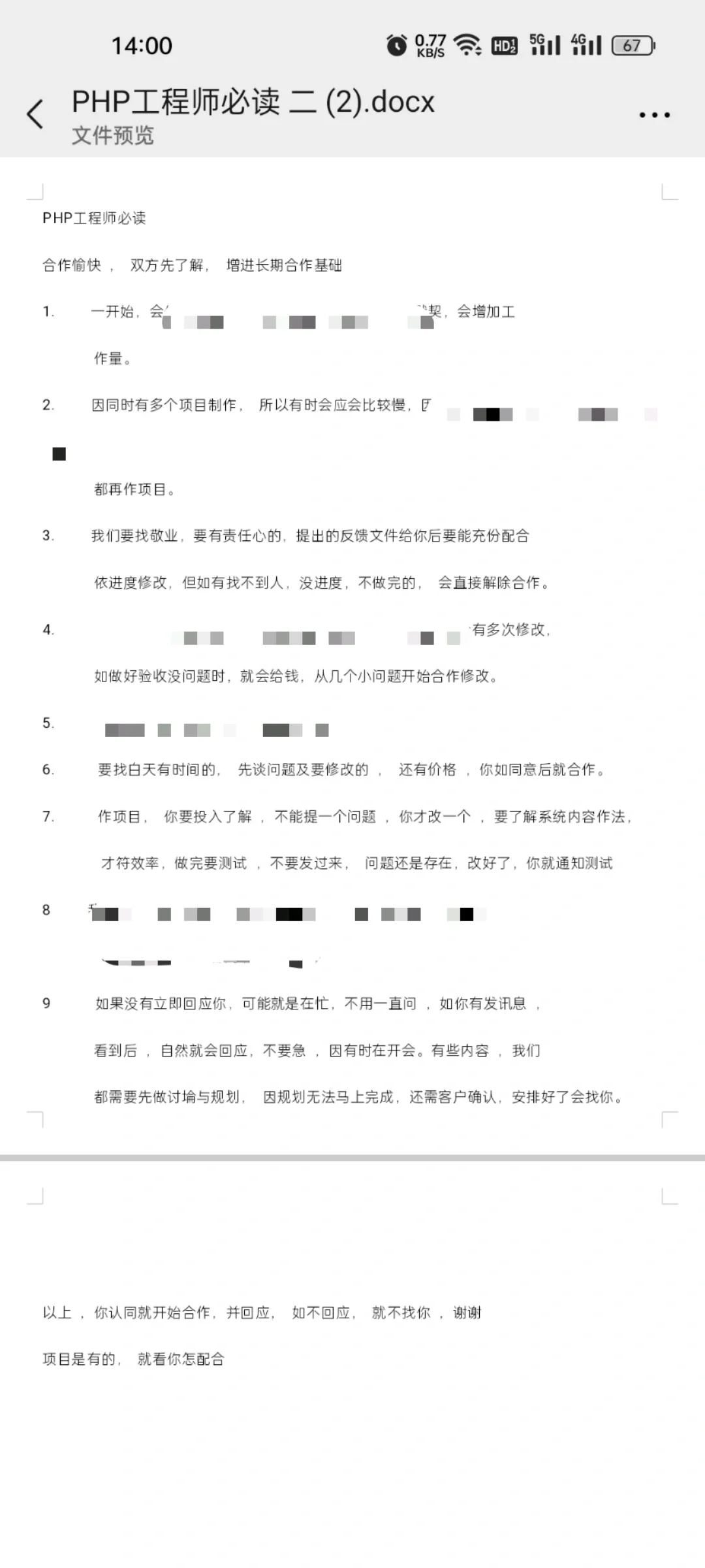
软件开发|客户不跟我谈需求而且谈要求?



台风天气终于过去了,第一次感受到广州外面静悄悄的日子😉😉\n今天跟大家分享一个客户,加了我,然后一直问我做过什么项目,对这些都挺无语的,这样问的感觉都是接单平台的销售,忽悠着入驻平台给中介费啥的,所以我直接问了几次需求😃\n他给我发了一个文档,(大家可以看看图二),搞笑的是这个文档和需求没任何关系,是一份对我们开发者的要求。。。😂😂其他要求都忽略,我看到一点是做好了并多次修改确认了才能给钱😃那不是明摆着没定金吗?定金都不肯给,还诸多要求😓😓\n还说不回应就是不找我做,那我不回你就是不同意,你非要我明说没定金不干呀😁😁\n这种单子真的有人接吗?不怕白嫖啊😂😂#软件开发 #小程序开发