乐于分享
好东西不私藏

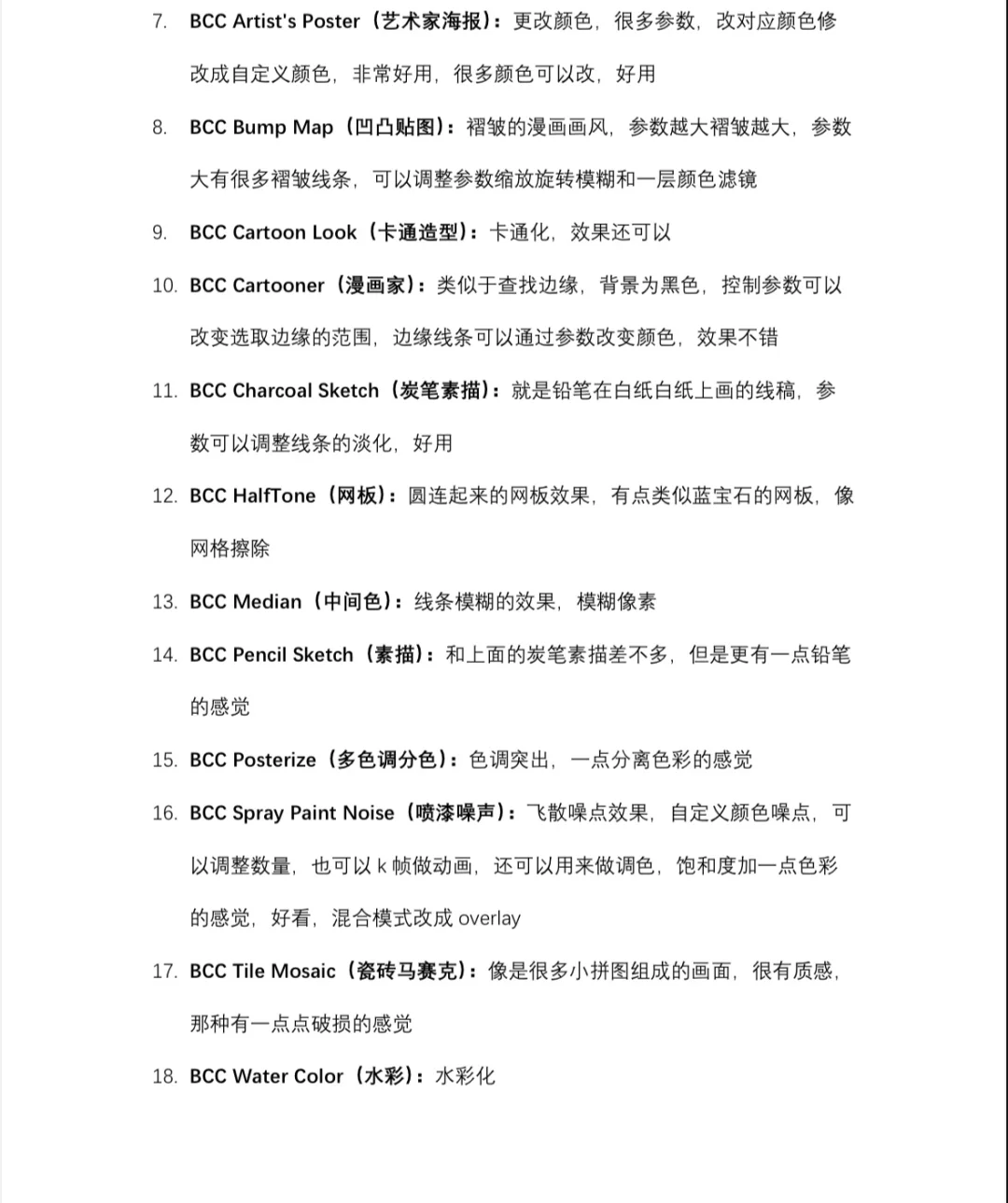
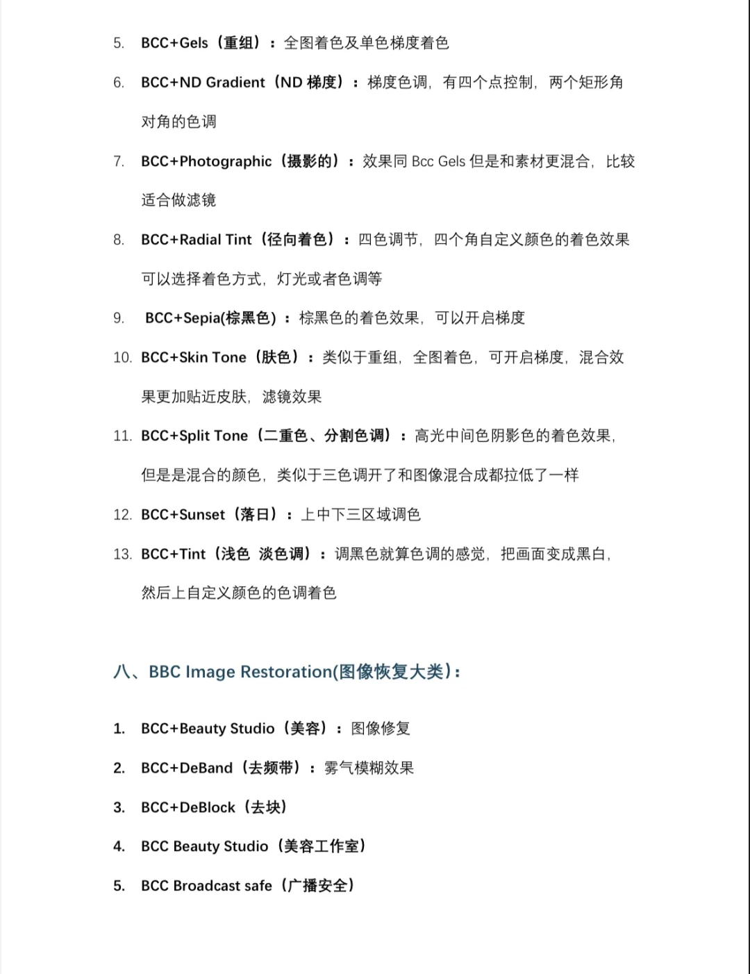
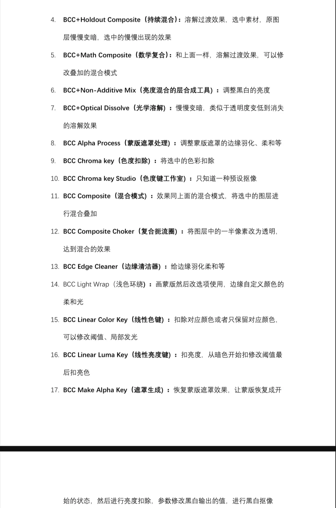
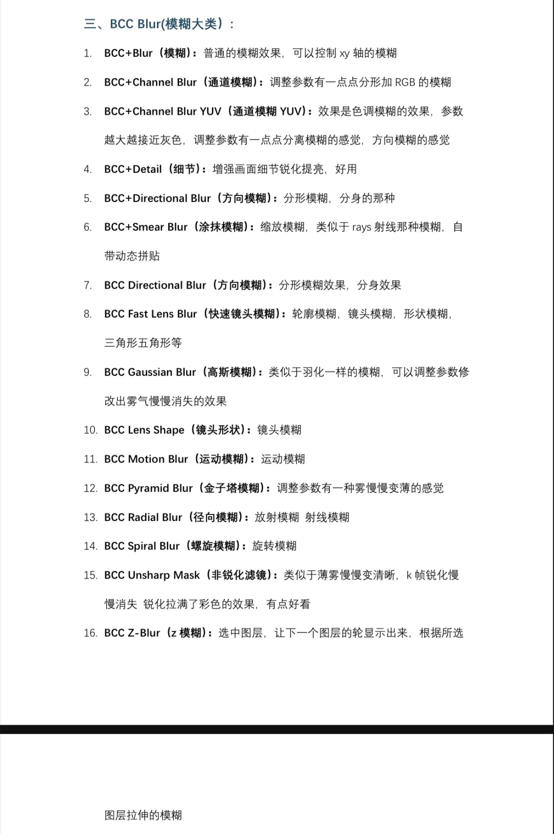
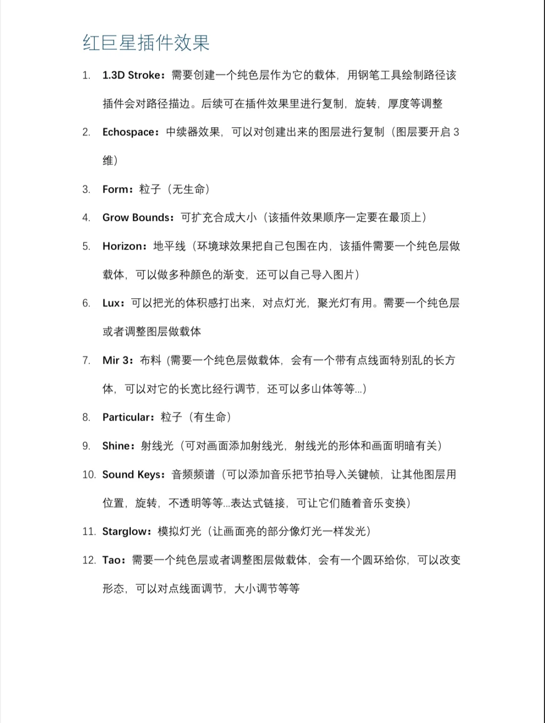
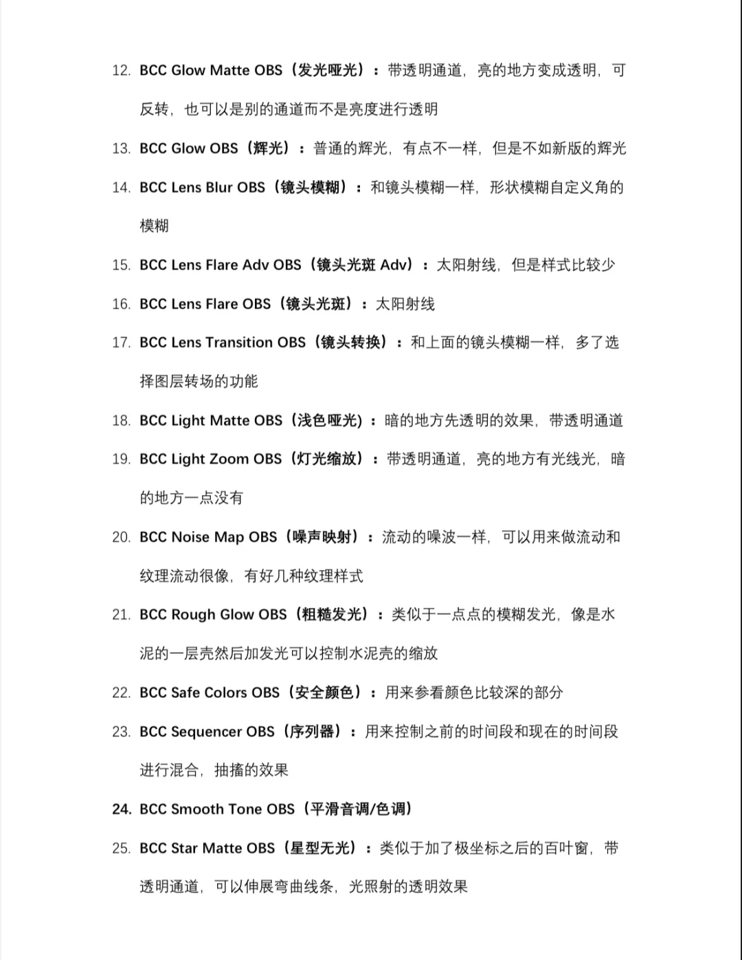
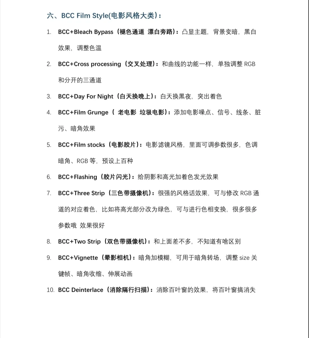
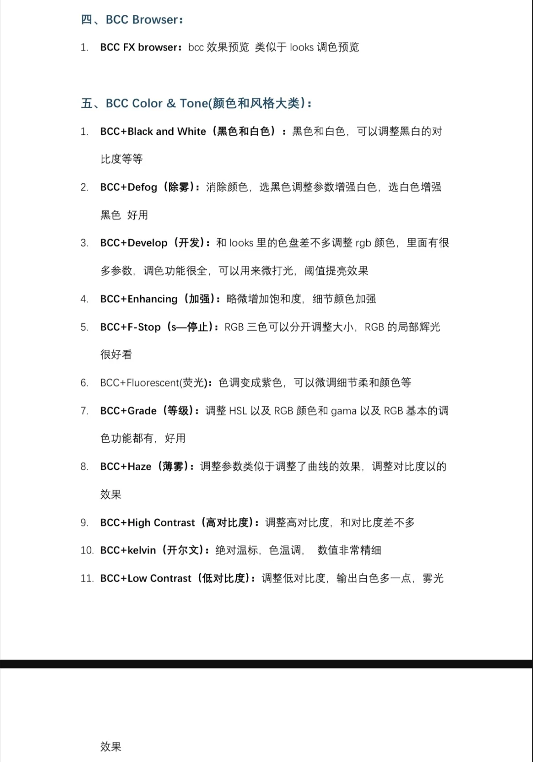
📝自学剪辑干货|红巨星、BCC插件笔记(上)

本文最后更新于2025-10-09,某些文章具有时效性,若有错误或已失效,请在下方留言或联系老夜

📝自学剪辑干货|红巨星、BCC插件笔记(上)

📝自学剪辑干货|红巨星、BCC插件笔记(上)

📝自学剪辑干货|红巨星、BCC插件笔记(上)

📝自学剪辑干货|红巨星、BCC插件笔记(上)

📝自学剪辑干货|红巨星、BCC插件笔记(上)

📝自学剪辑干货|红巨星、BCC插件笔记(上)

📝自学剪辑干货|红巨星、BCC插件笔记(上)

📝自学剪辑干货|红巨星、BCC插件笔记(上)

📝自学剪辑干货|红巨星、BCC插件笔记(上)

📝自学剪辑干货|红巨星、BCC插件笔记(上)

📝自学剪辑干货|红巨星、BCC插件笔记(上)

📝自学剪辑干货|红巨星、BCC插件笔记(上)

📝自学剪辑干货|红巨星、BCC插件笔记(上)

📝自学剪辑干货|红巨星、BCC插件笔记(上)

📝自学剪辑干货|红巨星、BCC插件笔记(上)

📝自学剪辑干货|红巨星、BCC插件笔记(上)

📝自学剪辑干货|红巨星、BCC插件笔记(上)

📝自学剪辑干货|红巨星、BCC插件笔记(上)

📝自学剪辑干货|红巨星、BCC插件笔记(上)

#get职场新知识 #自学剪辑 #后期剪辑 #插件 #ae #剪辑干货 #ae #新手小白学剪辑 #视频剪辑学习#红巨星
本站文章均为手工撰写未经允许谢绝转载:夜雨聆风 » 📝自学剪辑干货|红巨星、BCC插件笔记(上)
×
订阅图标按钮