Java开发者必看!40道常见题目速记 💯















🔵 Java基础篇 💻
1️⃣ Java语言特点:面向对象、跨平台(“一次编写,到处运行”)、安全可靠、支持多线程、动态(反射机制)、JIT编译提升性能
2️⃣ ==和equals的区别:==比较基本类型的值或引用地址;equals默认与==相同,但String等类重写为比较内容
🔵 面向对象篇 🏗️
3️⃣ 三大特性:封装(隐藏实现细节)、继承(子类继承父类特征)、多态(同一方法不同实现)
4️⃣ 抽象类与接口:抽象类可有构造方法和非抽象方法
🔵 并发编程篇 ⚡
5️⃣ 创建线程的方式:继承Thread类、实现Runnable接口、Callable接口(有返回值)、线程池、CompletableFuture
6️⃣ 实现线程安全的方法:synchronized关键字、Lock接口、线程安全集合(ConcurrentHashMap等)、原子类、volatile关键字
🔵 Java新特性篇 🚀
7️⃣ Lambda表达式:函数式编程特性,允许函数作为参数传递,简化匿名内部类代码。如:list.forEach(item -> System.out.println(item));
8️⃣ Stream API:声明式处理集合,支持链式调用,让集合操作更简洁。如:list.stream().filter(s -> s.length() > 3).map(String::toUpperCase).collect(Collectors.toList());
🔵 进阶知识 💯
✨ JVM内存结构:程序计数器(线程执行位置)、虚拟机栈(局部变量)、Java堆(对象实例)、方法区(类信息、常量)
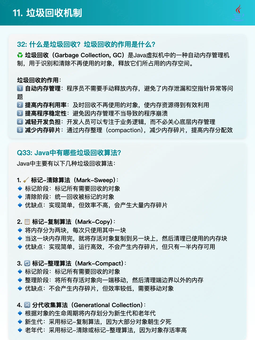
✨ 垃圾回收机制:标记-清除、标记-复制、标记-整理、分代收集(新生代复制,老年代整理),通过可达性分析判断对象是否可回收
✨ 实用设计模式:单例模式(一个类一个实例)、工厂模式(封装对象创建)、观察者模式(对象间一对多依赖)、策略模式
#程序员 #编程 #Java #后端开发 #Java基础 #知识 #计算机 #面试题 #Java面试
夜雨聆风
