乐于分享
好东西不私藏

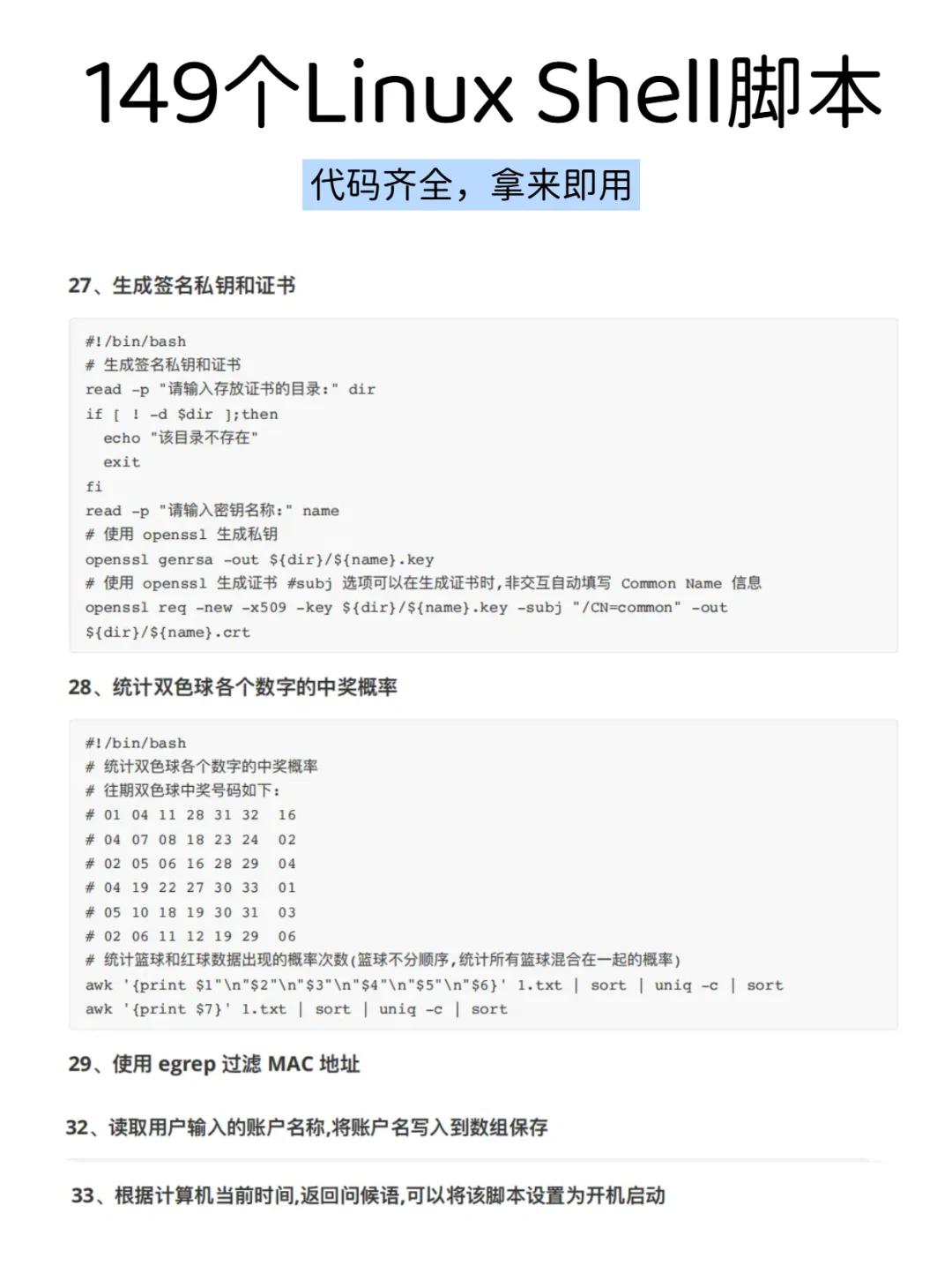
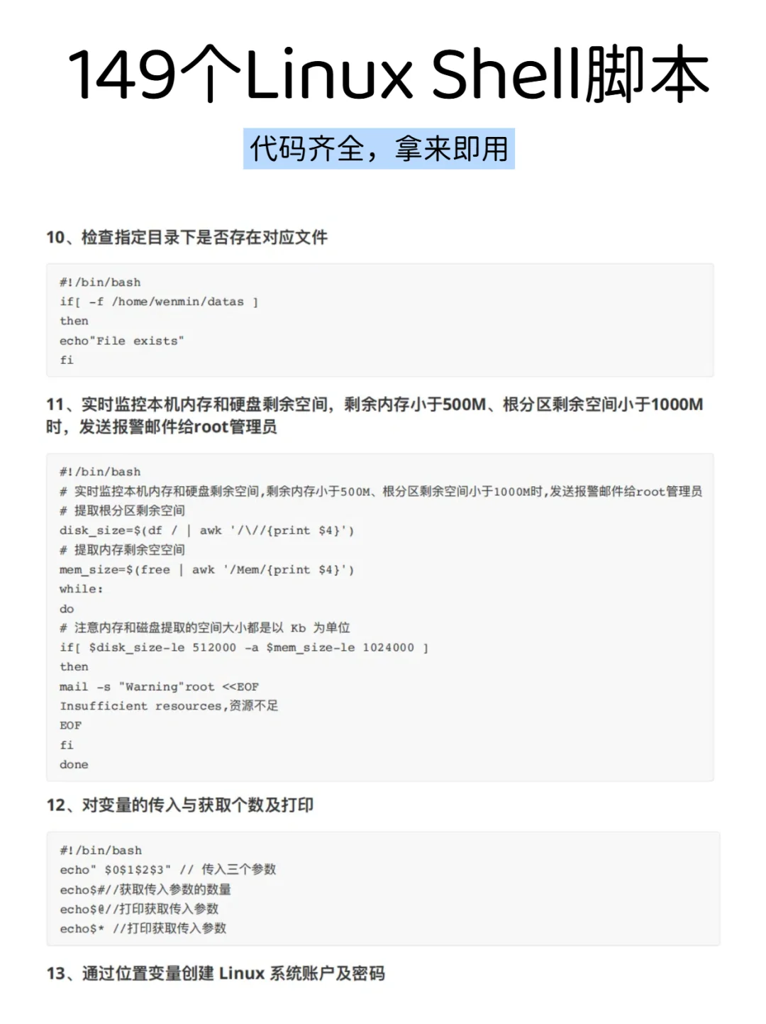
149个Linux Shell脚本,拿走即用

本文最后更新于2025-10-12,某些文章具有时效性,若有错误或已失效,请在下方留言或联系老夜

149个Linux Shell脚本,拿走即用

149个Linux Shell脚本,拿走即用

149个Linux Shell脚本,拿走即用

149个Linux Shell脚本,拿走即用

149个Linux Shell脚本,拿走即用

149个Linux Shell脚本,拿走即用

作为运维,你会多少Shell脚本?\n今天分享149个实用的Shell脚本示例\n每个脚本都解决不同的问题或执行不同的任务\n一起来看看吧~ 说不定工作能用得上!\n#运维 #云计算运维 #shell脚本 #shell编程 #linux运维 #运维工程师 #编程 #linux运维学习 #自学运维 #linux自学
本站文章均为手工撰写未经允许谢绝转载:夜雨聆风 » 149个Linux Shell脚本,拿走即用
×
订阅图标按钮