我用TRAE 1小时做出了一个AI提词器插件!








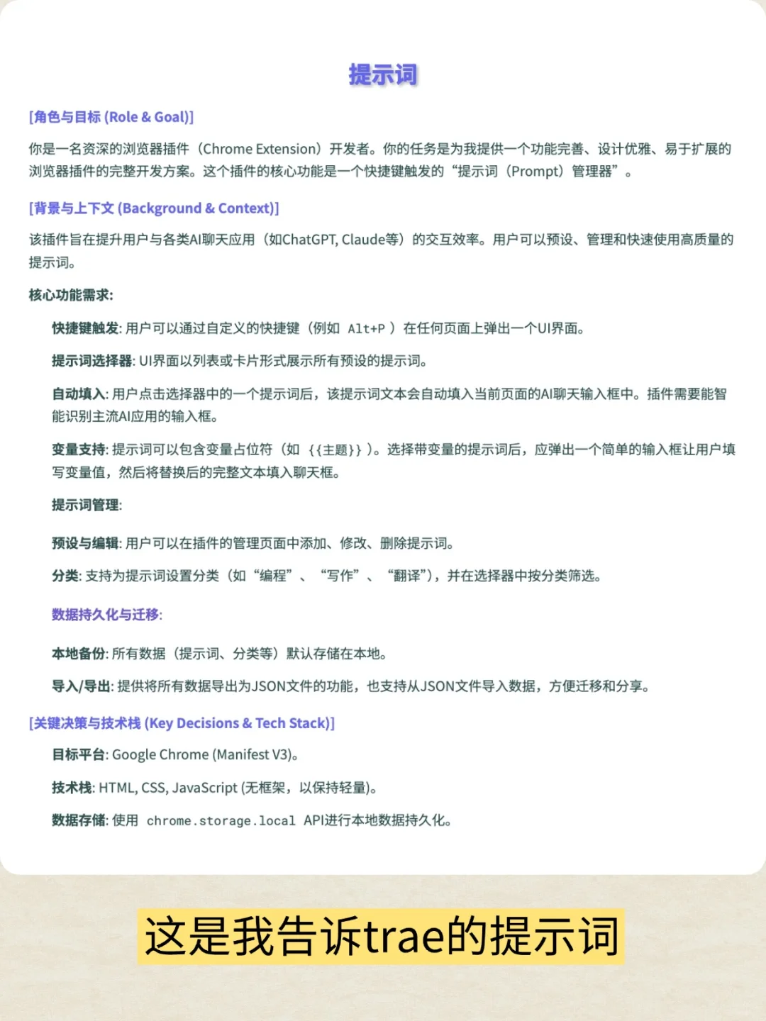
1小时实现一个AI提词器浏览器插件!搭配TRAE保姆级复刻教程\n🤯每次和AI聊天,重复打Prompt真的太崩溃了! 效率人怎么能忍?这是我开发这个插件的初衷。我只是想一键触发它!\n \n🚀 TRAE的“从0到1”开发功能,确实让人惊喜, 这次开发打开了MAX模式(目前token消耗9.24-9.30 限时1折),相比普通模式,还是会稍微贵一些,但有更大的上下文窗口。\n \n我给了几句话描述需求,比如“创建一个浏览器扩展,具备快捷键触发、提示词选择和自动填充功能”,它就能迅速帮我搭起项目骨架,大幅节省了基础代码编写时间!而且UI审美也很在线,考虑的也比较周到,生成的插件自动适配主题颜色。\n \n💡 TRAE有个比较有特色的Prompt优化功能, 我们平常写的Prompt可能不严谨,但它能自动优化成AI最懂的指令,保证生成的代码符合预期,有效减少了反复调试。\n \n👍 最赞的是,完成开发后,打包部署也变的非常简单,开发完成后自动打包成浏览器所需的格式,拖进扩展程序就能一键安装。\n#AI #AI工具 #AI编程 #开发者选项 #打工人效率神器 #Agent #AI开发 #浏览器插件
夜雨聆风
