乐于分享
好东西不私藏

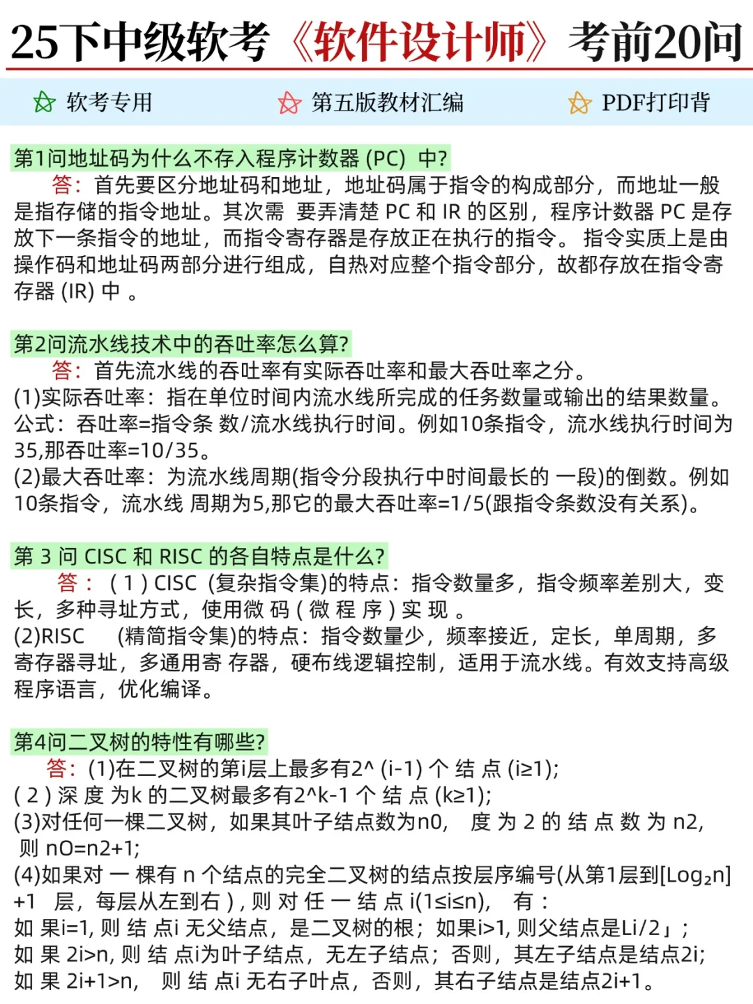
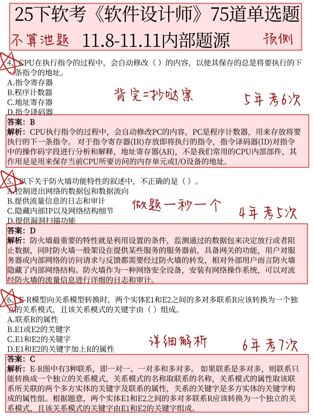
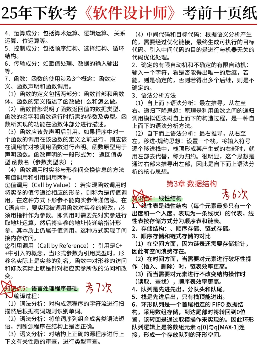
中级软件设计师,就这10页纸,6h背完45过了

本文最后更新于2025-10-13,某些文章具有时效性,若有错误或已失效,请在下方留言或联系老夜

中级软件设计师,就这10页纸,6h背完45过了

中级软件设计师,就这10页纸,6h背完45过了

中级软件设计师,就这10页纸,6h背完45过了

中级软件设计师,就这10页纸,6h背完45过了

中级软件设计师,就这10页纸,6h背完45过了

中级软件设计师,就这10页纸,6h背完45过了

中级软件设计师,就这10页纸,6h背完45过了

中级软件设计师,就这10页纸,6h背完45过了

中级软件设计师,就这10页纸,6h背完45过了

中级软件设计师,就这10页纸,6h背完45过了

中级软件设计师,就这10页纸,6h背完45过了

#记录吧就现在
#软件设计师 #计算机软考 #软考中级 #软考备考 #计算机软考#备考 #软件设计师备考 #软件设计师中级 #软考中级 #浪漫生活的记录者
本站文章均为手工撰写未经允许谢绝转载:夜雨聆风 » 中级软件设计师,就这10页纸,6h背完45过了
×
订阅图标按钮