这个量化交易网站堪称伟大😍😍








做量化交易,从零开始搭建数据获取、策略回测、风险控制等一整套复杂系统,技术门槛相当高。
这个开源项目就为我们提供了解决方案,直接把数据采集、AI 分析、策略框架和低延迟执行全整合进一个系统
基于 Python + C++ 双层架构实现,集成了多因子模型、OpenAI GPT 市场分析、实时数据流和 8+ 种内置交易策略,可直接开箱即用。
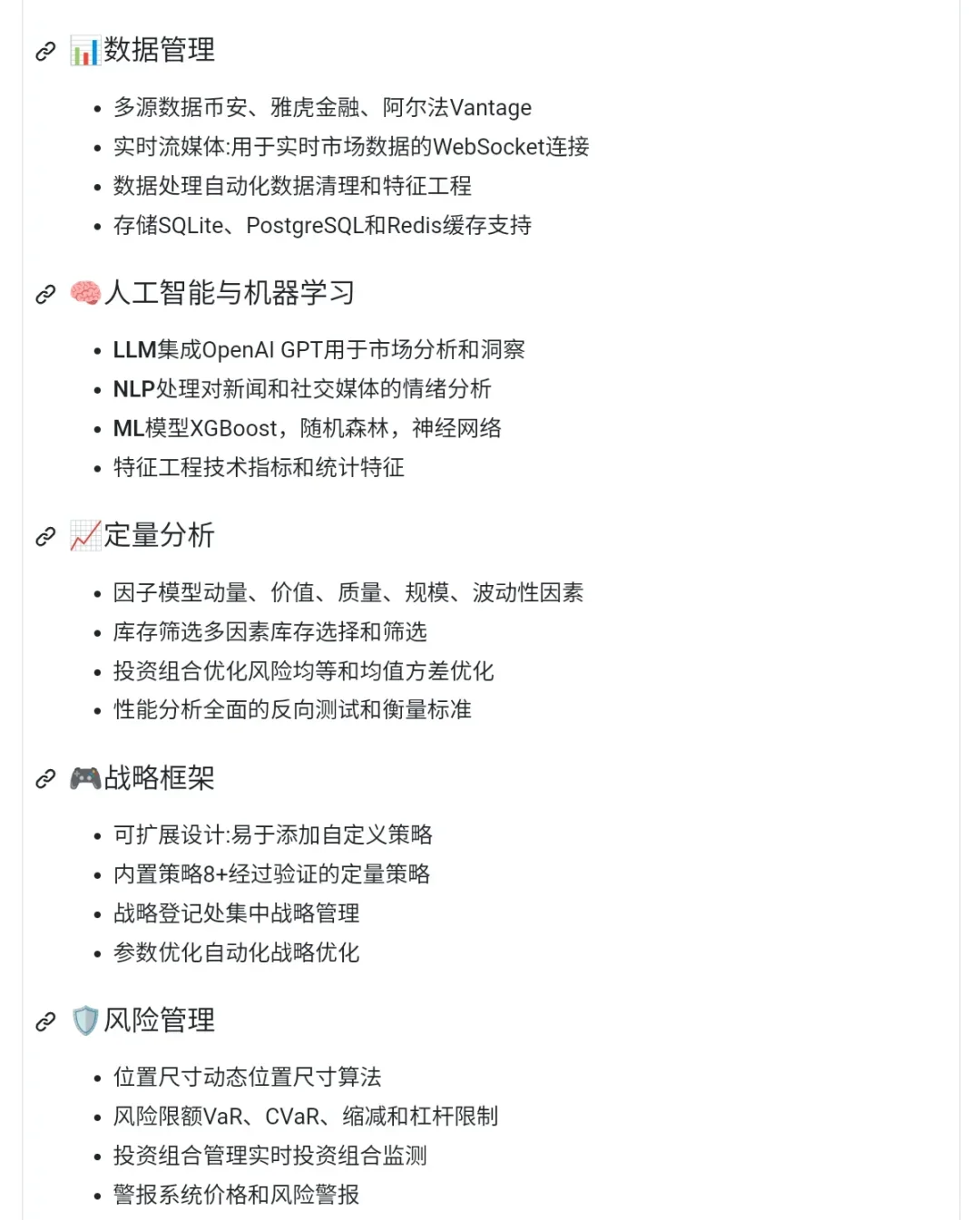
主要功能:
– 多因子分析模型,支持动量、价值、质量等因子筛选
– AI 驱动的市场分析,集成 GPT 进行智能投资建议
– 实时数据处理,支持币安、雅虎财经等多数据源
– 完整策略框架,内置 8+ 种成熟量化策略
– 综合风险管理,包含 VaR、回撤控制等风险指标
– 可视化界面,提供 Streamlit 和 FastAPI 双重选择
通过 pip 安装即可快速开始,想入门量化交易的 AI 开发者可以看一下。
夜雨聆风
