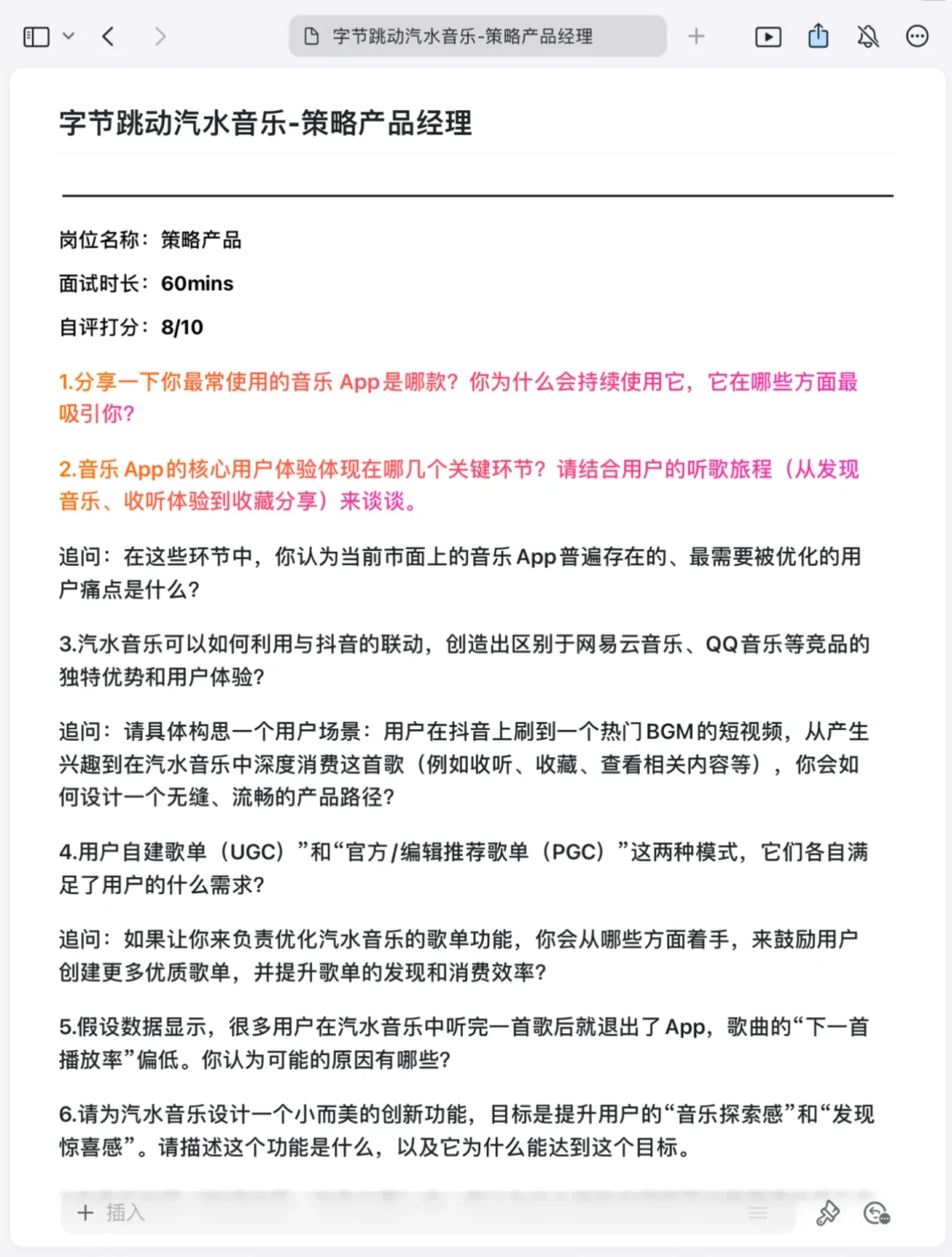
字节跳动汽水音乐策略产品经理已过复盘✅





1️⃣分享一下你最常使用的音乐 App 是哪款?你为什么会持续使用它,它在哪些方面最吸引你?
2️⃣音乐 App 的核心用户体验体现在哪几个关键环节?请结合用户的听歌旅程(从发现音乐、收听体验到收藏分享)来谈谈。
追问:在这些环节中,你认为当前市面上的音乐 App 普遍存在的、最需要被优化的用户痛点是什么?
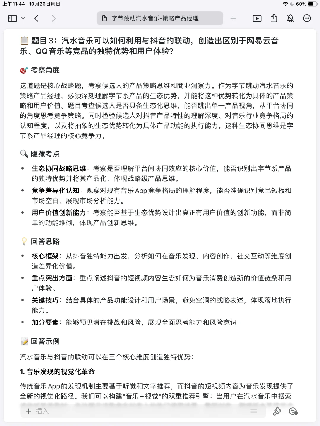
3️⃣汽水音乐可以如何利用与抖音的联动,创造出区别于网易云音乐、QQ 音乐等竞品的独特优势和用户体验?
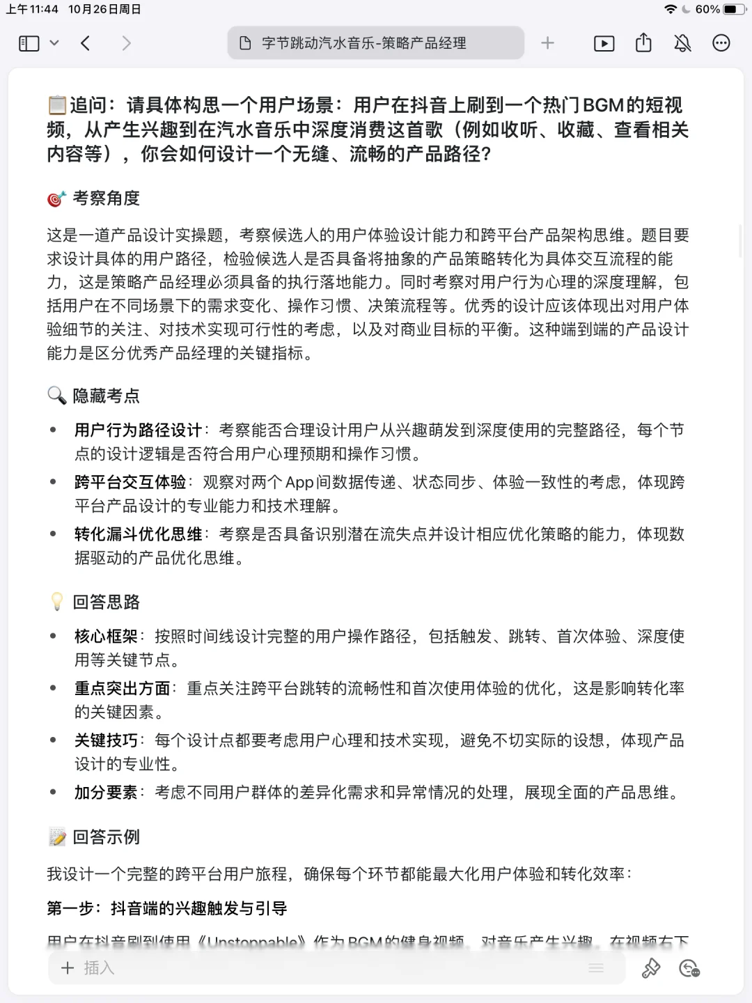
追问:请具体构思一个用户场景:用户在抖音上刷到一个热门 BGM 的短视频,从产生兴趣到在汽水音乐中深度消费这首歌(例如收听、收藏、查看相关内容等),你会如何设计一个无缝、流畅的产品路径?
4️⃣“用户自建歌单(UGC)” 和 “官方 / 编辑推荐歌单(PGC)” 这两种模式,它们各自满足了用户的什么需求?#汽水音乐面经 #汽水音乐面试 #汽水音乐 #字节面经#字节跳动面经 #字节跳动产品运营 #策略产品面经#26提前批 #字节面试 #字节面试分享
2️⃣音乐 App 的核心用户体验体现在哪几个关键环节?请结合用户的听歌旅程(从发现音乐、收听体验到收藏分享)来谈谈。
追问:在这些环节中,你认为当前市面上的音乐 App 普遍存在的、最需要被优化的用户痛点是什么?
3️⃣汽水音乐可以如何利用与抖音的联动,创造出区别于网易云音乐、QQ 音乐等竞品的独特优势和用户体验?
追问:请具体构思一个用户场景:用户在抖音上刷到一个热门 BGM 的短视频,从产生兴趣到在汽水音乐中深度消费这首歌(例如收听、收藏、查看相关内容等),你会如何设计一个无缝、流畅的产品路径?
4️⃣“用户自建歌单(UGC)” 和 “官方 / 编辑推荐歌单(PGC)” 这两种模式,它们各自满足了用户的什么需求?#汽水音乐面经 #汽水音乐面试 #汽水音乐 #字节面经#字节跳动面经 #字节跳动产品运营 #策略产品面经#26提前批 #字节面试 #字节面试分享
夜雨聆风
