【#114】让AI批量整理WPS云文档分类的技巧







【#114】一个让AI批量整理WPS云文档分类的技巧
创建于:2025-11-09 22:18:51
标签:#效率工具 #职场必备 #文件管理 #Python工具 #生产力提升 #文档规范化 #办公自动化
前言
TRAE结合Python脚本:WPS云文档批量分类整理方案
解决哪些问题:
在日常办公与学习中,WPS云文档因便捷性被广泛使用,但随着文档数量累积,常面临以下痛点:文档分散存储、分类混乱、命名不规范,导致查找关键资料时需反复翻阅多个文件夹,不仅耗费大量时间,还存在重要文件遗漏的风险,严重影响工作与学习效率。
创建于:2025-11-09 22:18:51
标签:#效率工具 #职场必备 #文件管理 #Python工具 #生产力提升 #文档规范化 #办公自动化
前言
TRAE结合Python脚本:WPS云文档批量分类整理方案
解决哪些问题:
在日常办公与学习中,WPS云文档因便捷性被广泛使用,但随着文档数量累积,常面临以下痛点:文档分散存储、分类混乱、命名不规范,导致查找关键资料时需反复翻阅多个文件夹,不仅耗费大量时间,还存在重要文件遗漏的风险,严重影响工作与学习效率。
为解决这一问题,本文提出「TRAE+Python脚本」的WPS云文档批量整理方案,通过自动化分类与智能索引生成,实现文档资源的规范化管理,大幅提升检索效率与资源复用率。
一、方案背景与核心价值
提示词
效果
可以看到直接分类好了,每个都有序号:
可以在wps上看到已经整理好了
提供的索引文档
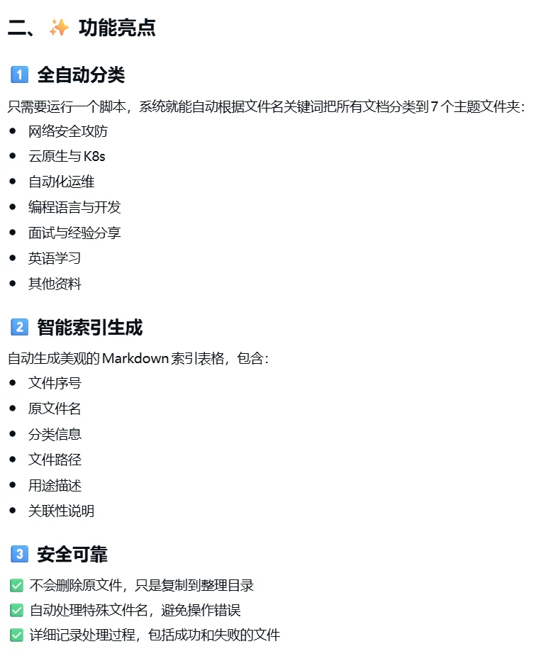
二、✨ 功能亮点
1️⃣ 全自动分类
只需要运行一个脚本,系统就能自动根据文件名关键词把所有文档分类到7个主题文件夹:
网络安全攻防
云原生与K8s
自动化运维
编程语言与开发
面试与经验分享
英语学习
其他资料
2️⃣ 智能索引生成
自动生成美观的Markdown索引表格,包含:
文件序号
原文件名
分类信息
文件路径
用途描述
关联性说明
3️⃣ 安全可靠
✅ 不会删除原文件,只是复制到整理目录
✅ 自动处理特殊文件名,避免操作错误
✅ 详细记录处理过程,包括成功和失败的文件
📊 实际效果
我用这个工具整理了600多个工作文档,只用了不到5分钟!
整理后的文件结构清晰,查找资料再也不用翻遍整个电脑了,工作效率提升了至少30%!
🎯 使用场景
💼 职场人士
整理项目文档、会议记录、培训资料
📚 学生党
整理学习笔记、作业、参考资料
👩💻 技术人员
整理代码文档、教程、工具使用说明
📝 使用方法
1️⃣ 下载Python脚本文件
2️⃣ 修改配置中的目录路径(简单!只需要改一行)
3️⃣ 运行脚本,等待完成
4️⃣ 打开生成的索引文件开始使用
💌 写在最后
优质的工具与科学的方法是提升工作效率的关键。「TRAE+Python脚本」的WPS云文档整理方案,通过自动化手段解决了文档杂乱、检索困难的核心痛点,让数字资源管理更规范、更高效。
夜雨聆风
