乐于分享
好东西不私藏

饭搭子APP创业计划书

本文最后更新于2025-11-12,某些文章具有时效性,若有错误或已失效,请在下方留言或联系老夜

饭搭子APP创业计划书

饭搭子APP创业计划书

饭搭子APP创业计划书

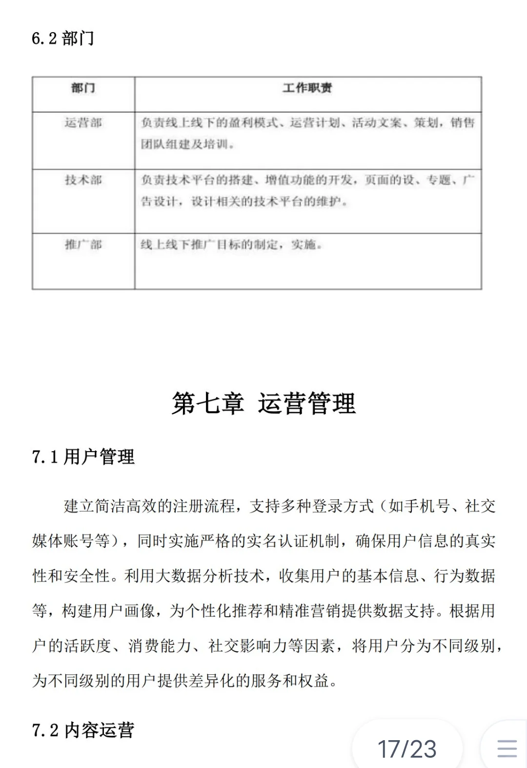
饭搭子APP创业计划书

饭搭子APP创业计划书

饭搭子APP创业计划书

饭搭子APP创业计划书

饭搭子APP创业计划书

饭搭子APP创业计划书

饭搭子APP创业计划书

饭搭子APP创业计划书

饭搭子APP创业计划书

饭搭子APP创业计划书

饭搭子APP致力于为用户打造一个全方位的美食探索平台。通过智能算法和大数据分析,我们精准推送符合用户口味偏好的餐厅、菜品及美食活动。无论是本地特色小吃、网红餐厅,还是隐藏的美食宝藏,都能在饭搭子APP上轻松发现。我们定期更新美食资讯,确保用户随时掌握最新最热的美食潮流。
Word完整内容:23页8645字
PPT:33页
#项目计划书 #策划书 #syb创新创业计划书 #创新创业计划书 #创业计划书 #饭搭子
本站文章均为手工撰写未经允许谢绝转载:夜雨聆风 » 饭搭子APP创业计划书
×
订阅图标按钮