🚀 测试工程师简历干货总结😎约面提升80%









今天聊一下想找远程工作的特别是测试岗位,简历如何书写的问题。😖主要分为如下7个步骤,做好了约面概率提升80%,赶紧看看你的简历是这样写的吗?
✨ 核心思维
用产品思维包装自己:简历不是履历表,而是帮你约到面试的\”营销工具\”。🙂↔️或者换个角度,你作为HR你会喜欢你的简历吗?
⚙️ 技能表述:精准分级
初级 掌握Python基础语法,能编写简单测试脚本
中级 熟练使用Python+Requests搭建接口自动化框架
高级 精通Python,具有测试体系从0到1搭建经验
🔥 项目经验:STAR法则 + 数据量化
公式:强力动词 + 具体行动 + 量化结果
平庸:参与了XX项目测试
爆款:主导设计200条边界值用例,发现23个逻辑Bug,回归时间从3天→4小时
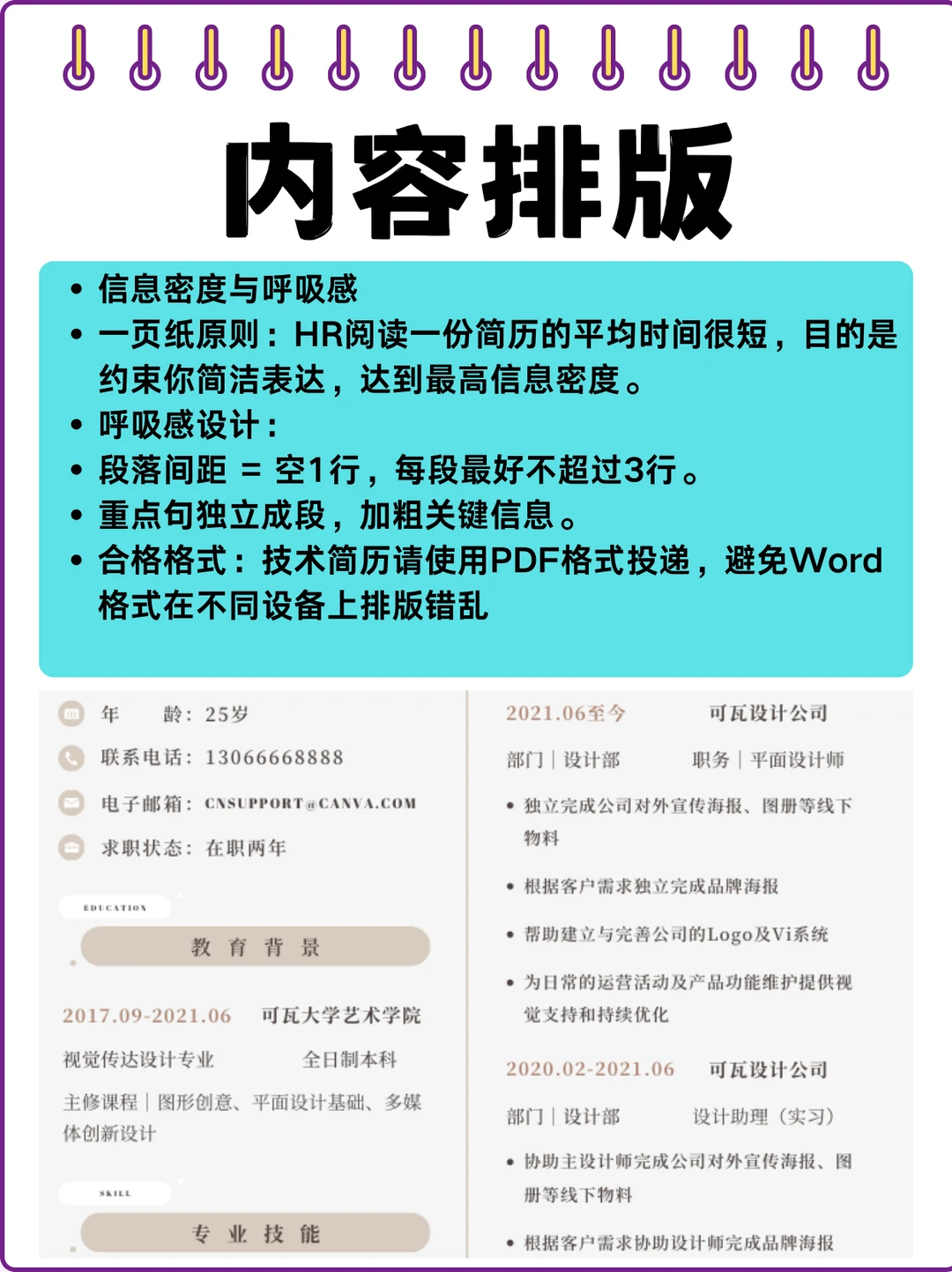
🎯 内容排版要点
一页纸原则:约束表达,提高信息密度
呼吸感设计:段落间距空1行,每段≤3行
格式要求:PDF格式,黑白灰为主,关键信息加粗
🚫 必避雷区
删除无效信息(性别、常识性工作内容)
不用QQ邮箱,颜值一般不放照片
拒绝花哨模板,专注内容质量
💡 爆款技巧
黄金三秒:核心价值前置
价值赋能:附GitHub链接/测试作品集
精准投递:针对岗位微调简历关键词
后续我会再更新我是如何通过3行内容的曝光,拿到了23个面试邀约以及两个大厂offer的。欢迎期待😚
#简历模板 #简历书写指南 #测试工程师如何写好简历 #测试工程师简历 #软件测试工程师简历 #远程工作 #remote公司 #远程工作 #远程办公 #remote #remote工作 #remote团队 #remote办公 #居家办公 #灵活工作时间 #数字游民生活方式 #成为数字游民 #生活工作平衡 #求职招聘 #人生的意义 #工作的意义 #远程 #远程实习 #remote职位 #remote公司 #remote内推 #女性remote #国内远程 #国内远程工作 #远程国内工作 #远程办公岗位 #远程工作机会
夜雨聆风
