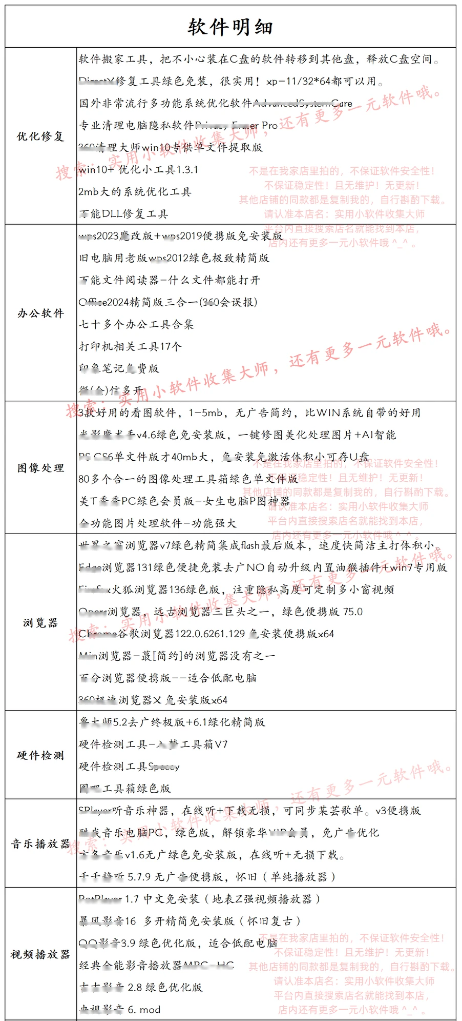
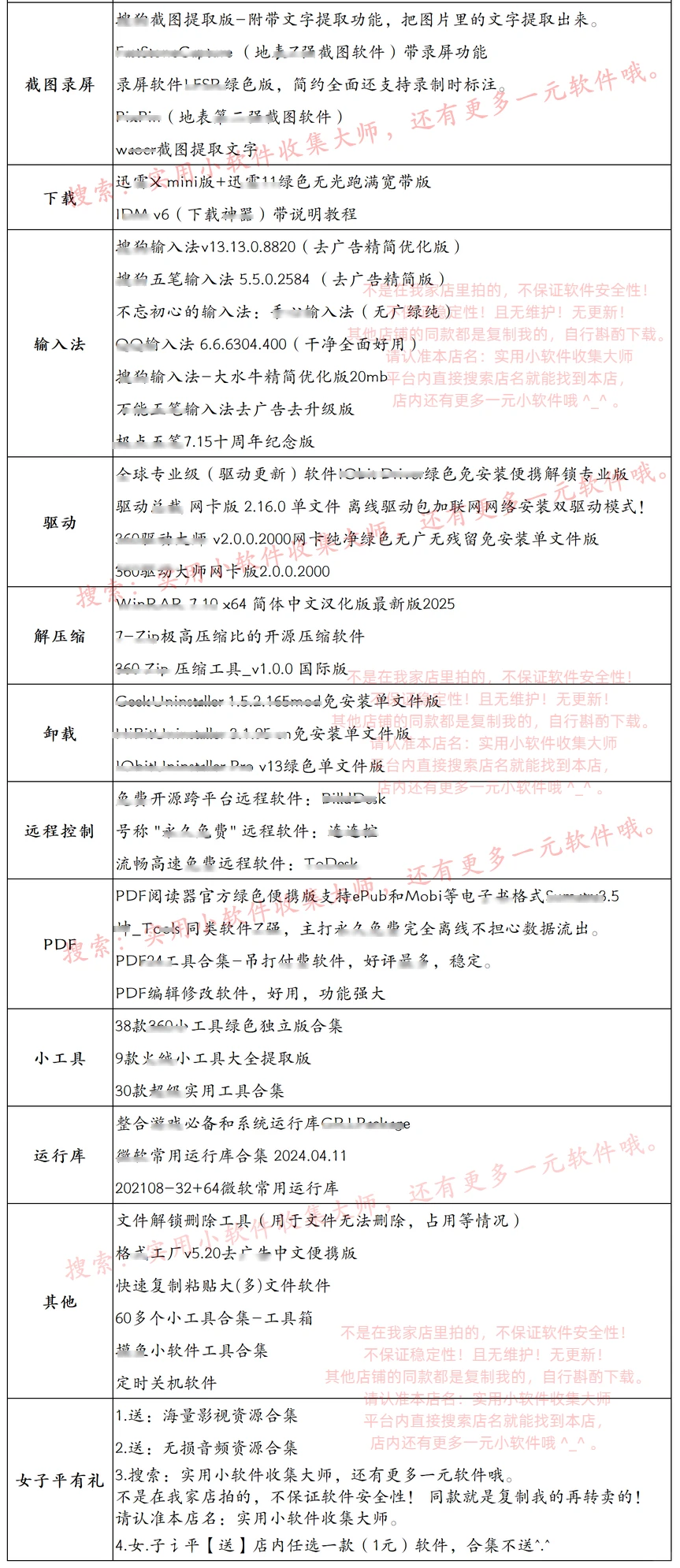
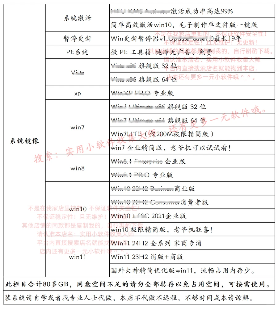
电脑必备软件合集|系统优化神器






姐妹们!新买电脑不知道装什么软件?系统卡顿想优化却无从下手?这份电脑实用软件合集真的太香了!🔥
✨包含内容:
• 系统优化工具 – 让电脑飞起来
• 办公软件神器 – 提升工作效率
• 重装系统必备 – 新机开荒不迷茫
• Win11专用工具 – 完美适配新系统
• 电脑美化软件 – 颜值党必备
这些都是我精心整理的实用软件,每一个都经过测试,绝对好用!无论是学生党还是上班族,装机必备的工具大全都在这里了💻
有了这份合集,再也不用到处找软件啦~让你的电脑焕然一新,工作学习效率翻倍!
夜雨聆风
