2026年中国软件服务外包行业投资战略研究






华经产业研究院为助力企业、科研、投资机构等单位了解软件服务外包行业发展态势及未来趋势,特重磅推出《2026-2032年中国软件服务外包行业市场深度评估及投资战略咨询报告》,本报告由华经产业研究院研究团队对软件服务外包行业进行多年跟踪研究,使用桌面研究与定量调查、定性分析相结合的方式,全面解读软件服务外包行业市场,深度挖掘行业潜在商机;科学运用研究模型,多维度对行业投资风险进行评估后精心研究编制。
自2006年启动实施服务外包“千百十工程”以来,我国开启了服务外包快速起步和发展的进程。随后的十余年间,是我国服务外包从提升综合实力向高质量发展攀升的战略机遇期。据统计,截至2024年我国企业承接服务外包合同额4351亿美元,执行额3138亿美元。
经过20多年的发展,我国软件服务外包市场的规模逐年攀升。软件服务外包市场在国家优惠财税重点政策支持下,整体上快速增长。我国软件与信息服务外包产业规模不断提升,2024年产业规模增长至5785.3亿元,2018-2024年均复合增长率为17.9%。
我国软件外包服务企业主要集中在北京、辽宁、上海、江苏、浙江、山东、广东、重庆、陕西等地。2024年我国软件服务外包华东地区规模占比44.47%,中南地区规模占比19.2%,华北地区规模占比13.79%,东北地区规模占比7.74%,西部地区规模占比14.8%。
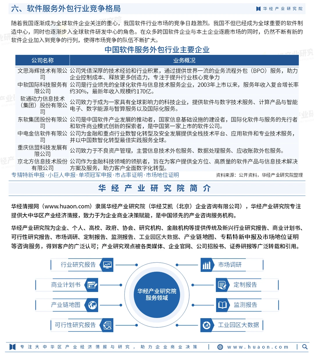
随着我国逐渐成为全球软件企业关注的重心,我国软件行业市场的竞争日趋激烈。我国不但已经成为全球重要的软件制造中心,同时也逐渐步入全球软件研发中心的角色。在众多跨国软件企业与本土企业逐鹿市场的同时,仍然不断有新的软件企业加入到竞争的行列,使得市场竞争的队伍不断扩大。
#软件服务外包 #行业分析报告 #咨询 #市场分析报告 #投资
自2006年启动实施服务外包“千百十工程”以来,我国开启了服务外包快速起步和发展的进程。随后的十余年间,是我国服务外包从提升综合实力向高质量发展攀升的战略机遇期。据统计,截至2024年我国企业承接服务外包合同额4351亿美元,执行额3138亿美元。
经过20多年的发展,我国软件服务外包市场的规模逐年攀升。软件服务外包市场在国家优惠财税重点政策支持下,整体上快速增长。我国软件与信息服务外包产业规模不断提升,2024年产业规模增长至5785.3亿元,2018-2024年均复合增长率为17.9%。
我国软件外包服务企业主要集中在北京、辽宁、上海、江苏、浙江、山东、广东、重庆、陕西等地。2024年我国软件服务外包华东地区规模占比44.47%,中南地区规模占比19.2%,华北地区规模占比13.79%,东北地区规模占比7.74%,西部地区规模占比14.8%。
随着我国逐渐成为全球软件企业关注的重心,我国软件行业市场的竞争日趋激烈。我国不但已经成为全球重要的软件制造中心,同时也逐渐步入全球软件研发中心的角色。在众多跨国软件企业与本土企业逐鹿市场的同时,仍然不断有新的软件企业加入到竞争的行列,使得市场竞争的队伍不断扩大。
#软件服务外包 #行业分析报告 #咨询 #市场分析报告 #投资
夜雨聆风
