夜雨聆风
乐于分享
好东西不私藏
首页
教程
玩机教程
网站开发
WordPress
源码
模板主题
网站源码
插件脚本
软件
手机应用
电脑应用
iOS专区
TV盒子
车机软件
办公开发
游戏
好片推荐
活动资讯
最新活动
科技资讯
其他资源
实用趣站
零散资源
谈天说地
关于我们
进制转换
毒鸡汤
画图板
代码运行
在线排版
今天吃啥
随机密码
在线Markdown
关注本站
微信
当前位置:
夜雨聆风
>
技术教程
>
软件教程
>
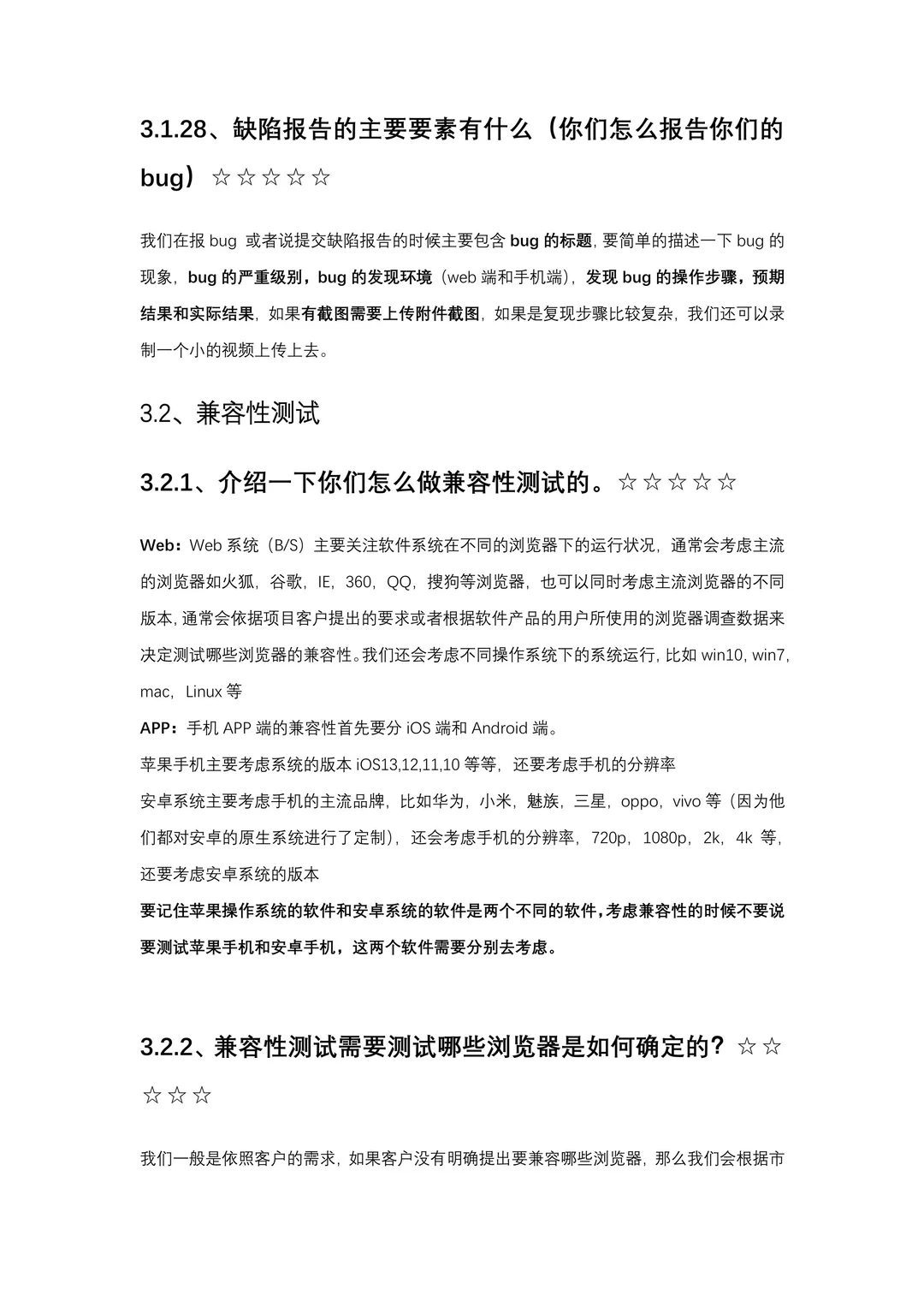
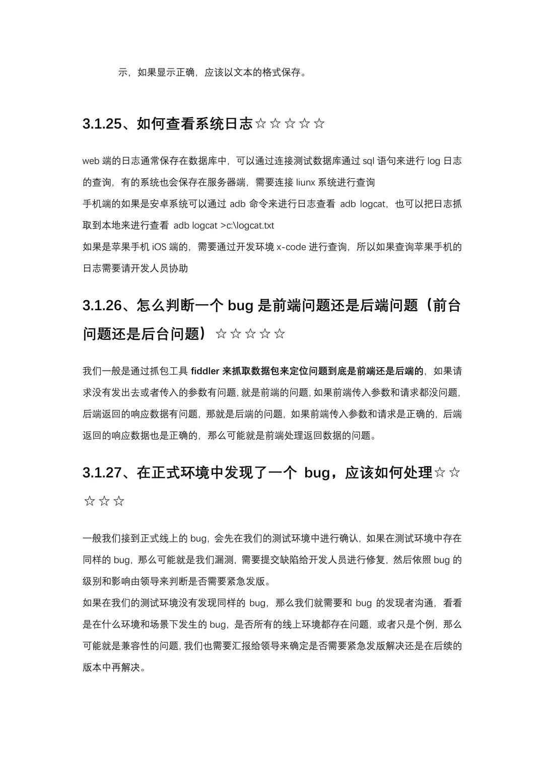
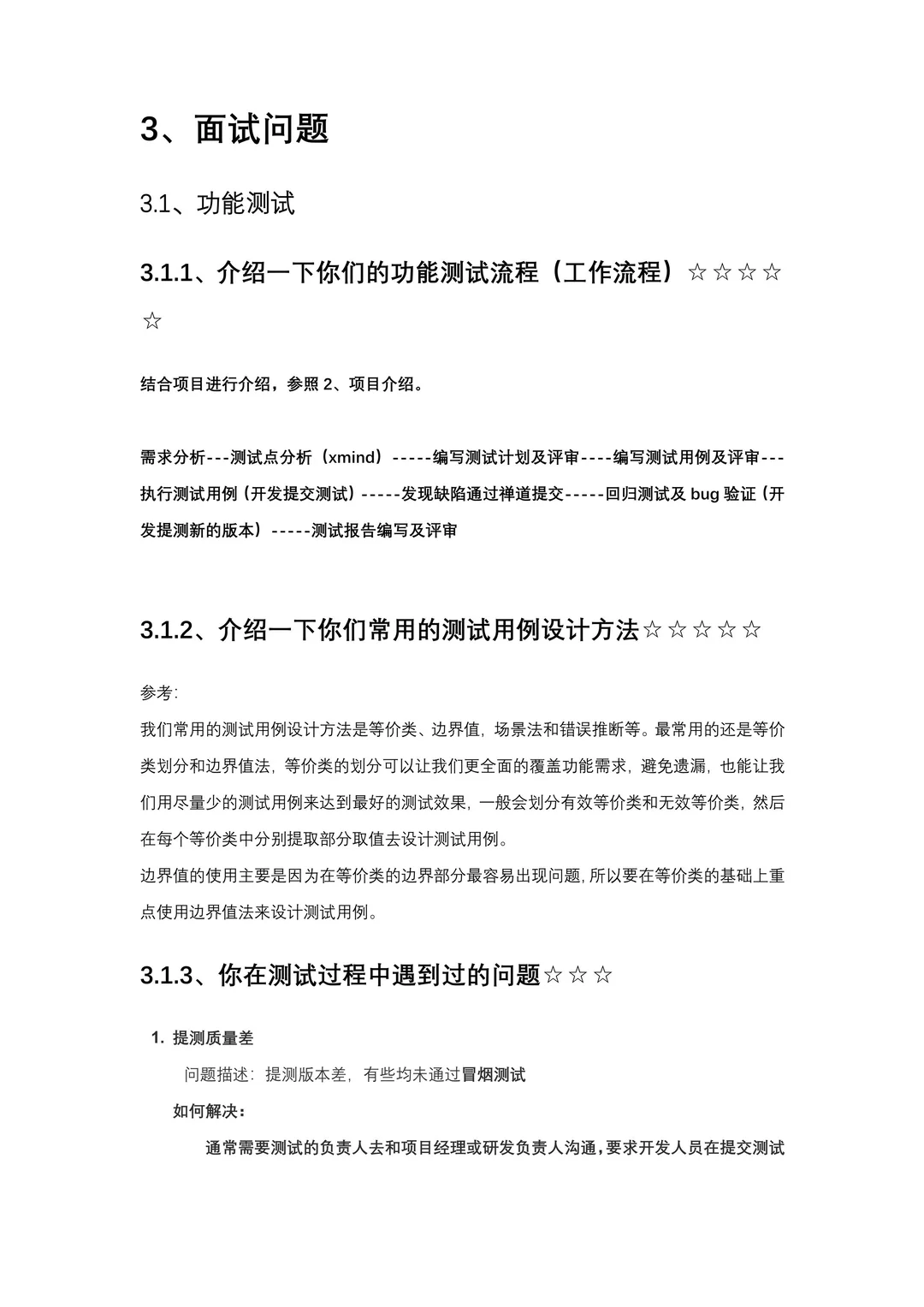
软件测试面试秘籍(附回答)
软件测试面试秘籍(附回答)
2025-12-20
分类:
软件教程
评论(0)
软件测试面试秘籍(附回答)
#get职场新知识
#软件测试
#软件测试简历
#应届生求职
#自动化测试
#软件测试面试题
#软件测试工程师
#软件测试面试
#自学软件测试
#职场
本站文章均为手工撰写未经允许谢绝转载:
夜雨聆风
»
软件测试面试秘籍(附回答)
wang
上一篇
织女们要的毛线记录App『线岛』安卓/鸿蒙来了
下一篇
终于找到了好用的打卡app‼️✅✅
猜你喜欢
   
  
小甜剧分享
   
  
听我的!12.20凌晨必须蹲这部剧!
   
  
精品短剧开拍,大量需要全职演员
   
  
短剧国上新啦
   
  
自动草稿
   
  
霸道总裁合集
   
  
18天30亿!《盛夏芬拉德》打破短剧偏见
   
  
短剧推荐:堕 推荐指数:8.5星
×
随机推荐:《这5部电影看完纸巾不够用🤧》
这5部电影看完纸巾不够用🤧
已关闭评论
)
随机推荐:《如何使用插件添加差异性显著星号标识》
如何使用插件添加差异性显著星号标识
已关闭评论
)
随机推荐:《二次元の神器‼️拷贝复活啦,增加动漫板块》
二次元の神器‼️拷贝复活啦,增加动漫板块
已关闭评论
)
随机推荐:《【看电影】》
【看电影】
已关闭评论
)
随机推荐:《UI接🥚 女性健康APP》
UI接🥚 女性健康APP
已关闭评论
)