霸气归来!WeTab和Infinity已通过多方审计










我!们!是!清!白!的!(重点加粗!!)
让大家久等了!我们回来了!
经过微软 Edge 安全团队长达数周的严格审查,WeTab 和 Infinity 已被正式“平反”,现已全面恢复上架! 🎉(悄悄说一句: WeTab 还是在 Edge 首页 C 位)
过去的几周,对于 WeTab 和 Infinity 的数百万用户来说,是困惑和不安的几周;对于我们团队来说,是夜以继日自证清白的至暗时刻。
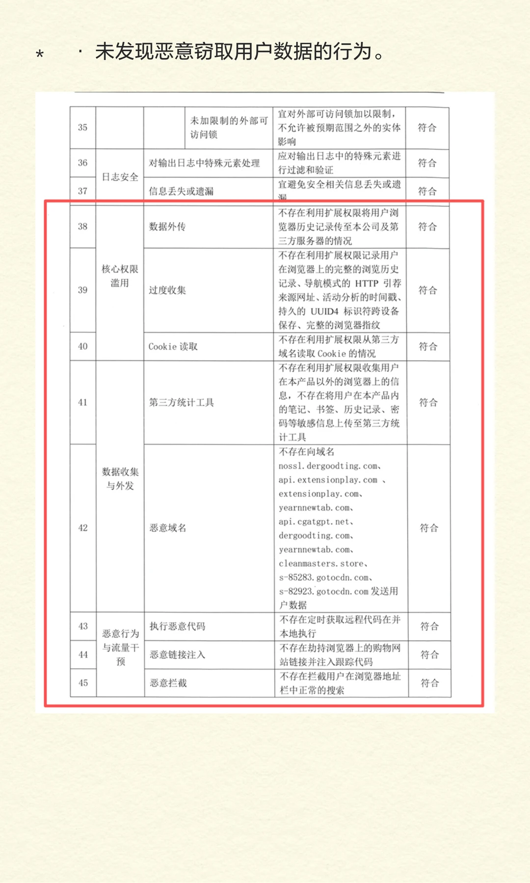
很多人打开电脑,发现自己最熟悉的标签页突然被 Edge 浏览器强制禁用,甚至被标记为“含有恶意软件”。我们知道,这种提示会让任何人心生恐惧。
今天,我们要正式向大家宣布一个好消息:经过微软 Edge 安全团队长达数周的严格审查,WeTab 和 Infinity 已被正式“平反”,现已全面恢复上架! 🎉(悄悄说一句: WeTab 还是在 Edge 首页 C 位)
现在,您可以放心启用了 🚀
如果你曾因为安全警告而关闭了 WeTab 或 Infinity,现在你可以放心地重新开启它们。
因为刚刚经历过微软安全团队和权威机构“显微镜”般检查的我们,可能是目前市面上最干净、最透明的扩展插件。
如何恢复使用:(图8-9)
1. 打开 Edge 浏览器,点击扩展–获取扩展
2. 找到 WeTab 或 Infinity。
3. 如果不显示“恶意软件”提示,直接点击开关启用即可。
4. 如果仍有提示,请在开启“开发者模式”的情况下,点击浏览器右上角的“更新”按钮,或前往 Edge 商店重新下载最新版本,或重启浏览器后再次尝试。
感谢大家在过去几周里没有卸载我们,感谢你们在后台的每一句鼓励。
风雨过后,我们继续通过指尖,为你连接世界。 🌍
#浏览器插件 #WeTab新标签页
夜雨聆风
