给自学软件测试的宝子们送面试题了🔥









背会这些面试题,轻松拿下offer
软件测试面试题(基础篇)
1. 请先自我介绍一下?
2. 平时工作中是怎么去测的?
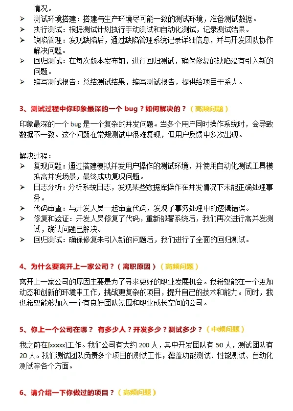
3. 测试过程中你印象最深的一个bug?如何解决的?
4. 为什么要离开上一家公司?
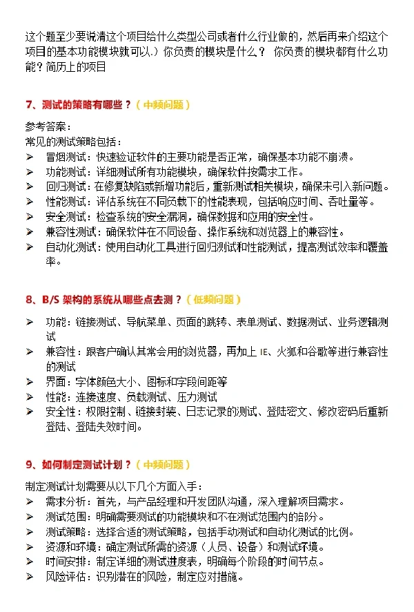
5. 你上一个公司在哪? 有多少人?开发多少?测试多少?
软件测试面试题(接口篇)
1、接口测试用例的编写要点有哪些?(高频题目)
2、你是怎么测试接口的?(高频题目)
3、cookie 和 session 的区别?(高频题目)
4、get和post的区别?(高频题目)
5、http和https的区别?(高频题目)
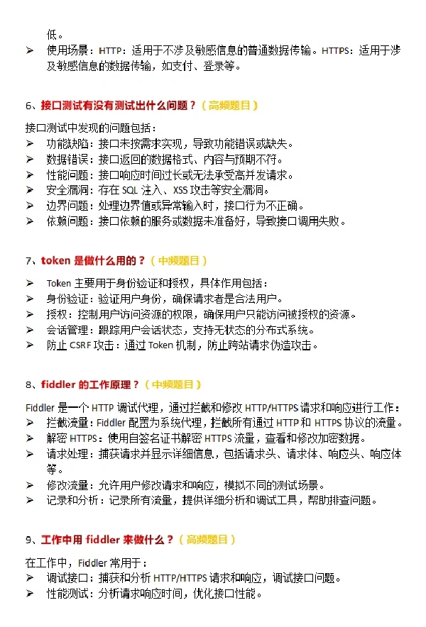
6、接口测试有没有测试出什么问题?(高频题目)
7、token是做什么用的?(中频题目)
8、fiddler的工作原理?(中频题目)
9、工作中用fiddler来做什么?(高频题目)
10、接口测试中的加密参数如何处理?(中频题目)
11、为什么要做接口测试?(高频题目)
12、说一下你知道的HTTP状态码,以及它们代表什么意思?(高频题目)
13、一个接口请求不通(或页面无法访问)该如何排查?(高频题目)
14、接口自动化的优缺点?(中频题目)
15、接口测试什么时候介入?(低频题目)
16、接口测试流程?(高频题目)
软件测试面试题(HR篇)
1. 请简单介绍下你自己
2. 为什么从上一家公司离职呢?
3. 你上家公司是做什么的?
4. 你的测试职业发展是什么?
5. 你认为测试人员需要具备哪些素质?
6. 你为什么能够做测试这一行?
7. 怎样看待加班问题?
8. 你为什么选择软件测试行业?
9. 你觉得自己的缺点是什么?
10. 你觉得你个人的优势什么?
11. 上一家公司的领导如何评价你的?
12. 你未来的职业规划是什么?
13. 你对我们公司了解多少?为什么选择我们这家公司?
14. 你对薪资的要求是什么(你期望薪资是多少)?
15. 你上一家公司的薪资是多少,调了几次薪?
16. 什么时候能入职?
17. 你还有什么问题要问吗?
[蹲后续H][蹲后续H][蹲后续H][蹲后续H][蹲后续H]
#软件测试面试 #自动化测试 #自学软件测试 #职场干货 #经验分享 #0基础学习软件测试 #转行软件测试 #软件测试 #测试找工作
夜雨聆风
