【资讯】43个App明年改造,涉及微信、淘宝、支付宝

关注精彩内容,要先点击蓝字哦~

▲ 点击收听
小圈叨叨叨周一更新
小圈叨叨叨,生活真需要!
下划查看更多
新鲜内容

王驿 音频出品人
中央广播电视总台
央广主持人
01
疫情速报

12月26日0—24时,31个省(自治区、直辖市)和新疆生产建设兵团报告新增确诊病例22例,其中境外输入病例10例(上海4例,北京3例,浙江2例,安徽1例),本土病例12例(辽宁7例,北京5例);无新增死亡病例;无新增疑似病例。


02
43个App明年改造

据统计,我国使用手机的老年人约2.74亿户,其中使用智能手机上网的老年人约1.34亿户。全国有近1.4亿老人使用功能机或使用智能机但不上网,在网络上处于“沉默”状态。今年11月,国务院办公厅印发了《关于切实解决老年人运用智能技术困难的实施方案》。25日,工信部在新闻发布会上表示,今后网站和App等将推出“适老版”。
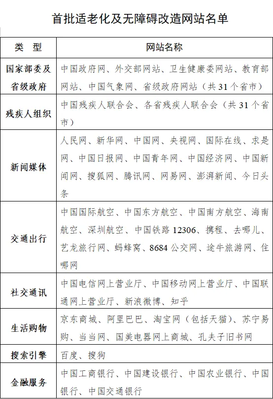
首批网站和App进行适老化及无障碍改造
2021年1月起,工信部将在全国范围内开展为期一年的“互联网应用适老化及无障碍改造专项行动”。首批将完成115个公共服务类网站和43个手机App的适老化及无障碍改造,覆盖国家相关部委及省级政府、残疾人组织、新闻资讯、交通出行、金融服务、社交通讯、生活购物、搜索引擎、旅游出行、医疗健康等领域。


网站和App的适老化及无障碍改造,具体包括:
1. 让老年人可以用到更多具备界面简单、操作简单等功能特点的服务产品,提升方言识别能力,方便不会普通话的老人使用智能设备。
2. 让视力障碍人士用到更多具有大字体、大图标、高对比度文字以及兼容读屏软件等功能特点的服务产品;
3. 让听力障碍人士用到更多配字幕以及兼容助听器等功能特点的服务产品;
4. 让肢体障碍人士用到更多支持自定义手势、简化交互操作等服务产品。
工业和信息化部将组织持续对互联网无障碍水平进行测评,并纳入信用评价。
付款类操作将无任何诱导式按键
针对当前互联网应用中强制广告较多、容易误导老年人的问题,网站和手机App完成改造后的适老版、关怀版、无障碍版本,将不再设有广告插件,特别是付款类操作将无任何诱导式按键,以便各类特殊群体方便、安全地使用。
付款类操作将无任何诱导式按键
针对当前互联网应用中强制广告较多、容易误导老年人的问题,网站和手机App完成改造后的适老版、关怀版、无障碍版本,将不再设有广告插件,特别是付款类操作将无任何诱导式按键,以便各类特殊群体方便、安全地使用。
三大电信运营商实现老年人一键呼入客服服务
从12月25日开始,65岁以上老年人拨打三大电信运营商的客服电话,可以直接享用人工咨询服务,无需再经过复杂的语音提示和数字选择等操作环节。
此外,三大电信运营商所有线下营业厅都为老年人提供爱心通道,老年人进入营业厅将有专人引导并提供“面对面”温馨服务,无需再排队等候。
基本实现手机“老人模式”服务
根据工信部的要求,华为、小米、VIVO、OPPO等市场主流手机基本都已经具备“老人模式” “长辈模式”功能,可以提供大字体、大音量播放以及“远程协助”等服务,方便子女远程教老年人使用手机,让老年人看得见、听得清、用得了。
目前,一些互联网企业已纷纷推出了一些适老化服务和产品,包括一键观看、一键报警,开通亲友代支付和老年人健康档案管理功能,以及增强方言识别能力等,方便老年人快捷地获取信息和服务。(央视新闻)
03
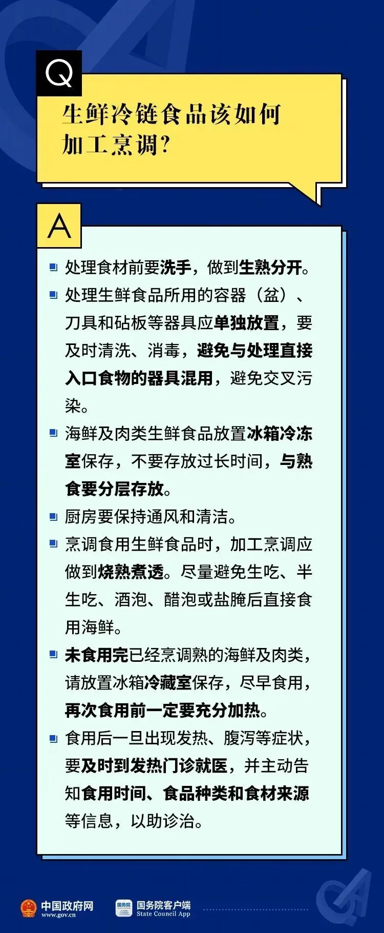
冷链食品的6个权威问答!







04
最现场
近日,在浙江临海,60岁村民尤祥方拖着残疾的腿,跳井救男童的视频火了。对此,他说了这样一句话,感动无数网友。12月20日,一男童路边玩耍时不慎跌落井中,两名小伙伴见状后急忙大声求救。听到呼救后,患有小儿麻痹腿部残疾的村民尤祥方,一瘸一拐地跑过来跳下深井。尤祥方说:“我只能左脚跨进去,再用手把右腿抬起来放进井里,整个人往下跳。”尽管吃力艰难,从冲过马路到跳井救人,尤祥方仅用时不到一分钟。
跳井后,他一手攀着井壁,一手紧紧抓住孩子。周边村民也纷纷赶来帮忙,因为水中使不上力,尤祥方连简单的托举动作都十分吃力,往上托着孩子递了3次,井口的村民才拉过孩子的手,将孩子从井里救出。救完孩子,尤祥方却被困在井里,据村民王仙兰回忆:当时气温低,风很大,井水没到尤祥方脖子下面,他身上的棉衣浸满了水,整个人更重了,一开始村民们拉不动,后来陆陆续续还有人赶过来,大家才把尤祥方拽了上来。尤祥方被救后,得知孩子平安的消息,才放心地回家了。从跳井救人到顺利上岸,这场惊心动魄的救援,只用了短短不到5分钟。
事发时,尤祥方还有三天就要度过60岁生日。他说,当时顾不上那么多,只想救人。“我都快60岁了,就算牺牲了也无所谓,只要把孩子救上来就行”。但上岸后他回想起来,仍心有余悸,吓得脸色发白。事后孩子的家人向尤祥方表达了感谢,孩子爸爸还说:“看到这么多人一起来帮忙,真得非常感谢他们。”英勇救人的尤祥方还收到了有关部门的慰问金,当天他便将慰问金送到村里一位106岁的老人家中。对于尤祥方的善举,网友纷纷排队点赞:“太感动了“ “爷爷一生平安!” “这是人间大爱,善人善举”……(中央广播电视总台中国之声)
05
便民快讯

北京至雄安新区城际铁路大兴机场至雄安新区段12月27日开通运营,京雄城际铁路实现全线贯通,雄安站同步投入使用。(央视新闻)

银川至西安高铁26日全线通车,陕甘宁老区多地结束不通火车的历史,直接步入高铁时代。(人民日报)




中国人民银行定于2020年12月31日发行2021年贺岁金银纪念币一套。该套纪念币共2枚,其中金质纪念币1枚,银质纪念币1枚,均为中华人民共和国法定货币。
一、纪念币图案
(一)正面图案。
该套纪念币正面图案均为中华人民共和国国徽,并刊国名、年号。
(二)背面图案。
1克圆形金质纪念币背面图案为“福”字造型,衬以东北民居典型造型装饰设计,并刊面额。
8克圆形银质纪念币背面图案为“福”字造型,衬以东北民居典型造型组合设计,并刊面额。
二、纪念币规格和发行量
(一)1克圆形金质纪念币为普制币,含纯金1克,直径10毫米,面额10元,成色99.9%,最大发行量100000枚。
(二)8克圆形银质纪念币为普制币,含纯银8克,直径25毫米,面额3元,成色99.9%,最大发行量2000000枚。
三、纪念币销售渠道
该套金银纪念币由深圳国宝造币有限公司铸造,中国金币总公司总经销。销售渠道详见中国金币网(www.chngc.net/qd)。
中国人民银行
2020年12月24日
06
我的天气
当你还在计划如何度过一个有仪式感的跨年时,一场跨年寒潮大戏正在酝酿。今年跨年会下雪吗?哪些城市将迎最冷跨年夜?中国天气网跨年十大热门城市寒冷指数出炉,快来看看你那里有多冷。
冷空气的目标就是陪你跨年,并有十足的诚意冻哭你。中国天气网气象分析师李靓表示,寒潮将在12月27日率先影响新疆北部,28日冷锋前沿会抵达西北地区东部、华北北部,29日前锋继续向东、向南推进,并跨过长江到达江南一带,华南一带的降温也紧随其后。届时,全国上下气温偏高的格局将迅速扭转,大部地区将迎来入冬以来最寒冷天气。

李靓分析,今年全国大部地区都将在晴冷中跨年,其中中东部大部城市将迎近8年来最冷跨年日,连海南的小伙伴都有可能要穿羽绒服。具体来看:哈尔滨跨年当天最低气温在-26℃左右,皮肤裸露在外有冻伤的风险,寒冷指数五颗星;北京气温在-10℃以下,体感温度甚至降至-15℃,寒冷指数四颗半星;上海、杭州气温也在冰点以下,寒冷指数四颗星;成都、重庆冻手冻脚,寒冷指数三颗星;广州、深圳、厦门湿冷感明显,两颗星;三亚气温也较常年偏低,获得半颗星,怕冷体质的小伙伴恐怕要套件薄羽绒服了。

此外,冷空气南下带来剧烈降温的同时,还将伴有4-6级风,风寒效应显著,像是银川、太原、上海、杭州等其他城市体感温度也较低,冻感十足。预计寒潮过后,寒冷感还将持续至元旦假期,请小伙伴们都做好保暖。(中国天气网)
07
喊你注意

08
图说趣闻



12月25日消息(具体拍摄时间不详),肯尼亚马赛马拉国家公园,一只好奇的母狮看到系在一辆远程遥控车上的相机后十分好奇,用它的大爪子猛击它,仿佛在自拍。(中国新闻网)
09
圈游天下



12月25日,哈尔滨市松花江畔出现了雾凇美景,树木的枝杈挂满白色晶体,构成了一个银装素裹的童话般世界。(中国新闻网)
小圈有话说
你那里降温了吗?
转发并给我们留言吧
主编:关芳
撰稿:赵蔻蔻
主播:王驿(特邀)
编辑:赵蔻蔻
喜欢
就送小圈一朵小花花 🌺
夜雨聆风
