72款APP被通报!隐私违规成高频风险,各机构如何筑牢信息“防火墙”?


一、被通报APP全景扫描:哪些领域成“重灾区”?
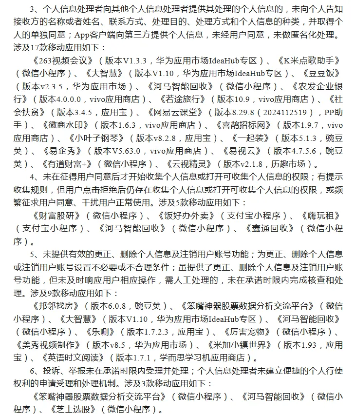
此次通报范围涉及金融、教育、工具、社交等多个领域:
-
金融证券类:中山证券App、国泰君安掌上期货等
-
在线教育类:网易云课堂等
-
设计工具类:易企秀等
-
汽车服务类:极氪汽车微信小程序
-
社交应用类:牵手等
尤其值得注意的是,中山证券作为持牌金融机构,其App因隐私政策披露不完整被通报,这在行业内具有显著的警示意义。

二、聚焦违规核心:隐私政策为何成为“失分点”?
中山证券App(版本8.1.1)被通报的具体问题是:“隐私政策未逐一列出App(包括委托的第三方或嵌入的第三方代码、插件)收集使用个人信息的目的、方式、范围等”
这看似是文本表述问题,实则指向当前个人信息保护的关键要求:
-
透明度原则:用户有权清晰知晓个人信息被谁收集、如何收集、用于何处
-
第三方责任界定:即便数据由合作方处理,运营主体仍须明确告知并承担责任
-
最小必要原则:所收集信息应与服务功能直接相关,不得过度索取
此类问题若未及时整改,不仅违反《个人信息保护法》,也可能影响用户信任与品牌声誉。
三、机构背景透视:中山证券的合规挑战与经营压力
中山证券成立于1992年,注册资本17.8亿元,是一家拥有全牌照业务的综合类券商。然而在业务合规与经营表现上,近期面临双重压力:
1.合规层面:此次APP被通报,反映出其在数字化业务中的合规管理可能存在薄弱环节。
2.财务表现:根据其控股股东广东锦龙发展股份有限公司发布的2025年未经审计财报:
-
营业收入5.5亿元,同比下降29.17%
-
净利润0.21亿元,同比下降88.06%
业绩下滑与合规风险叠加,为其数字化转型与合规体系建设提出更高要求。
四、行业影响分析:金融类APP合规为何尤为重要?
金融类应用处理大量敏感信息,包括身份数据、资产信息、交易记录等,一旦泄露或滥用,后果更为严重。因此,金融APP的合规要求往往更高、监管也更严格。
此次中山证券APP被通报,释放出明确信号:
-
金融类APP是监管重点:持牌机构更应成为合规表率
-
隐私合规与业务发展需平衡:不能因追求用户体验而降低合规标准
-
第三方合作也须纳入风控:外包开发、SDK嵌入等环节不能成为合规盲区
五、整改与建议:企业应如何构建个人信息保护体系?
针对通报问题及相关合规要求,企业特别是金融机构可从以下方面提升:
1.立即整改层面:
-
全面审查隐私政策,确保内容完整、清晰、无歧义
-
明确列出所有第三方数据合作方及数据流转规则
-
提供便捷的用户权利行使渠道(如查询、更正、删除个人信息)
2.体系建设层面:
● 建立专门合规团队:负责持续跟踪法律法规变化
● 开展隐私影响评估:在新功能上线前进行合规评审
● 加强内部培训:提升产品、技术、运营人员的合规意识
● 引入技术工具:通过合规科技手段监测数据收集使用行为
3.用户端建议:
-
下载应用时仔细阅读隐私条款
-
根据功能需要最小化授权
-
定期检查应用权限设置
六、监管趋势展望:常态化治理时代来临
此次通报是2025年个人信息保护系列专项行动的阶段性成果,反映出监管的常态化、精细化特点:
-
检测频率提升:定期抽检与专项治理相结合
-
通报机制完善:问题公开与整改跟踪形成闭环
-
跨部门协同加强:网信、工信、公安、市监等多部门联合推进
未来,个人信息合规不再是“一次性工程”,而是需要企业持续投入、动态管理的长期任务。
结语:合规是数字时代的信任基石72款APP被通报,既是一次严肃的监管警示,也是推动全行业提升个人信息保护水平的重要契机。对金融机构而言,合规不仅是法律义务,更是赢得用户信任、实现可持续发展的基础。在数字经济深化发展的道路上,只有真正尊重和保护用户个人信息的企业,才能行稳致远。
提示:用户在使用移动应用时,可优先选择从官方应用商店下载,仔细阅读隐私政策,并定期管理应用权限。如发现违规收集个人信息行为,可通过“App个人信息举报”平台进行反馈。

夜雨聆风

