Blender 3.0软件安装包及详细安装教程
Blender 3.0是一款免费开源的3D创作软件。它支持整个3D管道建模,绑定,动画,模拟,渲染,合成和运动跟踪,甚至视频编辑和游戏创建。高级用户可以使用Blender的Python脚本来定制应用程序并编写专用工具。Blender非常适合从统一管道和响应式开发过程中受益的个人和小型工作室。
1、下载Blender 3.0软件安装包到电脑上,右键选择【解压到Blender 3.0\】

2、右键【打开】解压后的文件夹

3、找到【blender】应用程序,右键依次点击【显示更多选项】、【发送到】、【桌面快捷方式创建】,完成blender软件桌面快捷方式的创建

4、回到桌面,右键桌面上的【blender软件图标】,点击【打开】

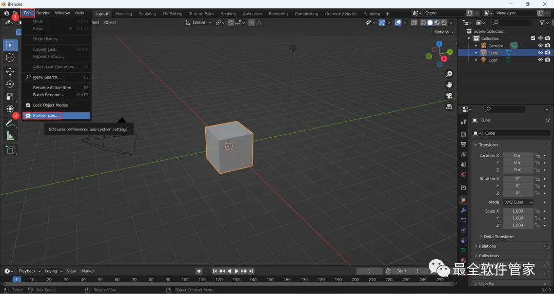
5、修改软件语言,依次点击【Edit】、【Preferences】

6、Language一栏选中【简体中文】

7、不勾选【新建数据】

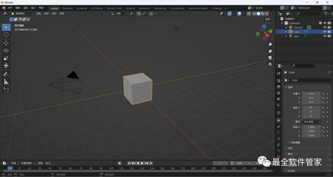
8、软件打开成功,运行界面如下:

9、以上就是Blender 3.0软件安装的全过程,要是对你有帮助的话,请为小编点个赞!
百度网盘:
https://pan.baidu.com/s/1U4SGCA0yXUzGS66Nk1UXaA?pwd=2333
温馨提示:
免费获取百度网盘不限速下载工具,公众号后台回复:不限速
夜雨聆风
