PRD:抖音App产品需求文档

导读:文章通过使用、体验、研究等方式倒推抖音APP,撰写成本文的PRD文档。
正文
一、文档综述
1. 文档属性

2. 产品综述

3. 产品用户
通过艾瑞指数显示:过去一年,抖音APP的月独立设备数稳定在40000万台左右,其中男性用户占52.26%,女性用户占47.74%。
在使用年龄占比中,25-30岁的用户占比最多,高达28.97%;24岁及以下的用户也有25.2%的占比,两者加起来超过50%的占比。
说明:抖音的用户覆盖各年龄段,但用户群体多数是30岁以下的年轻群体,这部分人群更有时间、精力、兴趣分享自己或观察他人的生活。

4. 需求整理

二、产品说明
1. 产品功能结构图

2. 产品信息结构图

三、全局说明
1. 功能权限
登录/未登录:
-
登录用户可以浏览所有页面、执行所有操作;
-
未用户以游客身份可以浏览视频,不能做评论、点赞、发布等用户间交互性操作。
2. 键盘交互说明
-
点击 APP 手机号码输入框,由页面底部弹出数字键盘;
-
点击其他输入框时,由页面底部弹出字母键盘。
3. 异常情况说明
打断后重新打开 APP:

点击空白区域或无网络情况:

四、部分功能详细说明
1. 推荐页

(点击查看大图)

我的看法:
优点:
(1)推荐算法强大
-
根据用户以往观看/喜欢的视频类型准确推荐同类型的内容;
-
在同城的推荐中,视频封面上会显示离用户当前位置的距离,方便用户判断是否去打卡。
(2)信息全面
-
在同城的推荐中,点击视频中的位置,可以看到该地点的类型/营业时间/位置/当前距离/该地点的其他视频;
-
在“创作的原声”中,用户可以查看使用该音乐的所有视频,且可以直接拍同款,不需要再切换到拍摄界面,很方便。
(3)互动性强、活动力度大、站内挑战种类多样
同城推荐的Banner中,有官方发起的活动。奖项大、操作简单、类型多,吸引大批用户参与活动。由于是根据用户活跃度和视频质量抽奖,所以可以提高APP的日活等各项指标
(4)刷新机制完善
抖音有两种刷新方式:
-
回到最初的推荐视频,手动向下滑动页面
-
点击底部导航栏的“首页”模块
(5)页面逻辑流程简洁清晰,功能丰富
待优化:
-
推荐过于单调。首页中的推荐视频过于单一,绝大多数是推荐用户当时喜欢的内容,其他类型的随机推荐很少,用户只能接触到片面的信息;
-
直播平台缺少监管,有些标题和封皮打擦边球。直播平台风气不正,有些主播在直播时会发表一些隐晦的不正当言论,但未被平台封杀;
-
视频质量日益下降,审核不够严格。视频内容多数无脑、跟风气、内容恶俗、消极。APP的用户除了成年人,未成年人也不在少数,他们的辨别能力和意识可能不强,刷抖音时会模仿视频的内容,或者被视频所影响,如果视频的风气、三观不正,影响的就不只是现在,还有未来;
优化建议:
-
增加随机视频的数量;
-
建立完善的监管机制和反馈机制,加大视频审核制度,真正做到平台初始定位:“记录美好生活”。
2. 录制视频页

(点击查看大图)

我的看法:
优点:
(1)视频编辑工具丰富
-
工具种类齐全(音乐、滤镜、美颜、道具、播放速度等),用户可以根据喜好编辑、美化视频;
-
编辑视频时,工具面板从下往上滑出,占比小,不会遮挡视频内容;
-
工具内容更新速度快;
-
可以收藏道具和音乐,方便用户使用;
-
拍摄完成后可以二次编辑视频(特效、文字、滤镜等),让视频在视觉、听觉上更饱满;
-
特效的种类丰富,操作简单易上手。
(2)拍摄体验人性化
-
用户可以根据自己的需求选择拍视频/照片/影集;
-
可以上传现有的视频,并编辑;
-
防误退出操强,每次回退都需要用户手动点击退出才能回到上一步操作。
待优化:
-
插入话题时,话题的排序依据不明确,且不显示话题热度。在插入话题时,页面上会根据关键词显示出多个相关话题,但它们没有排序规则,且有些话题没有显示话题热度。用户在插入话题时可能找不到最理想、最合适的话题,影响视频的推广;
-
多段视频操作时,只能删除上一段视频或全部删除。当用户录制一段无法重录的内容时,只有中间的一小部分因为某原因不能发布。因为没有随意剪裁的功能,这段视频只能作废,这无法完美的诠释抖音的定位——“记录美好时光”。
优化建议:
-
给话题视频一个明确的排序,新增“排序分类”的按钮,方便用户按照不同类型的排序方法排序;
-
新增“撤回”按钮,以及“删除上一段视频”按钮。“撤回”方便用户在忘记上一步操作是什么但又不想删除全部的效果时使用,“删除上一段视频”方便用户小步回退,保留之前拍摄进度的同时删除自己不满意的视频。
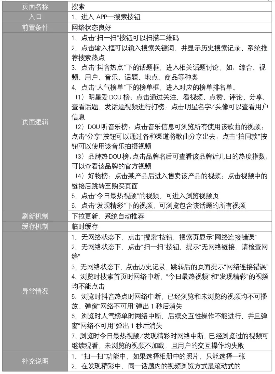
3. 搜索页

(点击查看大图)

我的看法:
不管是什么平台,搜索功能必不可少,用户使用频率也很高,因此怎么利用好该页、发挥它的最大使用空间是个难题。
抖音在搜索页内放置了实时热点、榜单排名、今日最火的视频、话题视频、官方活动。利用这些功能可以吸引住大批用户:
-
实时热点——当下获取实时热点的平台除了微博就是短视频平台,用户可以通过该功能获取外界未知的信息,也可以满足自己好奇的心理;
-
榜单排名——线下追星人群很多,大多数的粉丝为爱豆在各个平台打榜。抖音抓住这一点吸引了追星人群。而且抖音的影响力大,人气好物榜是抓住跟风购买的心理,让网红、明星推荐某物品,它的销量会好很多;
-
今日最火视频——与实时热点的用户心理相同;
-
官方活动——在Banner中用轮播图展示很显眼,通过活动的奖项力度增加平台的活跃度。
但是话题视频这个功能我个人目前认为没有什么功能点以及意义,它只是将相同话题的视频归纳在一起,滚动式浏览。
五、非功能性需求
1. 性能需求
-
APP启动时间不能超过7秒;
-
APP内操作的响应时间不超过3秒,在网络连接超时/弱网情况下,需给出相应提示并可重新加载;
-
程序闲时没有异常的CPU占用,忙时没有异常的峰值占用;
-
页面加载速度、视频更新速度要快;
-
并发能力要较高,系统必须顺畅运行。
2. 可用性需求
-
容错性:程序应该通过不唐突的无模态反馈提醒用户录入时的状态,帮助用户校验,保证数据条目输入的有效性;
-
状态可见:让用户了解自己处于何种状态;
-
环境贴切:使用用户熟悉的界面和概念;
-
用户可控:页面出口应明显、退出时需用户手动确认,防止用户误操作;
-
一致性:界面设计/操作/反馈一致性;
-
人性化帮助:在重要的功能入口处提供相应的帮助入口。
Ps:学习更多产品运营课程,欢迎加入已有10000+会员选择的《91运营网VIP会员》。点击阅读原文了解详情,开启365天蜕变之旅!
据说,打赏的都是真粉丝哦,8块8请小编喝咖啡吧!长按二维码勾搭小编微信(ludan202088)加入91运营社群,全年多场运营课,定期问题答疑等着你, 会运营的人都在这里了!

夜雨聆风
