铝合金模板施工方案2020word版(可编辑、可下载)

2、“人防工程”最新精品系列资料分享
3、2020版某知名房地产开发企业管理制度表格最新全套
4、“砌体工程”最新精品系列资料分享
| “高支模”系列资料大全2021版 (word+ppt+pdf+视频) |
来源:网络
版权归原作者所有,侵删



1 编制依据
|
|
|
|
|
|
|
|
|
|
|
|
|
|
|
|
|
|
|
|
|
|
|
|
|
|
|
|
|
|
|
|
|
|
|
|
|
|
|
|
|
|
|
|
|
|
|
|
|
|
|
|
|
|
|
|
|
|
|
|
|
|
|
|
|
|
|
|
|
|
|
|
|
|
|
|
|
|
|
|
|
|
|
|
|
|
|
|
|
|
|
|
|
|
|
|
|
|
|
|
|
|
|
|
|
|
|
|
|
|
|
|
|
|
|
|
|
|
|
|
|
|
|
|
|
|
|
|
|
|
|
|
|
|
|
|
|
|
|
|
|
|
|
|
|
|
|
|
|
|
|
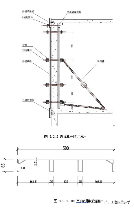
3 铝合金模板设计内容
大大提高模板周转率和施工效率,降低了材料成本和施工成本。施工现场每栋
楼各采用一套模板主系统,三套楼板底支撑,三套梁底支撑(悬挑结构四套支撑),就可实现 5-6 天一层的施工速度。主模板在该层混凝土强度达到要求后,












































~~~
铝合金模板施工方案2020word版
资料下载方式
长按或扫下面微信码
工程实战参考

在公众号对话框回复关键词:
铝合金模板18
3天内下载,手慢无



(来源:网络;版权归原作者所有,如有侵权请联系删除)
发现右下角的“在看”了吗,戳我试试吧 
发现右下角的“在看”了吗,戳我试试吧
夜雨聆风
